
Введение в мир агентов
Приветствую, хабровчане! В этой статье мы прогуляемся с вами по миру многоагентных систем (МАС) — технологии, которая сочетает прикладную разработку с фундаментальными исследованиями.
Меня зовут Мечислав Принев, я из компании «Синимекс», разработчик отдела системной интеграции с трехлетним опытом работы в проектах для РСХБ и Альфа-Банка. Сейчас совмещаю работу в компании с академическими исследованиями в области МАС — этот синтез и станет нашей путеводной нитью.
Для начала определимся, что агенты в ИТ — это не посредники между продавцом и покупателем, а автономные программные сущности, способные к целеполаганию и взаимодействию. Рассказывать о них я буду по этой дорожной карте:
-
Базовые концепции МАС: архитектурные принципы и классификация
-
Интеллектуальные vs автономные агенты: сравнительный анализ
-
Моделирование взаимодействий: от теории к практике
-
Эмерджентный интеллект — когда система становится “умнее” суммы своих частей
-
Перспективы технологии: от банковских систем до промышленной автоматизации.
Что такое многоагентные системы?
Многоагентные системы (МАС) — это распределенные программно-аппаратные комплексы, где автономные сущности (агенты) взаимодействуют в общей среде для решения сложных задач. В отличие от монолитных систем, здесь каждый компонент:
-
самостоятельно принимает решения на основе локальных целей;
-
может влиять на среду через изменение данных или физических параметров;
-
координирует действия с другими агентами через асинхронные сообщения или косвенное взаимодействие.
Ключевая особенность МАС — декомпозиция сложных задач на параллельно выполняемые подзадачи. Например, в банковских системах агенты могут одновременно:
-
проверять кредитную историю;
-
анализировать рыночные риски;
-
формировать персональные предложения.
При этом каждый агент сохраняет автономию, но способен объединяться с другими для достижения глобальной цели.
Архитектурное преимущество МАС — разделение логики агентов и интеграционного слоя. На практике это означает, что:
-
разработчики могут фокусироваться на бизнес-логике отдельных компонентов;
-
системные инженеры могут настраивать взаимодействие через стандартизированные протоколы (FIPA-ACL, JADE)
В результате имеем упрощение масштабирования и снижение связанности компонентов. Наш опыт в банковских проектах подтверждает: использование МАС для обработки транзакций снижает нагрузку на центральный сервер на 40% за счет распределения вычислений. Хотя иногда кажется, что агенты ведут себя как непослушные сотрудники на удаленке — делают что хотят, но на выходе мы получаем требуемый результат.
Классификация МАС строится на множестве категорий, на моей схеме их девять, но она далеко не исчерпывающая:
-
Размер системы: от одиночного агента до тысяч взаимодействующих сущностей (как в распределенных системах IoT).
-
Однородность:
-
гомогенные — идентичные агенты (например, сенсорная сеть);
-
гетерогенные — сочетание программных агентов, роботов и даже людей-операторов.
-
-
Временная динамика:
-
статические (агенты фиксированы в течение жизненного цикла системы);
-
динамические (агенты могут создаваться/уничтожаться в процессе работы).
-
-
Характер распределения задач: по функциональности или по расположению в пространстве.
-
Эволюционный принцип:
-
детерминированные системы с жесткими правилами;
-
адаптивные системы с самообучением (как в алгоритмах Swarm Intelligence).
-
Остальные параметры включают способ реализации (программные/аппаратные/гибридные агенты), способ решения задач (закрытые/открытые) и архитектуру управления (иерархическая/сетевая/самоорганизующаяся) — они представлены на рис. 1.
Интеллектуальные и автономные агенты
Многоагентные системы, согласно исследованию Gartner 2016 года, вошли в топ перспективных ИТ-трендов десятилетия. Несмотря на кажущуюся нишевость подхода, его применяют IBM, Google, NASA, и даже мы, Cinimex. Это ожидаемо: МАС предлагают уникальную парадигму декомпозиции сложных систем на автономные взаимодействующие компоненты.
Три принципа лежат в основе их универсальности:
-
агенты как модульные строительные блоки архитектуры;
-
МАС как платформа для распределенных вычислений;
-
агентная модель как инструмент имитации сложных систем с эмерджентным поведением.
Например, системы управления цепочками поставок могут быть смоделированы как сеть агентов-участников рынка, каждый со своей стратегией. Технически агент — это автономная сущность, которая:
-
воспринимает среду через сенсоры (программные или аппаратные);
-
обрабатывает данные с использованием внутренней модели мира;
-
воздействует на среду через эффекторы.
Занятно, что даже IoT-сенсор в умном доме формально соответствует этому определению, хотя и не обладает «интеллектом» в классическом понимании.
Эволюция агентов (рис. 2) напоминает карьерный рост: от примитивного Clippy из Word 2007, реагирующего шаблонно, до интеллектуальных агентов (ИА) с BDI-архитектурой (Belief-Desire-Intention), которые анализируют убеждения, желания и намерения. Между этими крайностями — персональные ассистенты вроде Siri и автономные агенты, решающие задачи без «рефлексии», как IoT-сенсоры.
Даже самый продвинутый интеллектуальный агент сохраняет базовые принципы ранних версий: автономность, реактивность и способность к взаимодействию через стандартизированные протоколы вроде FIPA ACL. Это как если бы CEO компании все еще умел сам заваривать кофе — базовый навык, но в контексте новой роли.
Эмерджентное поведение – о нем подробнее мы поговорим ниже – в МАС возникает не из-за «эволюции» отдельных агентов, а благодаря динамике их взаимодействий. Добавляя новые связи или агентов, мы меняем системную логику: например, в федеративном обучении (FL) агенты на локальных устройствах обмениваются моделями машинного обучения, создавая коллективный интеллект без централизованного контроля. Получается, как в оркестре — новый музыкант меняет звучание всего ансамбля, даже если играет те же ноты.
На первый взгляд, интеллектуальные агенты (ИА) с их ментальными свойствами — BDI-архитектурой (Belief-Desire-Intention) — должны вытеснить более простых автономных агентов (АА). Однако в реальных проектах часто доминируют АА — они проще в разработке, требуют меньше вычислительных ресурсов и предсказуемы в критически важных системах. Чтобы понять этот парадокс, сравним их архитектуры и свойства.
Формальное определение интеллектуального агента (ИА) как IA=(M, BP, MP, S, P, C, T) раскрывает его архитектурные компоненты (рис. 3). Здесь MP (ментальные свойства) и S (стратегия поведения) становятся ключевыми отличиями от автономных агентов, что напоминает разницу между сотрудником, выполняющим KPI, и философом, размышляющим о природе внутренних конфликтов — оба полезны, но для разных задач.
Коллективное поведение ИА строится на BDI-архитектуре (Belief-Desire-Intention), где убеждения (динамические знания о среде), желания (потенциально противоречивые цели) и намерения (желания, не противоречащие обязательствам) формируют основу кооперации. Как ни парадоксально, именно эта «ментальная нагрузка» позволяет агентам имитировать человеческое принятие решений в условиях неопределенности.
Процесс кооперации ИА напоминает организацию совещания в IT-компании: распознавание необходимости сотрудничества (когда задача превышает компетенцию одного агента), формирование команды (поиск агентов с совместимыми обязательствами), согласование плана (переговоры с учетом убеждений каждого участника) и совместное выполнение (с контролем взятых обязательств). Децентрализованная природа МАС неизбежно порождает три типа конфликтов: семантические (различия в интерпретации данных), рефлексивные (ограниченность моделей среды) и конкурентные (противоречивые цели). Интересно, что даже в идеальной системе 15% ресурсов обычно тратится на их разрешение — как в человеческом обществе.
Для разрешения конфликтов применяются подходы, знакомые любому менеджеру: централизованный арбитраж (как PM в agile-команде), правила поведения (корпоративные гайдлайны для агентов) и рандомизация (аналог жребия при равных условиях). Выбор метода зависит от критичности системы: например, в медицинских МАС предпочтение отдают детерминированным правилам.
Автономный агент (АА= (M, BP, Pat, P, C, T)) — это «солдат» цифровой экосистемы. Отсутствие ментальных свойств (убеждений, желаний) делает его предсказуемым, но ограничивает адаптивность. Зато он требует в 3-5 раз меньше вычислительных ресурсов, что объясняет его популярность в IoT-системах и критически важных приложениях.
Знания (статическая информация) и убеждения (динамические представления) формируют «мировоззрение» ИА. Эти свойства позволяют ему действовать в изменяющейся среде, но требуют механизмов верификации — как код-ревью в разработке. МАС можно сравнить с распределенной командой разработки: каждый агент решает локальную задачу, но обмен сообщениями (через API или события) и реакция на изменения среды (как мониторинг в DevOps) обеспечивают достижение глобальных целей. На рис. 4 показано, как свойства агентов определяют их роль в этой экосистеме.
Как агенты взаимодействуют друг с другом
Архитектура агентов требует четкой формализации. Независимо от типа (АА или ИА), агент определяется пятью компонентами: контекст выполнения (среда), базовые свойства (реактивность и персистентность), целевые установки, коммуникационный интерфейс и функция перехода состояний — «движок», превращающий код в живой процесс. Именно последний компонент отличает агента от обычного класса в ООП — как разница между автомобилем на парковке и тем же авто в движении.
Главное отличие ИА от АА — наличие ментальных свойств ментальных свойств (знаний, убеждений, желаний, намерений, целей, обязательств и др.). Эти «ментальные свойства» работают, как внутренний диалог: агент анализирует убеждения («что я знаю»), желания («чего хочу») и намерения («как действовать»), прежде чем принять решение.
Целеполагание — краеугольный камень агентной логики. Если АА действует по принципу «задано → выполнено» (как термостат в умном доме), то ИА умеет переоценивать приоритеты — подобно менеджеру, который внезапно бросает текущий спринт из-за критичного бага.
Взаимодействие агентов строится на протоколе FIPA ACL — этаком «эсперанто» для МАС. Этот стандарт гарантирует, что агенты на разных платформах смогут понять друг друга, даже если один написан на Java, а другой — на Python.
Триада ИА (знание-убеждение-желание) работает, как многослойный фильтр: статические данные (база знаний), динамические представления (как кэш с TTL) и адаптивные цели (roadmap с возможностью рефакторинга). Для сравнения, обычное ПО оперирует только первым слоем.
Разберем эти свойства.
Если человеческие желания часто иррациональны (например, забросить проект — уехать в деревню), то цели агентов формализованы и прагматичны. Их база знаний структурирована через онтологии — как UML-диаграмма для предметной области. Убеждения же обновляются по мере поступления данных, примером мог бы послужить JIRA-тикет, который автоматически меняет приоритет при появлении новых комментариев.
Общие свойства агентов — это их “soft skills”: автономность (работа без микроменеджмента), социальность (умение договариваться), проактивность (инициативность) и обязательства (исполнение обещаний). Последнее реализуется через FIPA Contract Net — аналог смарт-контрактов, где агент рискует репутацией при срыве дедлайнов.
Моделирование МАС напоминает сборку LEGO: нужно совместить абстрактные концепции с технической реализацией (рис. 5).
Обобщенная трехуровневая модель МАС — 𝑀=(𝐶𝑁𝑀,𝐿𝑃𝑀,𝐶𝐿𝑀) — служит каркасом для проектирования.
Она включает:
-
CNM — топология сети, пропускная способность,
-
LPM — бизнес-логика (ориентированный граф процессов),
-
CLM — предметная область (онтологии и правила).
Разберем их подробнее (рис. 6).
-
CNM (модель вычислительной сети) — фундамент всей системы. Его можно представить как связный неориентированный граф, где вершины — серверы/устройства, а ребра — каналы связи с параметрами (пропускная способность, задержки). По сути — это «скелет» МАС, не зависящий от бизнес-логики — как облачная инфраструктура, которую можно использовать для любых микросервисов.
-
LPM (модель логических процессов) — уровень бизнес-логики, то есть ориентированный граф задач и последовательности действий для выполнения этих задач. Чем сложнее предметная область, тем «ветвистее» граф.
-
CLM (модель концептуального уровня) — «лицо» системы для пользователя. Она объединяет агентный мультиграф, среду моделирования и онтологии — этакий цифровой двойник предметной области. Среда моделирования в этой модели — это «игровое поле» для агентов. Ресурсы — все, что можно использовать (данные, API, устройства), а правила — «физика» этого мира (например, лимиты на использование CPU). Онтологии в CLM работают как глоссарий проекта: они унифицируют термины («клиент» = «покупатель»), синхронизируют часы в распределенных системах и балансируют нагрузку — как дирижер в оркестре.
Композиция всех трех моделей напоминает наложение слоев в Photoshop: CNM задает инфраструктуру, LPM — процессы, CLM — смыслы. Их синхронизация обеспечивает целостность системы.
Примеры проектирования МАС
Взаимодействие агентов строится на двух фундаментальных принципах: кооперации и конкуренции.
При кооперации система работает как цифровой муравейник — каждый агент тащит свою соломинку, но вместе они переносят бревно. Глобальная задача декомпозируется на подзадачи, распределяемые между агентами, которые сохраняют локальные цели, но согласовывают действия через обмен сообщениями или модификацию среды. Коалиции агентов возникают, когда требуется объединить ресурсы для достижения сверхзадачи, например, в распределенных системах анализа данных, где каждый узел обрабатывает свой сегмент информации.
Конкуренция же проявляется в “рыночных” сценариях, напоминающих «черную пятницу» в цифровом пространстве. Самомотивированные агенты максимизируют личную выгоду, руководствуясь лишь общими правилами системы. Этот подход эффективен в задачах распределения вычислительных ресурсов, где «аукционные» механизмы помогают оптимизировать нагрузку на серверы.
Выбор парадигмы проектирования определяет философию взаимодействия агентов. Эволюционный подход рассматривает МАС как естественный этап развития информационных систем с акцентом на формальные свойства агентов.
Кейс: система обработки кредитных заявок
Чтобы проиллюстрировать конкуренцию агентов на практике, рассмотрим банковскую систему обработки кредитных заявок (рис. 7). Здесь два цифровых “сотрудника” — автономных агента — соревнуются за задачи из общего пула, как разработчики за право взять интересный тикет. Каждый агент полностью контролирует свой цикл обработки: от проверки кредитной истории до принятия решения. Они не обмениваются данными напрямую, а координируют действия через изменения в общей среде — подобно тому, как коллеги в open-space следят за обновлениями в Trello.
При проектировании таких систем архитекторы обычно выбирают между двумя философиями (рис. 8). Агентоцентрический подход напоминает естественный отбор: программы учатся на ошибках, эволюционируя через механизмы вроде генетических алгоритмов. Сетецентрический подход — это цифровой аналог офисного workflow: здесь ключевыми становятся стандарты обмена сообщениями (ACL) и форматы данных вроде PMML, которые позволяют агентам разных “пород” понимать друг друга — примерно как XML объединяет разнородные IT-системы. Для интеграции в enterprise-среды второй подход часто предпочтительнее, так как обеспечивает предсказуемость через FIPA-совместимые протоколы.
Эксперимент MANTA. Цифровой социогенез.
Биоинспирированные методы копируют механизмы живой природы — например, алгоритмы муравьиных колоний или пчелиного роя. Система MANTA представляет собой цифровую модель социогенеза насекомых, где ключевой особенностью становится отказ от прямого общения между агентами.Вместо этого реализован механизм стимульно-реактивного взаимодействия: агенты меняют среду, вызывая цепные реакции у соседей — почти как в реальном муравейнике, где феромонные следы заменены цифровыми триггерами.
В модели MANTA реализована трехуровневая иерархия агентов (рис. 9), имитирующая биологическую колонию:
-
активные агенты-муравьи (рабочие, матка),
-
зависимые сущности (личинки, коконы),
-
элементы среды (освещение, влажность).
Каждый агент наследует свойства через четыре базовых класса поведения:
-
пространственная локация,
-
визуальное представление,
-
временная эволюция состояния,
-
абстрактная модель действий.
Рисунок 10. Задачи агентов-муравьев
В отличие от классических МАС с явными протоколами обмена сообщениями, MANTA использует принцип опосредованной коммуникации через среду. Агенты оставляют “цифровые феромоны” (рис. 10) — изменения в окружении, которые автоматически активируют заранее запрограммированные реакции у других участников системы. Например, рабочий муравей, перемещая пищу, генерирует стимул, запускающий цепь действий у матки.
Тестирование системы проводилось в виртуальном аналоге лабораторного гипсового гнезда с 9 камерами (рис. 11).
Ключевой показатель успеха — вывод более 20 рабочих особей без вмешательства извне. В 37% запусков система демонстрировала эмерджентные стратегии (рис. 12): синхронизацию циклов развития личинок, автоматическое перераспределение ресурсов, адаптацию к изменению освещенности. Статистический анализ подтвердил, что эти паттерны не были случайными — коэффициент устойчивости поведения достигал 0.89.
Каждый агент в MANTA балансирует между личными и коллективными целями. Рабочий муравей одновременно:
-
заботится о собственных потребностях (поиск пищи);
-
реагирует на потребности колонии (уход за личинками);
-
конкурирует за ресурсы с сородичами.
Это создает динамику, где глобальное поведение системы возникает как побочный эффект локальных взаимодействий — принцип, известный в теории сложных систем как “больше чем сумма частей”.
Таким образом при разработке этой МАС использовалось три основных подхода:
-
эволюционный (постепенная интеллектуализация систем);
-
сетецентрический (акцент на коммуникационные протоколы);
-
биологический (имитация природных систем).
MANTA сознательно выбрала третий путь. Ирония ситуации с этой МАС оказалась в том, что чтобы создать по-настоящему “умную” систему, разработчикам пришлось максимально упростить логику отдельных агентов, доверив сложное поведение механизмам самоорганизации.
Шаблоны
Проектирование МАС напоминает сборку LEGO для профессионалов: из 200+ шаблонов нужно выбрать подходящие, чтобы система не развалилась при первом же взаимодействии с реальностью (рис. 13). Структурные паттерны вроде “ведущий-ведомый” или “виртуальный кластер” работают как модульные расширения — они добавляют новые функции, не ломая основную архитектуру. Поведенческие шаблоны задают “характер” агентов: реактивный агент действует по принципу “стимул-реакция”, а эмерджентное сообщество самоорганизуется по непредсказуемым правилам. Особой головной болью считаются миграционные паттерны — те же “частичное клонирование” требуют интеграции с системами управления агентами (AMS), где каждый переезд агента между серверами похож на операцию по переброске спецназа. Но это лишь верхушка айсберга — отдельные категории шаблонов решают вопросы безопасности, коммуникации и даже моделируют рассуждения агентов.
Когда готовые фреймворки беспомощны, разработчики создают архитектуру МАС вручную, комбинируя паттерны как кубики в тетрисе. Коммуникационные шаблоны типа “брокер” или “умное сообщение” организуют диалог между агентами, словно дирижер в оркестре. Защитные паттерны вроде “аутентификатора” работают как цифровые телохранители, а когнитивные — позволяют агентам строить догадки о намерениях “коллег”. Архитектурные шаблоны (InteRRaP, BDI) становятся скелетом системы — попробуйте изменить их постфактум, и вы поймете, почему разработчики сравнивают это с пересадкой сердца на ходу.
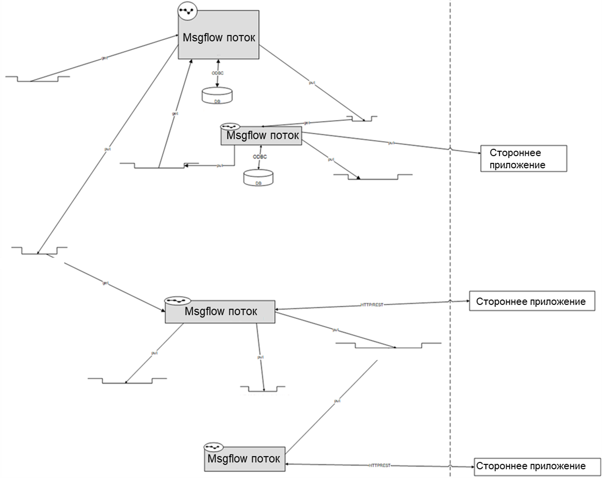
Потоки
В банковском кейсе реализована многоуровневая архитектура обработки запросов, напоминающая матрешку (рис. 14). Система взаимодействует с внешней платформой консалтинговой компании Oliver Wyman через четыре последовательных потока, каждый из которых представляет собой самостоятельную подсистему МАС:
-
Первый поток получает сырые данные из стратегии банка и преобразует их в структурированный запрос, подготавливая формат для интеграции с внешними API.
-
Второй поток синхронно вызывает сервисы Oliver Wyman, гарантируя соблюдение SLA для критически важных операций.
-
Третий поток обрабатывает асинхронные ответы от внешней системы, реализуя механизмы повторных попыток при сбоях.
-
Четвертый поток обогащает данные контекстом банка перед финальной передачей в стратегический модуль.
Архитектура следует принципам FIPA-стандартов: взаимодействие между потоками организовано через формализованные интерфейсы, а каждый агент-поток обладает собственной зоной ответственности. Это позволяет масштабировать систему — например, добавлять новые адаптеры для филиалов банка без изменения ядра.
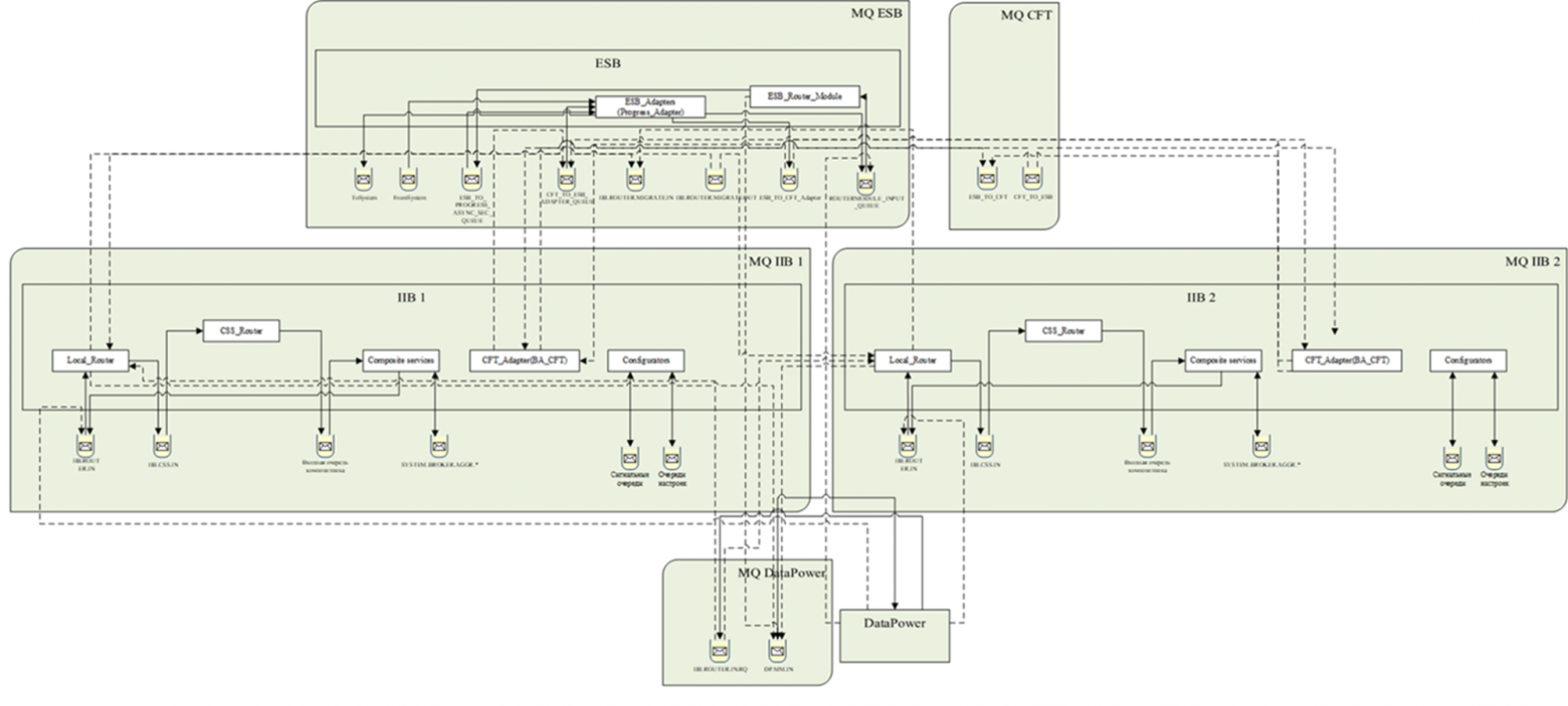
Декомпозиция потока.
Сердце многоагентных систем — их способность масштабироваться без переписывания ядра архитектуры. Возьмем, к примеру, сценарии работы с описанной выше системой: здесь распределенные потоки приложений действуют как самостоятельные агенты, обрабатывая запросы, интегрируя ответы и передавая данные дальше по цепочке. Подобная модульность напоминает оркестр (рис. 15), где каждый музыкант знает свою партию, но дирижером выступает сама логика взаимодействия.
Каждая нода системы — это автономный агент, общающийся с соседями через обмен сообщениями в общей среде данных. Масштабируя такую архитектуру, мы наблюдаем интересный феномен: агенты начинают формировать вложенные иерархии, как матрешки. Например, крупная нода может содержать подсистему из десятка более простых агентов (рис. 16), что позволяет проводить оптимизацию как на уровне отдельных «песчинок», так и всей «дюны».
Гибкость реализации — еще один козырь подхода. Агентами могут быть не только программные компоненты вроде RPA-ботов, но и IoT-устройства, или даже люди, интегрированные в систему через специализированные интерфейсы. Это как конструктор Lego: детали разные, но соединяются по стандартным шипам.
Кроме того, благодаря стандартам вроде FIPA ACL, новые агенты подключаются к системе без перестройки архитектуры — достаточно реализовать протокол обмена сообщениями. Такая «всеядность» особенно ценна в сценариях распределенного анализа данных, где агенты могут использовать язык разметки PMML для обмена моделями машинного обучения, подобно тому, как музыканты делятся композициями через ноты.
Эмержентный интеллект в МАС
Цифровая экосистема в МАС напоминает природные симбиозы, где отдельные элементы взаимодействуют через общую инфраструктуру. Ее ядро — шина данных (message-oriented middleware), обеспечивающая асинхронный обмен сообщениями между агентами. Дополняют архитектуру пользовательские интерфейсы для мониторинга и сервисные компоненты, ответственные за базовые функции вроде аутентификации или логирования.
Парадокс МАС в том, что, как я уже писал выше, простые агенты, следуя элементарным правилам взаимодействия, порождают сложное поведение системы. В отличие от микросервисов, где все запрограммировано явно, здесь возникает эмерджентность — непредсказуемые системные эффекты, напоминающие стайное поведение птиц.
Эмерджентность в МАС проявляется, когда локальные взаимодействия агентов порождают глобальные паттерны. Классический пример — температура как статистическое следствие движения молекул. В ИТ-системах это может выглядеть как спонтанная оптимизация маршрутов доставки грузов без центрального планировщика.
Самоорганизация дополняет эмерджентность, позволяя системе адаптироваться через децентрализованные правила: от повторных попыток подключения до динамического перераспределения задач. Как в случае с «эффектом бабочки», мелкие изменения в одном узле могут вызвать каскадные преобразования во всей системе.
Эмерджентный интеллект — гипотетическое свойство МАС (рис. 17), впервые зафиксированное в 2007 году в системах управления логистикой. Его «симптомы»: волновые колебания между равноценными состояниями, катастрофические перестройки расписаний и нелинейные резонансы, когда незначительное событие кардинально меняет поведение системы.
Реальность МАС иногда напоминает сюрреалистичный анекдот: система, идеально работавшая месяцами, внезапно «решает» устроить ночной апгрейд всех маршрутов доставки из-за одного опоздавшего грузовика. Это цена за адаптивность и отсутствие центрального «мозга».
Подытожим
Многоагентные системы (МАС) — это мощный инструмент для решения сложных задач через распределенное взаимодействие автономных агентов. Они позволяют декомпозировать задачи, масштабировать системы и создавать эмерджентный интеллект, где поведение системы становится “умнее” суммы ее частей. МАС находят применение в банковской сфере, логистике, IoT и даже моделировании биологических процессов. Их гибкость и адаптивность открывают новые горизонты для разработки интеллектуальных систем.
Подписывайтесь на блог Cinimex на Хабре, чтобы узнать больше о современных AI и ML технологиях и их применении в реальных проектах!
Автор: metshislav


