Большинство статей в блогах посвящены использованию топовых LLM-моделей или настройке сложных AI-пайплайнов для крупных корпораций. Но что, если ваши данные конфиденциальны, а у вас нет доступа к экспертам по машинному обучению или масштабной инфраструктуре? В этой статье мы покажем, как дообучить модель для средних команд разработчиков или IT-поддержки, используя ваши собственные экспертные знания. С помощью Apache Answer и InstructLab вы сможете создать мощное и экономичное AI-решение, адаптированное под ваши задачи.
InstructLab
InstructLab — это проект с открытым исходным кодом, созданный для того, чтобы каждый мог влиять на будущее генеративного ИИ. Он предоставляет инструменты для дообучения существующих больших языковых моделей (LLM), таких как Granite, с использованием дополнительных данных. Это позволяет LLM постоянно расширять свои знания, заполняя пробелы из начального обучения, включая актуальные события. Эксперты в любой области могут участвовать в улучшении знаний модели. Платформа InstructLab поддерживает совместную работу и предлагает инструменты для тестирования обновлений модели и контроля их качества.
LAB: Large-Scale Alignment for ChatBots
Таксономия YAML в InstructLab — это структурированный файл, содержащий наборы вопросов и ответов, организованных по тематикам для представления конкретных навыков или знаний. Каждый YAML-файл включает метаданные: версию, описание задачи, информацию о контрибьюторе и примеры запросов.
InstructLab использует эти YAML-файлы для генерации синтетических обучающих данных, которые дообучают открытые модели (например, Qwen или DeepSeek). Благодаря согласованию модели с курируемым контентом, InstructLab повышает точность и релевантность ответов в специализированных областях.
Apache Answer
Apache Answer — это проект с открытым исходным кодом, позволяющий дообучать большие языковые модели (LLM) на собственных данных. Его инструменты помогают непрерывно улучшать модель, заполняя пробелы в знаниях и добавляя новую информацию. Apache Answer предлагает гибкую платформу для экспериментов с обновлениями модели, обеспечивая повышение качества ответов. Проект ориентирован на доступность и совместную работу, поощряя вклад в развитие генеративного ИИ.
Apache Answer похож на Stack Overflow: это платформа для вопросов и ответов, особенно в технических и специализированных областях. Однако в отличие от Stack Overflow, Apache Answer — это open-source решение, которое можно полностью развернуть локально, что дает организациям полный контроль над своими данными, настройками и доступом пользователей.
В то время как Stack Overflow — это публичная централизованная платформа, в основном посвященная общим IT-темам, Apache Answer можно адаптировать под любую отрасль или компанию. Он позволяет создавать внутренние системы обмена знаниями — для команд разработчиков, юридических отделов, медицинских учреждений или служб поддержки.
По сути, Apache Answer предлагает тот же опыт совместной работы, что и Stack Overflow, но с полной кастомизацией и возможностью использования в приватных или специализированных средах.
Синтетические данные
Генерация синтетических данных критически важна для отраслей, где нельзя использовать реальные данные из-за конфиденциальности или регуляторных ограничений. Apache Answer (платформа вопросов и ответов, похожая на StackOverflow) позволяет компаниям собирать релевантные отраслевые данные и инсайты из кодовых баз или экспертов. Эти данные можно использовать для создания высококачественных синтетических датасетов под конкретные бизнес-задачи.
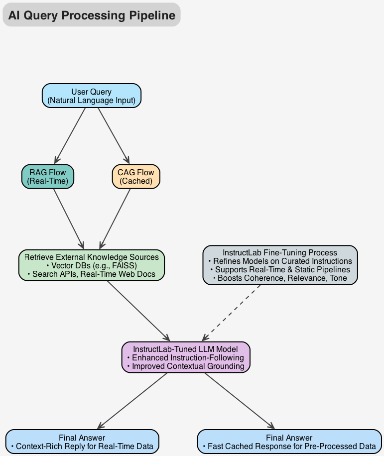
InstructLab улучшает этот процесс, дообучая модели для генерации контекстно-точных синтетических данных, соответствующих реальным сценариям. В сочетании с RAG (Retrieval-Augmented Generation) и CAG (Cache-Augmented Generation) InstructLab позволяет генерировать синтетические данные как в реальном времени, так и из кэша.
YAML-файлы, созданные Apache Answer, содержат структурированные вопросы и ответы, которые можно использовать для дообучения open-source языковых моделей. Применяя эти данные в тренировочных процессах, модели вроде Qwen или DeepSeek можно адаптировать под конкретные домены или корпоративные знания, повышая их точность и релевантность.
Пример YAML-файла с вопросами и ответами
RAG & CAG
RAG (Retrieval-Augmented Generation) — это метод ИИ, который ищет самую актуальную информацию из внешних источников каждый раз, когда задается вопрос. Он объединяет поисковую систему с языковой моделью, чтобы ответы были и точными, и свежими.
CAG (Cache-Augmented Generation) работает иначе. Он заранее собирает и сохраняет всю необходимую информацию. Затем модель использует эти данные для быстрых ответов без повторного поиска.
С RAG InstructLab помогает модели лучше следовать инструкциям после получения актуальных данных. Так как RAG загружает информацию в реальном времени, модель учится интегрировать её в четкие и полезные ответы. Методы дообучения InstructLab улучшают способность модели эффективно использовать внешние данные.
С CAG, где информация предварительно загружается в кэш, InstructLab тренирует модель давать точные и полезные ответы на основе этих данных. Дообучение на примерах, соответствующих ожидаемым вопросам, позволяет модели быстрее и релевантнее отвечать.
Короче говоря, InstructLab делает модели лучше в следовании инструкциям и формировании полезных ответов — независимо от того, поступают ли данные в реальном времени (RAG) или из кэша (CAG).
Развертывание
InstructLab можно установить локально через pip или менеджер пакетов uv, что удобно для тестирования. Также он может работать в Docker-контейнере, обеспечивая стабильное окружение для разработки. Для масштабируемых продакшен-сред InstructLab можно развернуть на Kubernetes, используя его возможности оркестрации для управления ресурсами. Это позволяет адаптировать решение под любые нужды — от локальных экспериментов до распределенных кластеров.
Для развертывания InstructLab в Kubernetes используйте Makefile для управления ресурсами (Deployments, ConfigMaps) как многострочными переменными. Динамически генерируйте метки и аннотации с помощью Git и переменных окружения. Проверяйте конфигурации и применяйте манифесты через kubectl. Этот подход сохраняет гибкость без сложностей Helm.
Time to replace Helm: Back to the Future
git clone https://github.com/avkcode/Finetune.git
С помощью kubectl:
kubectl apply -f instructlab.yaml
С помощью make:
make =>
InstructLab Management System
Available targets:
Deployment:
deploy - Deploy InstructLab with ConfigMap
undeploy - Remove InstructLab deployment
Interaction:
logs - View container logs
status - Show deployment status
Utility:
help - Show this help message
С такими инструментами, как Apache Answer и InstructLab, вы можете дообучать модели, используя свои экспертные знания, без необходимости в огромных ресурсах. Вам не нужно быть крупной корпорацией или иметь большую команду ML-специалистов, чтобы использовать ИИ под свои задачи.
Автор: antonkryloff


