Глава 1: Технический обзор серии RF125
1.1 Введение в систему: Беспроводное пробуждение по воздуху на частоте 125 кГц и передача данных
Серия RF125 представляет собой систему беспроводной связи, работающую в низкочастотном (НЧ) диапазоне 125 кГц. Ее основной функцией является обеспечение дальнего «пробуждения по воздуху» (Over-the-Air Wake-up) и двунаправленной передачи данных. Система состоит из передающего модуля (RF125-TX/TX2) и приемного модуля (RF125-RX/RA), специально разработанных для приложений, где приемное устройство должно находиться в режиме ожидания в течение длительных периодов времени при сверхнизком энергопотреблении и может быть активировано при получении определенного беспроводного сигнала.
Выбор диапазона 125 кГц является краеугольным камнем технических характеристик системы. Как низкочастотный диапазон, он обладает отличными физическими проникающими способностями, что позволяет ему эффективно проходить через неметаллические препятствия. Между тем, его свойства связи в ближнем поле концентрируют энергию сигнала в меньшей области, способствуя безопасной связи с ограничением по зоне. Серия RF125 в полной мере использует эти функции для достижения дальности связи более 5 метров, что является значительным преимуществом среди аналогичных продуктов на 125 кГц. Ключевая ценность системы заключается в способности ее приемного модуля поддерживать чрезвычайно низкое энергопотребление на уровне микроампер при отсутствии сигнала, тем самым значительно продлевая срок службы батареи устройств с питанием и решая проблему высокого энергопотребления в традиционных беспроводных устройствах, находящихся в состоянии непрерывного прослушивания.
1.2 Анализ экосистемы продуктов
Серия RF125 – это не отдельный продукт, а экосистема продуктов, состоящая из четырех основных модулей, разработанных для удовлетворения потребностей различных сценариев применения и сложностей интеграции. Такое расположение продуктов предоставляет инженерам гибкие возможности от проверки прототипа до массового производства конечного продукта.
Передающие модули:
● RF125-TX: Это полнофункциональный передающий модуль промышленного класса. Его наиболее примечательной особенностью является поддержка широкого диапазона входного напряжения от 6 В до 30 В, со встроенной защитой от обратного подключения, перенапряжения и перегрузки по току. Эти функции позволяют ему адаптироваться к суровым промышленным условиям и нестабильным системам питания транспортных средств, обеспечивая высокую надежность.
● RF125-TX2: По сравнению с RF125-TX, TX2 является более упрощенным передающим модулем, работающим в диапазоне напряжений от 9 В до 12 В. В нем отсутствуют некоторые схемы защиты, что приводит к меньшему размеру и более низкой стоимости, что делает его подходящим для коммерческих приложений с более стабильными условиями питания и более высокими требованиями к стоимости и объему.
Приемные модули:
● RF125-RX: Это основной приемный модуль, поставляемый в корпусе SMD, требующий внешней интеграции. Он предлагает три вывода для антенны (ANT1, ANT2, ANT3), что позволяет инженерам проектировать и подключать антенну на 125 кГц в соответствии со структурой продукта. Это обеспечивает максимальную гибкость для настройки формы, размера и производительности антенны, что делает его подходящим для проектов с особыми требованиями к форм-фактору продукта или для тех, кто нуждается в глубокой оптимизации оборудования.
● RF125-RA: Это полнофункциональный, готовый к использованию приемный модуль. Он основан на RF125-RX с интеграцией антенны на 125 кГц, кнопки сопряжения и держателя для батарейки-таблетки. Пользователи могут начать работу, просто вставив батарейку, что значительно упрощает процесс разработки и отладки. RF125-RA особенно подходит для быстрого прототипирования, мелкосерийного производства или для команд с ограниченным опытом в области радиочастотного проектирования.

Комбинация RF125-TX и RF125-RX предназначена для опытных инженеров встраиваемых систем, которым требуется полный контроль над деталями аппаратной интеграции, что позволяет выполнять индивидуальную настройку антенны и проектирование управления питанием для достижения оптимальной производительности в сложных промышленных приложениях. В отличие от этого, комбинация RF125-TX2 и RF125-RA предлагает более короткий путь, значительно снижая барьер и риск радиочастотного проектирования за счет стандартизированных модулей, отдавая приоритет простоте использования и времени выхода на рынок. Например, RF125-RA, интегрируя антенну, напрямую решает самый сложный аспект проектирования НЧ РЧ — согласование и настройку антенны, что помогает снизить порог проектирования и повысить эффективность разработки для инженеров, не являющихся специалистами в области РЧ.
1.3 Основные области применения
Технические характеристики серии RF125 делают ее очень подходящей для следующих областей применения:
● Системы PKE (пассивный бесключевой доступ): Это типичное применение для модуля. Базовая станция в автомобиле или системе контроля доступа периодически посылает сигнал пробуждения. Когда пользователь с ключом или картой (приемником) приближается, приемник пробуждается и проходит аутентификацию на базовой станции, обеспечивая автоматическую разблокировку. Сверхнизкое энергопотребление приемника является ключом к достижению срока службы батареи в несколько лет для ключа или карты.
● Системы контроля доступа в кампусах и на предприятиях: Его можно использовать для автоматического учета посещаемости на большом расстоянии и контроля доступа с помощью студенческих или служебных карт. Когда персонал проходит через определенный канал, передатчик, установленный в канале, может разбудить и считать информацию с карты, не требуя ее прикладывания, что повышает эффективность прохода.
● Сбор промышленных данных: В заводских или складских условиях его можно использовать для отслеживания активов или автоматического сбора данных о состоянии оборудования по пробуждению. Например, приемная метка, прикрепленная к товару, находится в спящем состоянии. Когда транспортное средство или вилочный погрузчик (оснащенный передатчиком) приближается, метка пробуждается и сообщает свой идентификатор и данные о состоянии.
● Системы турникетов на станциях скоростного автобусного транспорта (BRT): Используется для автоматической оплаты проезда на автобусных станциях. Автобусная карта пассажира автоматически пробуждается и списывает средства при входе в зону индукции, обеспечивая беспрепятственный и быстрый проход.
Общей чертой этих сценариев применения является необходимость того, чтобы мобильное устройство (обычно работающее от батареи) большую часть времени находилось в спящем режиме для экономии энергии и активировалось для выполнения задач только при входе в определенную зону. Серия RF125 разработана именно для удовлетворения этого основного требования.
Глава 2: Технические параметры и спецификации основных модулей
В этой главе будут объединены и проанализированы ключевые технические параметры различных модулей серии RF125, чтобы предоставить количественную основу для принятия решений по проектированию системы и выбору модулей.
2.1 Электрические характеристики
Электрические характеристики являются основополагающими для проектирования источников питания и расчетов бюджета мощности.
Передающие модули:
● RF125-TX: Диапазон рабочего напряжения от 12 В до 30 В. При питании 12 В типичный рабочий ток составляет менее 300 мА. Широкий диапазон напряжений и более высокий рабочий ток указывают на мощную внутреннюю схему управления для поддержки передачи на большие расстояния.
● RF125-TX2: Диапазон рабочего напряжения от 9 В до 12 В. Его более узкий диапазон напряжений подходит для приложений, питающихся от стандартных источников постоянного тока.
Приемные модули:
● RF125-RX / RF125-RA: Диапазон рабочего напряжения от 2,5 В до 3,6 В, с типичным значением 3,3 В, что делает его идеальным для питания от батарейки-таблетки или одной литиевой батареи.
Его характеристики энергопотребления являются главной особенностью всей системы:
● Ток приема (рядом с передатчиком): <3 мА. Это рабочий ток, когда модуль успешно пробужден и декодирует и выводит данные.
● Ток прослушивания (нет передаваемых данных): <9 мкА. Это ток в режиме ожидания модуля в его режиме «прослушивания» с низким энергопотреблением. Этот показатель менее 10 микроампер является решающим фактором в достижении длительного срока службы батареи для устройств с питанием от батареи.
2.2 Радиочастотные характеристики
Радиочастотные характеристики напрямую определяют коммуникационные возможности и надежность системы.
● Дальность связи: При использовании с соответствующими модулями дальность связи превышает 5 метров. Это важный показатель производительности, особенно в приложениях PKE и позиционирования в помещении, поскольку он определяет эффективный рабочий диапазон.
● Диапазон несущей частоты приемника: от 15 кГц до 150 кГц. Хотя система оптимизирована для 125 кГц, сам чип приемника поддерживает более широкий диапазон частот, что открывает возможности для приложений на специальных частотах.
● Чувствительность приемника: 80 мкВ (RMS). Это очень высокий показатель чувствительности. Чувствительность приемника измеряет минимальную мощность сигнала, при которой приемник может надежно демодулировать данные. Уровень 80 мкВ (RMS) означает, что приемник может идентифицировать действительные данные из очень слабого сигнала, что является технической основой для достижения дальности связи более 5 метров.
2.3 Устойчивость к воздействию окружающей среды
● Диапазон рабочих температур: Все модули рассчитаны на работу при температуре от -40°C до 85°C.
● Диапазон температур хранения: от -40°C до 125°C.
Этот широкий, промышленный диапазон температур гарантирует, что серия RF125 может стабильно работать на открытом воздухе, в автомобилях и в различных суровых промышленных условиях.
Таблица 1: Основные технические характеристики серии RF125
|
Параметр |
RF125-TX |
RF125-TX2 |
RF125-RX / RF125-RA |
Единица |
Условие |
|
Параметры напряжения |
|
|
|
|
|
|
Рабочее напряжение |
12 ~ 30 |
9 ~ 12 |
2,5 ~ 3,6 |
В |
|
|
Параметры тока |
|
|
|
|
|
|
Рабочий ток |
< 300 |
– |
< 3 |
мА |
при 12В (TX), рядом с передатчиком (RX) |
|
Ток прослушивания |
– |
– |
< 9 |
мкА |
Нет передаваемых данных |
|
РЧ параметры |
|
|
|
|
|
|
Дальность связи |
> 5 |
> 5 |
> 5 |
м |
С соответствующим модулем |
|
Чувствительность приемника |
– |
– |
80 |
мкВ (RMS) |
|
|
Температурные параметры |
|
|
|
|
|
|
Рабочая температура |
-40 ~ 85 |
-40 ~ 85 |
-40 ~ 85 |
°C |
|
|
Температура хранения |
-40 ~ 125 |
-40 ~ 125 |
-40 ~ 125 |
°C |
|
2.4 Конструктивные соображения, лежащие в основе параметров производительности
Модуль RF125-RX/RA обеспечивает как чрезвычайно низкое энергопотребление в режиме ожидания (<9 мкА), так и очень высокую чувствительность приемника (80 мкВ (RMS)), что обычно является противоречием в радиочастотном проектировании. Высокая чувствительность часто требует, чтобы усилитель на входе приемника и другие схемы работали при более высоких токах смещения для достижения лучшего соотношения сигнал/шум, но это значительно увеличивает энергопотребление. Способность системы RF125 достигать обеих целей одновременно обусловлена тщательно разработанной стратегией оптимизации энергопотребления на системном уровне.
Реализацию этой стратегии можно проследить через протокол физического уровня и аппаратное поведение модуля. Во-первых, кадр передачи физического уровня RF125-TX начинается с непрерывного несущего сигнала продолжительностью от 2,688 мс до 4,96 мс. Этот длинный несущий сигнал предназначен не для передачи данных, а служит в качестве «преамбулы пробуждения» низкой сложности. В режиме прослушивания с низким энергопотреблением приемнику не нужно запускать сложные схемы цифровой демодуляции; вместо этого он может просто использовать детектор огибающей или детектор энергии сверхнизкой мощности для «прослушивания» наличия энергии на этой конкретной частоте. Как только обнаруживается энергия несущей, превышающая пороговое значение в течение определенной продолжительности, внутренний блок управления питанием приемника пробуждает основные схемы демодуляции, микроконтроллер и другие компоненты с высоким энергопотреблением для подготовки к приему фактического пакета данных, который следует за этим. Этот механизм «поэтапного пробуждения» является ключом к достижению энергопотребления в режиме ожидания менее 10 микроампер.
Во-вторых, после того как приемник успешно декодирует действительный пакет данных, его вывод WAKE UP выдает импульс высокого уровня продолжительностью 50 мс. Эта продолжительность не случайна. Для внешнего хост-микроконтроллера в глубоком сне (например, в режиме STOP или DEEPSLEEP) может потребоваться от нескольких до десятков миллисекунд с момента получения сигнала пробуждения до стабилизации его внутреннего тактового генератора (например, ФАПЧ) и начала выполнения кода. Этот импульс 50 мс обеспечивает очень щедрое временное окно, гарантируя, что даже самый медленный микроконтроллер может быть надежно разбужен и готов к приему последующих данных через UART.
Таким образом, от проектирования заголовка кадра протокола РЧ до внутреннего механизма прослушивания приемника и сигнала аппаратного квитирования с хост-микроконтроллером, вся система RF125 демонстрирует целостную философию проектирования: все направлено на максимальное снижение среднего энергопотребления приемника при обеспечении надежного пробуждения. Инженеры, интегрирующие этот модуль, должны понимать и сотрудничать с этой архитектурой. Например, источник пробуждения хост-микроконтроллера должен быть настроен на срабатывание по переднему фронту вывода WAKE UP, и он должен немедленно подготовиться к приему данных UART после пробуждения, чтобы по-настоящему использовать преимущества низкого энергопотребления системы.
Глава 3: Руководство по аппаратной интеграции и проектированию схем
Эта глава предоставляет инженерам-аппаратчикам подробное руководство по правильной интеграции модулей серии RF125 на печатной плате, охватывая определения выводов, анализ эталонных схем и важнейший аспект проектирования антенны.
3.1 Определения и функции выводов
3.1.1 RF125-TX (Передатчик)
|
Определение вывода |
Ввод/вывод |
Напряжение |
Описание |
|
VCC |
– |
12-30В |
Вход положительного источника питания |
|
GND |
– |
0В |
Земля питания |
|
TXD |
O |
0-3.3В |
Выход последовательных данных, подключается к RXD внешнего устройства |
|
RXD |
I |
0-3.3В |
Вход последовательных данных, подключается к TXD внешнего устройства |
3.1.2 RF125-TX2 (Передатчик)
|
Номер вывода |
Определение вывода |
Ввод/вывод |
Описание |
|
1 |
VCC |
– |
Внешний источник питания постоянного тока 9-12В |
|
2, 4 |
GND |
– |
Внешняя земля питания |
|
3 |
+3.3V |
– |
(Это описание вывода может быть выходом 3,3В, требует подтверждения) |
|
5 |
TXD |
O |
Порт последовательного вывода |
|
6 |
RXD |
I |
Порт последовательного ввода |
|
7, 8 |
ANT |
O |
Внешняя передающая антенна 125К |
3.1.3 RF125-RX (Приемник)
|
Номер вывода |
Определение вывода |
Ввод/вывод |
Описание |
|
1 |
PAIR |
I |
Вход кнопки сопряжения. Притянуть к земле на >1с для входа в режим сопряжения, в противном случае высокий уровень. |
|
2 |
TXD |
O |
Порт вывода данных, подключается к RXD внешнего МК. |
|
3 |
RXD |
I |
Зарезервировано для заводского использования. |
|
4, 8, 10 |
GND |
– |
Подключается к земле питания. |
|
5 |
VCC |
– |
Внешнее положительное напряжение 2,5-3,6В. |
|
6 |
WAKE UP |
O |
Выход сигнала пробуждения. Выдает импульс высокого уровня 50мс при получении действительного сигнала 125К. |
|
7 |
LED |
O |
Драйвер светодиодного индикатора состояния. Может быть подключен к внешнему светодиоду, высокий уровень зажигает его. |
|
9 |
ANT3 |
I |
Внешняя чип-антенна 125К, индуктивность 7,2мГн. |
|
11 |
ANT2 |
I |
Внешняя чип-антенна 125К, индуктивность 7,2мГн. |
|
12 |
ANT1 |
I |
Внешняя чип-антенна 125К, индуктивность 7,2мГн. |
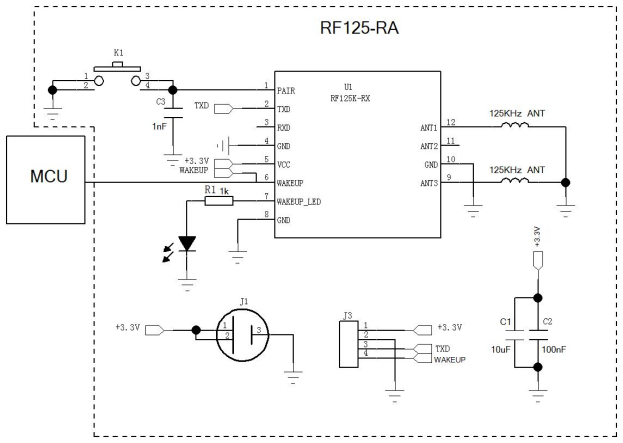
3.1.4 RF125-RA (Приемник)
3.2 Анализ эталонной схемы
Эталонная схема предоставляет инженерам проверенную отправную точку для проектирования. В типичной схеме применения для RF125-RX два конденсатора обычно подключаются параллельно рядом с выводом VCC: электролитический или танталовый конденсатор на 10 мкФ (C1) и керамический конденсатор на 100 нФ (C2). Конденсатор на 10 мкФ действует как «большой резервуар» для обеспечения стабильного постоянного напряжения и фильтрации низкочастотных пульсаций, справляясь с мгновенными изменениями тока при работе модуля. Конденсатор на 100 нФ используется для фильтрации высокочастотного шума от источника питания, обеспечивая чистый источник питания для чувствительных РЧ и цифровых схем модуля. Эта комбинация конденсаторов является стандартной практикой во всех конструкциях РЧ-схем и имеет решающее значение для обеспечения стабильной работы модуля. Их следует размещать как можно ближе к выводам VCC и GND модуля.
Выводы WAKE UP и TXD подключаются напрямую к GPIO и UART RX хост-микроконтроллера. Вывод PAIR можно заземлить с помощью кнопки для ручного запуска режима сопряжения. Вывод LED может управлять светодиодом через токоограничивающий резистор (например, 1 кОм) для обеспечения визуальной обратной связи о состоянии.
3.3 Ключевые соображения по проектированию антенны 125 кГц
Для модуля RF125-RX проектирование внешней антенны является наиболее важной и сложной частью всей системной интеграции. Ее производительность напрямую определяет дальность и надежность связи системы. В документации указаны два строгих технических требования:
● Индуктивность: Индуктивность катушки антенны должна составлять 7,2 мГн ± 5% на частоте 125 кГц.
● Добротность (Q-фактор): Q-фактор должен быть больше 30.
Это не рекомендуемые значения, а жесткие требования для достижения номинальной производительности модуля. Основной физический принцип заключается в том, что антенна образует резонансный контур LC с внутренним согласующим конденсатором модуля. Производительность этого резонансного контура определяется его центральной резонансной частотой и добротностью.
● Центральная резонансная частота: Определяется по формуле f=1/(2π√LC). Для достижения максимального отклика сигнала на частоте 125 кГц резонансная частота должна быть точно настроена на 125 кГц. Поскольку внутренний согласующий конденсатор C является фиксированным, индуктивность внешней антенны L должна строго контролироваться в диапазоне 7,2мГн±5. Любое отклонение за пределы этого диапазона приведет к смещению резонансной частоты, что приведет к сильному затуханию сигнала 125 кГц и, таким образом, к резкому сокращению дальности связи.
● Добротность (Q-фактор): Q-фактор определяет полосу пропускания резонансного контура; чем выше Q-фактор, тем уже полоса пропускания. LC-контур с высокой добротностью действует как очень узкополосный физический фильтр. В среде, полной различных электромагнитных шумов, этот пассивный входной фильтр является первой линией защиты приемной системы. Он может эффективно отфильтровывать все сигналы помех, не относящиеся к 125 кГц, пропуская только слабый сигнал в целевой полосе частот в последующий малошумящий усилитель (МШУ). Это значительно улучшает соотношение сигнал/шум и является необходимым условием для достижения приемником высокой чувствительности 80 мкВ (RMS). Если Q-фактор слишком низкий, эффект фильтрации будет плохим, и МШУ будет насыщен внеполосным шумом, что приведет к значительному падению эффективной чувствительности.
Кроме того, модуль RF125-RX имеет три независимых входа для антенны: ANT1, ANT2 и ANT3. Это убедительно свидетельствует о том, что чип приемника внутри модуля поддерживает трехмерную (3D) конфигурацию антенны. В таких приложениях, как PKE, ориентация ключа или карты случайна, и одна плоская (2D) антенна будет иметь слепые зоны приема под определенными углами. Размещая катушку антенны на каждой из ортогональных осей X, Y и Z и подключая их к этим трем выводам соответственно, система может достичь всенаправленного приема сигнала без мертвых зон. ИС приемника внутри модуля будет автоматически сканировать или объединять сигналы с этих трех каналов для получения наилучшего эффекта приема. Поэтому инженеры должны использовать 3D-антенное решение при проектировании продуктов, требующих независимости от ориентации.
3.4 Внутренняя архитектура схемы
Внутренние блок-схемы модулей раскрывают их конструктивную сложность и соображения надежности.
● RF125-TX: Секция входа питания очень хорошо спроектирована. Сигнал сначала проходит через предохранитель, затем в схему защиты от обратного подключения и перенапряжения. После этого понижающий преобразователь постоянного тока эффективно преобразует широкий диапазон входного напряжения (12-30 В) в промежуточное напряжение (например, 9 В). Наконец, LDO (стабилизатор с низким падением напряжения) преобразует это промежуточное напряжение в чистое 3,3 В для питания МК и РЧ-схем. Эта двухступенчатая архитектура регулирования «DC-DC + LDO» сочетает в себе высокую эффективность (DC-DC) и низкий уровень шума (LDO), что является образцом высококачественного проектирования источников питания и причиной, по которой модуль может стабильно работать в сложных условиях питания.
● RF125-TX2: Его внутренняя архитектура более упрощена, при этом МК напрямую управляет УМ (усилителем мощности) для передачи.
● RF125-RX: Его путь прохождения сигнала четко показывает процесс от входа антенны, через согласующую цепь, в ядро приемной ИС 125 кГц, затем обрабатывается встроенным МК и, наконец, выводится через выводы UART и WAKE UP. Наличие встроенного МК является ключом к его интеллектуальным функциям.
В заключение, достижение оптимальной производительности серии RF125, особенно ее дальности связи более 5 метров, заключается не только в выборе самого модуля, но и требует системного инженерного подхода. Инженеры должны рассматривать внешнюю антенну как неотъемлемую часть РЧ-тракта и прилагать достаточные усилия для ее проектирования и проверки, чтобы гарантировать, что ее индуктивность и добротность строго соответствуют стандартам. Любой компромисс в проектировании антенны напрямую приведет к ухудшению конечной производительности системы.
3.5 Рекомендации по производству и пайке (для RF125-RX)
Для обеспечения качества пайки модуля RF125-RX в корпусе SMD при массовом производстве рекомендуется следовать стандарту IPC/JEDEC J-STD-020B для бессвинцовой пайки оплавлением.
Глава 4: Передающий модуль RF125-TX: последовательная связь и протокол конфигурации
В этой главе подробно описано, как настраивать и управлять передающим модулем RF125-TX через его последовательный интерфейс (UART), предоставляя полное руководство по эксплуатации для разработчиков встроенного ПО.
4.1 Спецификации интерфейса UART
Связь с модулем RF125-TX осуществляется по стандартному асинхронному последовательному протоколу.
● Параметры связи: Скорость передачи 9600 бит/с, 8 бит данных, без контроля четности, 1 стоповый бит (т.е. 9600, 8, N, 1).
● Формат данных: Все команды и данные отправляются в шестнадцатеричном (HEX) формате.
● Терминатор команды: Каждая полная команда должна заканчиваться последовательностью возврата каретки и перевода строки: 0x0D 0x0A (rn).
● Интервал между командами: Минимальный временной интервал между отправкой двух последовательных команд настройки составляет 100 мс. Эта задержка необходима для того, чтобы модуль успел обработать предыдущую команду и обновить свое внутреннее состояние.
● Механизм ответа: Модуль проверяет полученные команды. Если формат команды правильный и параметры действительны, модуль вернет строку ASCII «OKrn» (шестнадцатеричный код: 0x4F 0x4B 0x0D 0x0A). Если команда неверна, он вернет «ERRORrn» (шестнадцатеричный код: 0x45 0x52 0x52 0x4F 0x52 0x0D 0x0A).
4.2 Подробный набор команд конфигурации
Набор команд RF125-TX разработан так, чтобы быть кратким и вращаться вокруг двух основных функций: настройка параметров передачи и управление состоянием передачи.
(1) Установка содержимого передаваемых данных (CMD: 0x57)
● Функция: Устанавливает полезную нагрузку данных, которую модуль будет периодически передавать после запуска передачи.
● Формат: 0x57 | Длина (1 байт) | Полезная нагрузка (Длина байт) | 0x0D 0x0A
● Параметры:
○ Длина: 1 байт, представляющий длину полезной нагрузки. Диапазон от 0 до 0x2D (45 в десятичной системе). Это значение длины не включает кодовое слово команды 0x57, сам байт длины или терминатор.
○ Полезная нагрузка: Фактическое содержимое данных, длина которого определяется байтом длины.
● Пример: Установить передаваемые данные в 0x01 0x02 0x03 0x04 0x05.
○ Отправка: 0x57 0x05 0x01 0x02 0x03 0x04 0x05 0x0D 0x0A
○ Ответ об успехе: 0x4F 0x4B 0x0D 0x0A
(2) Изменение идентификатора передатчика (CMD: 0x58)
● Функция: Устанавливает уникальный идентификатор (ID) для передатчика. Приемник использует этот ID для фильтрации пакетов данных в режиме сопряжения.
● Формат: 0x58 | ID (1 байт) | 0x0D 0x0A
● Параметры:
○ ID: 1 байт, но有效 биты только 7. Диапазон от 0x00 до 0x7F. Любое значение больше 0x7F будет считаться ошибкой.
● Пример: Установить идентификатор передатчика в 0x01.
○ Отправка: 0x58 0x01 0x0D 0x0A
○ Ответ об успехе: 0x4F 0x4B 0x0D 0x0A
(3) Чтение идентификатора передатчика (CMD: 0x52)
● Функция: Запрашивает текущий настроенный идентификатор передатчика модуля.
● Формат: 0x52 | 0x0D 0x0A
● Ответ: ID (1 байт) | 0x0D 0x0A
● Пример: Предполагая, что текущий ID равен 0x01.
○ Отправка: 0x52 0x0D 0x0A
○ Ответ: 0x01 0x0D 0x0A
(4) Установка временного интервала передачи (CMD: 0x53)
● Функция: Устанавливает временной интервал между автоматическими передачами пакетов данных.
● Формат: 0x53 | TIME_H (1 байт) | TIME_L (1 байт) | 0x0D 0x0A
● Параметры:
○ TIME_H и TIME_L: Вместе они образуют 16-битное значение времени (сначала старший байт), в миллисекундах (мс).
○ Диапазон: от 0x00FA до 0xEA60, что составляет от 250 мс до 60000 мс (60 секунд). Если установленное значение меньше 250 мс, модуль автоматически исправит его на 250 мс.
● Пример: Установить интервал передачи в 1000 мс (1000 в шестнадцатеричной системе – 0x03E8).
○ Отправка: 0x53 0x03 0xE8 0x0D 0x0A
○ Ответ об успехе: 0x4F 0x4B 0x0D 0x0A
(5) Установка состояния передачи передатчика
● Начать передачу (CMD: “start”)
○ Формат: 0x73 0x74 0x61 0x72 0x74 | 0x0D 0x0A
○ Описание: После отправки этой команды RF125-TX будет автоматически и непрерывно передавать пакеты данных на основе предварительно настроенного содержимого данных, идентификатора и временного интервала.
○ Ответ об успехе: 0x4F 0x4B 0x0D 0x0A
● Остановить передачу (CMD: “stop”)
○ Формат: 0x73 0x74 0x6F 0x70 | 0x0D 0x0A
○ Описание: После отправки этой команды RF125-TX немедленно прекратит передачу.
○ Ответ об успехе: 0x4F 0x4B 0x0D 0x0A
Таблица 2: Краткий справочник по набору команд UART RF125-TX
|
Функция |
Команда (HEX) |
Параметры |
Описание |
Пример (HEX) |
|
Установить данные |
0x57 |
Длина (1B), Полезная нагрузка (nB) |
Установить содержимое данных для отправки, макс. 45 байт. |
57 05 01 02 03 04 05 0D 0A |
|
Установить ID |
0x58 |
ID (1B, 7-бит) |
Установить ID передатчика, диапазон 0x00-0x7F. |
58 01 0D 0A |
|
Прочитать ID |
0x52 |
Нет |
Прочитать текущий настроенный ID. |
52 0D 0A |
|
Установить интервал |
0x53 |
TIME_H (1B), TIME_L (1B) |
Установить интервал передачи, ед. мс, диапазон 250-60000. |
53 03 E8 0D 0A (1000 мс) |
|
Начать Tx |
73 74 61 72 74 |
Нет |
Начать автоматическую непрерывную передачу. |
73 74 61 72 74 0D 0A |
|
Остановить Tx |
73 74 6F 70 |
Нет |
Остановить передачу. |
73 74 6F 70 0D 0A |
4.3 Проектирование протокола и анализ поведения системы
Проектирование протокола UART RF125-TX воплощает модель «конечного автомата» или «настроить, а затем выполнить». В отличие от модулей «прозрачной передачи», где весь пакет данных должен передаваться РЧ-модулю для каждой передачи, рабочий процесс для RF125-TX включает в себя сначала настройку внутреннего состояния модуля (буфер данных, регистр ID, период таймера) с помощью серии команд (например, 0x57, 0x58, 0x53) от хост-микроконтроллера, а затем перевод модуля в автономное рабочее состояние с помощью отдельной команды («start»).
Эта модель проектирования предлагает значительные инженерные преимущества. Она полностью снимает с хост-микроконтроллера критически важную по времени задачу периодической передачи на сам модуль RF125-TX. После настройки и запуска хост-микроконтроллеру больше не нужно поддерживать точный таймер, чтобы решить, когда отправлять следующий пакет. Затем МК может заняться другими задачами или даже перейти в спящий режим с низким энергопотреблением, тем самым значительно упрощая логику прошивки хоста и снижая его требования к реальному времени. В этой архитектуре RF125-TX действует как интеллектуальный сопроцессор, а не просто как простой «модем» UART-в-РЧ. Эта архитектура особенно ценна для систем с ограниченными ресурсами МК или для приложений, где МК необходимо выполнять сложную основную бизнес-логику.
Глава 5: Приемный модуль RF125-RX/RA: функции и режимы работы
Эта глава будет посвящена поведению, функциям и методам взаимодействия приемных модулей (RF125-RX/RA) с хост-системой (хост-МК).
5.1 Механизм пробуждения и вывод данных
Основной задачей RF125-RX/RA является мониторинг беспроводного канала при чрезвычайно низком энергопотреблении и, при получении действительного сигнала, пробуждение хост-системы и передача данных. Его рабочий процесс высоко автоматизирован и следует фиксированной последовательности:
1. Прием и проверка сигнала: Модуль непрерывно отслеживает канал 125 кГц. При получении кадра данных его внутренний МК проверяет пакет данных в соответствии с текущим режимом работы (сопряженный или широковещательный).
2. Импульс пробуждения: Если проверка данных прошла успешно, вывод WAKE UP модуля немедленно выдает импульс высокого уровня продолжительностью 50 мс. Этот импульс предназначен для пробуждения спящего хост-МК.
3. Вывод данных: Одновременно с или после выдачи импульса пробуждения модуль выводит содержимое проверенного пакета беспроводных данных последовательно через свой вывод TXD, используя формат UART 9600, 8, N, 1. Хост-МК, будучи разбуженным, должен немедленно подготовиться к приему этих данных со своего вывода RXD UART.
4. Индикация состояния: Для версий со светодиодным индикатором встроенный синий светодиод мигнет один раз после успешного приема и проверки данных, обеспечивая интуитивно понятную обратную связь о состоянии.
Этот поток «сначала аппаратное пробуждение, затем последовательные данные» является надежной конструкцией, которая гарантирует, что у хост-МК будет достаточно времени для выхода из спящего режима, предотвращая потерю данных из-за медленного ответа.
5.2 Логика проверки данных
Чтобы предотвратить частое пробуждение хост-системы ошибочными или нерелевантными сигналами и трату энергии, в RF125-RX/RA встроена логика проверки пакетов данных. Строгость проверки зависит от режима работы модуля.
● Режим сопряжения: Это режим с самым высоким уровнем безопасности. В этом режиме модуль принимает данные только от одного конкретного передатчика. Процесс проверки включает три этапа:
1. Совпадение идентификаторов: Проверяется, точно ли совпадает идентификатор передатчика в полученном пакете данных с сопряженным идентификатором, хранящимся внутри модуля.
2. Проверка длины данных: Проверяется, соответствует ли поле длины пакета данных фактической длине данных.
3. Проверка CRC: Выполняется проверка CRC (или аналогичная) пакета данных, чтобы убедиться, что данные не были повреждены во время передачи. (Примечание: в документе упоминается проверка CRC, но протокол физического уровня показывает простую контрольную сумму. Здесь мы следуем функциональному описанию в документе). Импульс пробуждения и вывод данных генерируются только при прохождении всех проверок.
● Режим вещания: В этом режиме модуль может принимать данные от любого передатчика RF125-TX. Процесс проверки пропускает этап сопоставления идентификаторов и выполняет только проверку длины данных и CRC. Этот режим подходит для сценариев, когда один приемник должен отслеживать несколько источников передачи, например, при позиционировании в помещении или широковещательной передаче общедоступной информации.
5.3 Конфигурация режима работы
Способ установки режима работы модуля зависит от модели.
● RF125-RA: Как готовый к использованию продукт, RF125-RA предлагает удобный способ ручной настройки. Пользователь может войти в процесс выбора режима, нажав и удерживая встроенную кнопку более 2 секунд, а затем отпустив ее. Модуль будет указывать режим, в который он собирается войти, с помощью мигания светодиода:
○ Вход в режим сопряжения: Индикатор мигает один раз в секунду, всего 3 мигания. Затем модуль переходит в состояние ожидания сопряжения и будет сопряжен с передатчиком первого полученного им действительного пакета данных.
○ Вход в режим вещания: Индикатор мигает дважды в секунду, всего 6 миганий. Затем модуль переходит в состояние приема вещания.
● RF125-RX: Как основной модуль, RF125-RX управляется через свой вывод PAIR (вывод 1). Подача низкого уровня на этот вывод более чем на 1 секунду заставляет модуль войти в режим сопряжения. Эта операция обычно управляется GPIO от хост-МК, что обеспечивает приложению гибкость для запуска повторного сопряжения программным обеспечением.
5.4 Встроенный интеллект и упрощение системы
Поведение модуля RF125-RX/RA ясно указывает на то, что это не простой РЧ-интерфейс или демодулятор, а интеллектуальный модуль со значительной встроенной вычислительной мощностью. Его внутренняя блок-схема подтверждает это, явно показывая встроенный МК. Этот МК выполняет множество сложных и чувствительных ко времени задач, в том числе:
● Манчестерское декодирование сигнала физического уровня.
● Синхронизация и разграничение кадров данных.
● Разбор пакетов данных (извлечение ID, длины, данных и контрольной суммы).
● Выполнение вычисления и сравнения контрольной суммы.
● Выполнение сопоставления ID в режиме сопряжения.
● Управление генерацией и синхронизацией импульса WAKE UP.
● Упаковка действительных данных и отправка их через UART.
Инкапсулируя все эти низкоуровневые задачи обработки протокола внутри модуля, RF125-RX значительно снижает сложность разработки и накладные расходы на ресурсы для хост-МК. Разработчикам приложений не нужно беспокоиться о сложных деталях манчестерского кодирования или побитовой синхронизации; им просто нужно получать чистую, проверенную и отфильтрованную полезную нагрузку данных из UART, как если бы они работали со стандартным последовательным устройством. Этот высокий уровень абстракции и разгрузки задач позволяет разработчикам сосредоточиться на реализации логики прикладного уровня, значительно сокращая цикл разработки. В то же время режимы сопряжения и вещания обеспечивают фундаментальный барьер безопасности/фильтрации на аппаратном уровне, предотвращая беспокойство хост-системы нерелевантными сигналами, что очень важно для создания стабильных и эффективных систем с низким энергопотреблением.
Глава 6: Углубленный анализ протокола передачи данных на физическом уровне РЧ
В этой главе мы углубимся в битовый уровень, чтобы подробно разобрать протокол воздушного интерфейса системы RF125. Понимание протокола физического уровня имеет решающее значение для низкоуровневой отладки, анализа сигналов или взаимодействия с другими системами.
6.1 Структура кадра передачи

Полный кадр передачи RF125-TX состоит из нескольких полей в фиксированном порядке, каждое из которых имеет определенную функцию.
● Несущая: Кадр начинается с непрерывного сигнала высокого уровня 125 кГц продолжительностью от 2,688 мс до 4,96 мс. Его основная роль заключается в том, чтобы служить сигналом пробуждения, обнаруживаемым приемником в режиме прослушивания с низким энергопотреблением. Его большая продолжительность гарантирует, что у приемника будет достаточно времени для надежного определения наличия сигнала по обнаружению энергии.
● Разделительный бит: Низкий уровень 0,5 мс. Используется для отделения несущей от последующего кода синхронизации.
● Преамбула: Состоит из 5 наборов «0,5 мс высокого уровня + 0,5 мс низкого уровня», общей продолжительностью 5 мс. Результирующая битовая последовательность — 1010101010. Эта чередующаяся последовательность обеспечивает идеальный вход для схемы восстановления тактовой частоты приемника, позволяя ей точно зафиксировать скорость передачи битов и фазу передатчика, подготавливаясь к правильной выборке последующих данных.
● Шаблон: Фиксированный 16-битный код 0x9669 (двоичный 1001011001101001). Это уникальная последовательность битов, используемая в качестве разделителя начала кадра (SFD). После фиксации синхронизации приемник непрерывно ищет этот шаблон. Как только совпадение будет успешным, это будет означать, что вот-вот начнется фактический пакет данных.
● Разделительный бит: Низкий уровень 0,5 мс.
● Пакет данных: Поле, которое несет фактическую информацию. Его внутренняя структура будет подробно описана в следующем разделе.
● Разделительный бит: Низкий уровень 0,5 мс, отмечающий конец всего кадра.
6.2 Манчестерское кодирование
Поле пакета данных (включая все его подполя) использует стандартное манчестерское кодирование.
● Правила кодирования:
○ Логическая 1 кодируется как переход с высокого на низкий уровень (10).
○ Логический 0 кодируется как переход с низкого на высокий уровень (01).
● Особенности и преимущества:
○ Самосинхронизация: Каждый битовый период должен содержать переход уровня. Приемник может использовать эти переходы для непрерывной калибровки своих локальных часов, тем самым избегая проблем с дрейфом точки выборки, вызванных небольшими различиями в тактовых частотах между передатчиком и приемником. Это особенно важно для недорогих систем, в которых не используются высокоточные кварцевые резонаторы.
○ Сбалансированность по постоянному току: В длинном потоке данных продолжительность высоких и низких уровней имеет тенденцию быть равной, что означает, что сигнал не имеет смещения по постоянному току. Это выгодно для прохождения через определенные схемы усилителей с емкостной связью, которые не пропускают сигналы постоянного тока.
Основным недостатком манчестерского кодирования является его низкая эффективность, всего 50%, поскольку для передачи одного бита данных требуется два кодовых символа (два состояния уровня).
6.3 Подробная структура пакета данных
Пакет данных является ядром всего кадра передачи, состоящим из следующих четырех подполей:
● H_id (1 байт): Это хитроумно спроектированный составной байт.
○ Старший значащий бит (H-бит): Действует как флаг наличия данных. Если H=1, это означает, что за этим байтом следуют поля длины данных и данных. Если H=0, это означает, что это «пакет-сердцебиение» или «кадр-маяк» без данных, и никаких данных не следует.
○ Младшие 7 бит (id): Представляют идентификатор передатчика в диапазоне от 0x00 до 0x7F.
○ Пример: H_id = 0x82 (двоичный 10000010). MSB равен 1, что указывает на наличие данных; младшие 7 бит — 0000010, что указывает на ID = 0x02.
● Длина данных (1 байт): Указывает количество байтов в следующем поле данных. Его диапазон от 0x00 до 0x2D (45 в десятичной системе), что соответствует диапазону настройки команды 0x57.
● Данные (n байт): Фактическая полезная нагрузка пользовательских данных, длина которой определяется предыдущим байтом длины данных.
● Контрольная сумма (1 байт): Используется для проверки целостности данных. Она рассчитывается как простая арифметическая сумма всех байтов в поле данных, игнорируя любое переполнение.
○ Пример: Если данные равны 0x01 0x02 0x03 0x04 0x05, контрольная сумма равна 0x01+0x02+0x03+0x04+0x05=0x0F.
Таблица 3: Анализ структуры кадра физической передачи РЧ
|
Имя поля |
Продолжительность / Длина |
Значение (HEX / двоичное) |
Функциональное описание |
|
Несущая |
2,688 – 4,96 мс |
Непрерывный высокий уровень |
Пробуждает приемник, обнаружение энергии. |
|
Разделительный бит |
0,5 мс |
Низкий уровень |
Разделитель полей. |
|
Преамбула |
5 мс |
1010101010 (биты) |
Обеспечивает сигнал тактовой синхронизации. |
|
Шаблон |
16 битовых периодов |
0x9669 |
Разделитель начала кадра (SFD). |
|
Разделительный бит |
0,5 мс |
Низкий уровень |
Разделитель полей. |
|
Пакет данных |
(3 + n) * 8 битовых периодов |
– |
Несет информацию, манчестерское кодирование. |
|
– H_id |
1 байт |
H (1b) + id (7b) |
Флаг наличия данных + ID передатчика. |
|
– Длина данных |
1 байт |
0x00−0x2D |
Определяет количество байтов в поле данных. |
|
– Данные |
n байт |
Пользовательские данные |
Полезная нагрузка данных прикладного уровня. |
|
– Контрольная сумма |
1 байт |
∑(Байты данных) |
Простая проверка арифметической суммы. |
|
Разделительный бит |
0,5 мс |
Низкий уровень |
Флаг конца кадра. |
6.4 Компромисс между надежностью и эффективностью протокола
Углубленный анализ протокола физического уровня RF125 выявляет четкий компромисс в проектировании: приоритет отдается обеспечению обнаружения с низким энергопотреблением и простоте реализации, а не эффективности и надежности передачи данных.
Во-первых, с точки зрения надежности, использование в протоколе простой контрольной суммы по арифметической сумме является очень простым механизмом обнаружения ошибок. Он может обнаруживать однобитовые ошибки, но бессилен против многих распространенных шаблонов ошибок, таких как перестановка двух байтов или несколько переворотов битов, которые компенсируют друг друга. В отличие от этого, такие алгоритмы, как циклический избыточный код (CRC), могут обеспечить гораздо более надежное обнаружение ошибок.
Во-вторых, с точки зрения эффективности, 50% эффективность манчестерского кодирования означает, что половина пропускной способности канала используется для передачи тактовой информации. В то же время фиксированные накладные расходы пакета данных (H_id, длина, контрольная сумма, всего 3 байта) и огромные накладные расходы заголовка кадра (несущая, преамбула, шаблон и т. д., всего более 10 мс) приводят к очень низкой эффективности полезной нагрузки протокола. Например, при передаче 5 байтов данных время, занимаемое фактическими данными, может быть намного меньше времени, занимаемого накладными расходами протокола.
Однако эти кажущиеся «неэффективными» решения являются необходимым следствием служения основной цели системы — пробуждению с низким энергопотреблением. Конструкция длинной несущей и преамбулы позволяет легко обнаруживать и синхронизировать сигнал на входе приемника со сверхнизким энергопотреблением. Самосинхронизирующаяся природа манчестерского кодирования устраняет необходимость в интеграции в приемник сложных и энергоемких схем фазовой автоподстройки частоты (ФАПЧ). Простая арифметическая контрольная сумма также снижает вычислительную нагрузку на встроенный МК приемника.
Система RF125 не предназначена для высокопроизводительной и высоконадежной передачи потоков данных; это протокол, оптимизированный для «пробуждения и доставки короткого сообщения». Если сценарий приложения предъявляет чрезвычайно высокие требования к целостности данных (например, в промышленном управлении), настоятельно рекомендуется реализовать более мощные механизмы проверки ошибок (такие как CRC16 или CRC32), а также порядковые номера сообщений и механизм подтверждения-повторной передачи на прикладном уровне, т. е. в пределах полезной нагрузки «данных», передаваемой RF125. Модуль RF125 обеспечивает надежный физический канал, но сквозная надежность на прикладном уровне должна быть создана разработчиком в соответствии с конкретными требованиями.
Глава 7: Заключение
В этом отчете был проведен многоуровневый технический анализ беспроводных модулей пробуждения и передачи данных RF125 серии 125 кГц с целью разъяснения их архитектурных особенностей, границ производительности и ограничений реализации.
Особенности синергетического проектирования системной архитектуры
Возможности низкого энергопотребления и дальней связи серии RF125 зависят от синергетического проектирования протокола физического уровня, аппаратных схем и интерфейса МК. Конкретные реализации включают: механизм пробуждения длинной несущей, поэтапную стратегию включения питания приемника, широкоимпульсный аппаратный сигнал пробуждения и разгрузку некоторых функций протокола на модуль. Эти конструкции в совокупности снижают энергопотребление в режиме ожидания, но также накладывают определенные требования к синхронизации и логике ответа хоста.
Соответствие между выбором модуля и сценариями применения
Серия предлагает четыре модуля — RF125-TX/TX2 (передатчики) и RF125-RX/RA (приемники) — с различиями в функциональности и интерфейсах, подходящие для проектов с различной глубиной интеграции и циклами разработки. Например, модель RA имеет встроенную обработку некоторых протоколов, что делает ее подходящей для быстрого развертывания, в то время как модель RX предлагает больше низкоуровневого управления, что облегчает настройку для промышленных сценариев. Выбор должен основываться на потребностях проекта в гибкости, ресурсах разработки и времени выхода на рынок.
Ключевое влияние аппаратной реализации на производительность
Измерения показывают, что номинальная дальность связи (>5 метров) сильно зависит от конструкции антенны. Ключевые параметры включают: значение согласующей индуктивности 7,2 мГн ± 5% и добротность ≥30. Антенна должна рассматриваться как основной компонент РЧ-тракта и проходить моделирование, отладку и практические испытания. Модуль поддерживает 3D-структуру антенны, обеспечивая аппаратную основу для приложений пространственного зондирования, таких как PKE, но фактическая производительность по-прежнему ограничена средой установки и компоновкой.
Функциональные компромиссы в проектировании протокола
Как протокол конфигурации UART верхнего уровня, так и протокол РЧ нижнего уровня разработаны с учетом целей «снижения нагрузки на хост» и «достижения пробуждения с низким энергопотреблением». Следовательно, были сделаны компромиссы в эффективности пропускной способности данных и возможностях проверки ошибок. Например, сложный механизм CRC не был принят, и некоторая проверка ошибок должна выполняться на прикладном уровне; структура пакета данных упрощена для уменьшения задержки обработки после пробуждения. Такие конструкции подходят для сценариев, чувствительных к производительности в реальном времени и энергопотреблению, но с более высокой устойчивостью к битовым ошибкам.
Рекомендации для инженеров по интеграции:
● Системный подход: При проектировании необходимо рассматривать модуль RF125, внешнюю антенну и прошивку хост-МК как единое, совместно работающее целое. Оптимизация любой отдельной части в изоляции может не дать желаемого эффекта.
● Соблюдение проектных спецификаций: Строго следуйте руководствам по проектированию оборудования в документации относительно развязки источников питания, параметров антенны и т. д. Это является основополагающим для обеспечения стабильной работы модуля и его оптимальной производительности.
● Понимание и использование архитектуры: При проектировании прошивки следует в полной мере использовать вывод WAKE UP для пробуждения по прерыванию и понимать работу конечного автомата модуля TX для достижения оптимального энергопотребления системы и упрощенной логики кода.
● Усиление прикладного уровня по мере необходимости: Для приложений с требованиями к надежности данных, превышающими встроенные возможности проверки модуля, следует реализовать более высокий уровень контроля ошибок и механизмов управления потоком в самой полезной нагрузке данных.
В заключение, серия RF125 – это мощное и хорошо спроектированное решение для беспроводного пробуждения на частоте 125 кГц. Глубоко понимая его технические детали и конструкцию, можно в полной мере использовать его преимущества для разработки инновационных продуктов, которые превосходят по энергопотреблению, дальности и надежности.
Информационные ресурсы
-
G-NiceRF®. Информационная страница продукта RF125. Источник: https://www.nicerf.com/125khz/125khz-transmitter-and-receiver-module-rf125.html
-
G-NiceRF®. Центр загрузок для RF125. Источник: https://www.nicerf.com/download/?keywords=rf125
-
G-NiceRF®. Официальный сайт. Источник: https://www.nicerf.com/
-
Официальный магазин G-NiceRF® на AliExpress. Страница покупки продукта «G-NiceRF RF125-TX беспроводной модуль передатчика»
Автор: Dimawa


