
В нашем блоге кейс-пополнение. Дисклеймер: По причине соглашений о неразглашении (NDA) мы не всегда можем указать на конкретного заказчика, но стараемся описывать задачу проекта и ее решение максимально подробно. Сегодня рассказ про применение ИИ в российской металлургии. Итак, после предисловия перейдем к теме статьи.
В металлургии инструктаж по охране труда — это критически важный элемент техники безопасности. Горячие процессы, плавка и разливка металла, работа с тяжелым оборудованием, перемещение массивных вагонеток и заготовок создают среду с повышенным риском ожогов, механических повреждений и аварийных ситуаций. В таких условиях отделу по охране труда предприятия надо не просто провести инструктаж, а обеспечить максимально возможное качество: полноту предупреждений, доведение до персонала последних регуляторных требований, четкости и ясности объяснений.
В статье мы расскажем, как использование корпоративной LLM-системы (Large Language Model, большая языковая модель) позволяет анализировать содержание инструктажей через аудио-записи, выявлять пробелы и системно повышать уровень промышленной безопасности на металлургическом предприятии.
Специфика металлургического производства накладывает жесткий порядок на формат инструктажей. В большинстве случаев они проводятся устно, но обязательно под аудиозапись — перед началом смены, при переводе на новый участок, после изменений в технологии или регламентах. Тема инструктажа фиксируется в журнале, где указывается повестка, дата, ответственное лицо. Однако, будем реалистами, содержание беседы может отличаться от формулировок в документах (так бывает, что “выверенные фразы” в журнале могут копироваться от одного раза к другому).
Поэтому для ответственных лиц, проводящих инструктаж и вышестоящих руководителей важно знать реальную ситуацию по качеству каждого проведенного инструктажа:
-
Насколько подробно разобраны риски?
-
Были ли озвучены конкретные аварийные сценарии?
-
Понимают ли сотрудники, какие действия обязательны, а какие категорически запрещены?
Без детального анализа аудиозаписей ответить на эти вопросы сложно.
Контроль качества таких устных инструктажей традиционно ограничивался фактом их проведения, а не глубиной проработки темы. В результате формальная отметка о выполнении процедуры не всегда гарантировала, что информация по охране труда действительно доведена в полном объеме и четко понята персоналом. При недостаточном качестве инструктажа повышается вероятность инцидентов по технике безопасности.
Ведь сотрудник может не знать об изменении требований к новому или модернизированному оборудованию, недооценить специфический риск производственного участка или ошибочно действовать в аварийной ситуации. В травмоопасной отрасли, какой является металлургия, подобные пробелы могут иметь серьезные последствия.
Постановка задачи
Задача проекта — перейти от ручного контроля факта проведения инструктажа к ИИ-контролю его качества и полноты доведения информации по охране труда. Предприятию необходимо не просто фиксировать, что беседа в рамках инструктажа по технике безопасности (ТБ) состоялась, а понимать, насколько содержательно были раскрыты ключевые риски, требования регламентов и действия в аварийных ситуациях. Требуется инструмент, который позволит постоянно отслеживать и повышать уровень инструктажей, минимизируя тем самым вероятность инцидентов, связанных с человеческим фактором.
В качестве инструмента выбрана LLM для анализа содержания инструктажа на основе аудиозаписей (с перспективой расширения до анализа видео). ИИ-система должна автоматически обрабатывать запись, формировать текстовую транскрипцию, используя базу данных нормативных документов и иные источники — оценивать, насколько полно и корректно доведена до персонала информация по охране труда.
Исходная ситуация на предприятии типична для отрасли — инструктаж по ОТ (охране труда) проводится уполномоченным лицом, а для внутреннего контроля и архива по технике безопасности ведется аудио- или видеозапись. При этом отсутствует оперативная проверка качества самого содержания, а эпизодические показательные инструктажи с участием старших инструкторов не решают задачу системно. Поэтому проект был направлен на устранение этой неопределенности и внедрение объективного, масштабируемого и постоянно действующего механизма оценки и улучшения качества инструктажей на основе ИИ-отчетов.
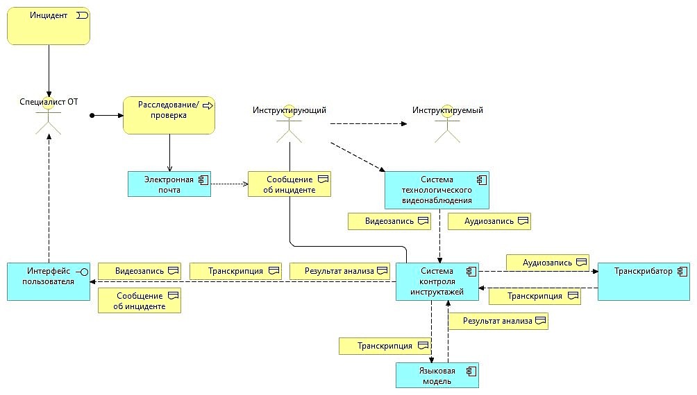
Общая схема работы системы
Система выстраивается как сквозной цифровой процесс — от записи инструктажа до формирования аналитического отчета для службы охраны труда.

-
Вход в веб-интерфейс
Специалист по охране труда или уполномоченное лицо работает через защищенный веб-интерфейс локальной корпоративной сети. В интерфейсе доступны функции загрузки записи, просмотра истории инструктажей, аналитики по подразделениям и инструкторам, а также отчеты для внутреннего аудита. -
Получение аудиозаписи инструктажа
Запись может вестись стационарным оборудованием в помещении для инструктажей, носимыми устройствами в случае инструктажей на рабочих местах или (что редко) заводской системой видеонаблюдения с микрофонами. В зависимости от организационной модели, возможна как ручная загрузка аудиофайла, так и автоматическое поступление записи на обработку от микрофона или из хранилища с «сырыми» записями. -
Модуль ASR (Automatic Speech Recognition, автоматическое распознавание речи)
Аудио передается в модуль автоматического распознавания речи. На этом этапе происходит:
– выделение нужного фрагмента из большого аудиофайла (при необходимости),
– сегментация речи, расшифровка профессионального сленга,
– определение личности говорящих сотрудников (при необходимости),
– формирование текстовой транскрипции.Результат — структурированный текст инструктажа с временными метками, который становится основой для дальнейшего анализа.
-
LLM-анализ содержания
Текст поступает в корпоративную LLM. Модель анализирует его в контексте производственного участка, типа инструктажа, состава бригады и актуальных требований нормативной базы.
Используется “Gemma 3” — третья версия малой языковой модели искусственного интеллекта (Large Language Model, LLM) от компании Google. Вышла 12 марта 2025 года. Модель оптимизирована для работы на устройствах с ограниченными ресурсами — серверах с базовыми графическими адаптерами (базовые GPU). -
Проверка качества доведения информации
На этом этапе ИИ-система оценивает:
– полноту предупреждений о рисках,
– наличие обсуждения типовых инцидентов,
– упоминание изменений в нормативной базе,
– специфику работы на данном участке и наличие четких запретов (например, «Не стоять под фермой мостового крана»). -
Формирование отчета
По итогам анализа формируется структурированный отчет, доступный в веб-интерфейсе. Его можно использовать для внутреннего контроля, корректирующих действий и подготовки к проверкам.
Как LLM оценивает полноту инструктажа
Ключевой элемент решения — формирование отраслевой базы знаний (с учетом локальной специфики по данному предприятию), на которую опирается модель. Теперь о том, что подразумевается под базой знаний по охране труда:
-
Ключевые слова и термины, характерные для конкретного цеха или агрегата;
-
Типовые опасности (ожоги, поражение движущимися механизмами, выбросы расплава, падение заготовок, поражение электрическим током и т. д.);
-
Обязательные пункты инструктажа согласно внутренним регламентам;
-
Аварийные сценарии и порядок действий персонала при их возникновении;
-
Требования нормативных документов и внутренних стандартов предприятия.
Эта база знаний пополняется по мере накопления данных и изменений регламентов, что делает систему «условно живой» и адаптивной к изменениям производства.
Анализ строится не только на поиске ключевых слов, но и на оценке контекста и логики изложения. Модель проверяет следующие компоненты инструктажа:
-
Упомянуты ли ключевые производственные риски, актуальные для конкретного участка;
-
Были ли озвучены четкие запреты и ограничения;
-
Объяснялись ли действия сотрудников при аварии или нештатной ситуации;
-
Есть ли признаки формального инструктажа (например, общие фразы без конкретики, отсутствие привязки к условиям цеха, участка, склада и т.п.);
-
Отражены ли последние изменения в технологическом процессе или нормативной базе.
Таким образом, система анализирует не только наличие слов, но и смысловую структуру беседы.
Формат результата
Результат работы ИИ-системы представляется в виде комплексного отчета, который сочетает количественную и качественную оценку инструктажей на предприятии.
С одной стороны, это числовая и категориальная оценка полноты доведения информации — включая варианты в процентах или по шкале уровней: высокий, достаточный, недостаточный. Такой показатель позволяет быстро увидеть, насколько инструктаж соответствует внутренним стандартам предприятия и общим по отрасли требованиям промышленной безопасности.
С другой стороны, отчет дает детализированную аналитическую картину, когда система указывает, какие ключевые риски или типовые сценарии были упомянуты, а какие остались вне контекста, насколько четко и понятно сформулированы запреты и инструкции для действий в аварийной ситуации. На основе этого формируются рекомендации для специалистов по охране труда и других ответственных лиц — что следует дополнительно разъяснить персоналу, какие моменты уточнить при следующем инструктаже, какие аспекты требуют усиленного внимания на конкретном производственном участке.
Таким образом, отчет становится не просто формальным документом, а практическим инструментом для повышения качества инструктажей, обучения инструкторов и других ответственных лиц, минимизации рисков травматизма. Он помогает видеть не только факт проведения беседы, но и ее смысловую полноту, глубину проработки опасностей и адекватность доведения информации до сотрудников. В перспективе, модель на основе статистики поможет оценивать тренд — стабильность качества инструктажей, рост или падение их качества.
Сложности разработки и особенности внедрения
Когда проект вышел в работу, первоначальные оценки по созданию системы автоматического анализа инструктажей по охране труда в металлургии оказались оптимистичнее, а реальность — сложнее, чем казалось на первый взгляд. Основная техническая сложность началась уже на этапе транскрибации аудио (хотя как казалось бы,«речь‑в-текст» одна из старейших задач в ИТ, еще с до-ИИ времен).
Производственные цеха — это среда с высокой акустической нагрузкой. Здесь шум и вибрация агрегатов идет даже сквозь стены, присутствуют эхо в больших помещениях, порой наложение источников голосов «в кадре» от нескольких бригад и множество иных помех звукозаписи. Требовался комплексный анализ ситуации и его основе выбор совокупности программных, технических средств и даже административных мер для улучшения качества звукозаписей инструктажей.
Дополнительно усложняли задачу профессиональный сленг, спецтермины и названия оборудования, а также различные акценты и особенности речи инструкторов. Качество микрофонов и аудио-оборудования, используемого для записи, также оставляло желать лучшего и напрямую влияло на точность распознавания. Такая среда требовала дополнительной настройки алгоритмов обработки сигнала.
Сложности не ограничились транскрибацией. На этапе анализа текста необходимо было учитывать смысловую полноту инструктажа: запросы для LLM должны быть предельно ясными и однозначными, иначе оценка содержания могла быть искажена. Модель приходилось дообучать на специфике металлургической отрасли, чтобы она понимала не только отдельные термины, но и контекст их использования. После анализа текст требовал постобработки — выравнивания форматирования, удаления погрешностей живой речи, исправления ошибок транскрибации и подготовки удобного отчета для инструкторов по охране труда.
Дополнительную сложность создавала работа с аудиозаписями. Один день инструктажей мог быть зафиксирован в многочасовой записи, где необходимо было автоматически выделять конкретные фрагменты беседы для анализа. Разумеется, у инструктажей есть расписание, но их много в подразделениях и сменах. Разнообразие расписаний, смен, бригад и мест проведения инструктажей также добавило сложности в этом проекте, и отработка этого фактора позволяет легче провести масштабирование системы на другие производственные площадки (филиалы, дочерние организации).
Чтобы снизить трудоемкость разработки и ускорить реализацию отдельных компонентов, команда использовала интегральную среду разработки (IDE) со встроенным LLM-агентом. Такой инструментарий позволил автоматизировать часть рутинных задач — например, генерацию контрактов программного интерфейса (API), создание шаблонов интеграций между сервисами и заготовок для типовых backend-компонентов.
В ряде случаев ИИ-агент помогал быстро реализовывать тривиальные функции интерфейса и вспомогательные сервисы, а также ускорял написание автотестов для несложной логики. Это особенно помогло при сборке интеграционного контура из нескольких модулей — транскрибации, LLM-анализа, хранения данных и веб-интерфейса. Кроме того, использование ИИ-инструментария сократило время погружения новых разработчиков в проект.
При этом применение LLM-агента в среде разработки требовало аккуратности: качество генерируемого кода оставалось неоднородным, а предлагаемые решения нуждались в проверке. Также приходилось учитывать требования информационной безопасности и контролировать, чтобы чувствительные данные проекта не использовались вне корпоративного контура. В результате инструмент рассматривался не как автоматический генератор системы, а как средство ускорения разработки и снижения рутинной нагрузки на команду.
Отдельно стоит отметить и психологический аспект внедрения. Одной из сложностей стало донести до инструкторов по охране труда тот посыл, что система выступает помощником, а не «контролером». Она не заменяет специалиста, а помогает выявлять пробелы, структурировать информацию и повышать качество доведения до персонала критически важной информации.
Экранный интерфейс и пользовательский опыт системы создавались с акцентом на простоту и наглядность. Разработанный интерфейс позволяет просматривать расшифровку инструктажа, видеть подсветку пропущенных пунктов, работать с диаграммами, рекомендациями и формировать отчеты для внутреннего аудита. Все это обеспечивает прозрачность процесса и делает ИИ-систему инструментом поддержки службы охраны труда.
Подводим итоги: эффект для предприятия
Металлургическое производство характеризуется большим количеством регламентов, внутренних стандартов, изменений технологических процессов и требований нормативной базы. Система на основе большой языковой модели (LLM) позволяет гибко учитывать это многообразие. При обновлении практик, советов и требований — база знаний корректируется, и модель начинает автоматически проверять их отражение в инструкциях. Таким образом обеспечивается актуальность доведения информации без необходимости постоянного ручного мониторинга.
Внедрение ИИ-системы автоматического анализа инструктажей по охране труда дало предприятию значимый системный эффект. Прежде всего, это переход от выборочного и ручного контроля к масштабируемой автоматизации всего процесса. Каждая запись инструктажа может быть проанализирована, а контроль перестает полностью зависеть от человеческого фактора и становится регулярным и более объективным, сопоставимым по всем подразделениям.
С течением времени ИИ-система формирует массив статистики инструктажей — данные по подразделениям, сменам, видам инструктажей, динамике качества доведения информации. Это позволяет выявлять закономерности, анализировать зоны повышенного риска и принимать превентивные меры. Фактически формируется цифровой слой управления промышленной безопасностью, основанный на данных, а не на предположениях.
В конечном итоге предприятие получает не только инструмент контроля, но и механизм потенциального снижения травматизма. Более качественная подготовка сотрудников в горячих цехах, на транспортных площадках, складах и других опасных участках повышает осознанность рисков и готовность к действиям в нештатных ситуациях. Для травмоопасных отраслей, таких как металлургия, языковые модели вносят прямой вклад в снижение рисков нарушений техники безопасности и последовательную цифровизацию процессов управления безопасностью.
Интересно внедрение такой ИИ-системы контроля инструктажей по охране труда на вашем предприятии? Обращайтесь к нам в SSP SOFT 📩.
Автор: SSP_blog


