Что такое искусственный интеллект (не нейросети) и какие у него есть виды. Natural Language Processing.. Natural Language Processing. Анализ и проектирование систем.. Natural Language Processing. Анализ и проектирование систем. искусственный интеллект.. Natural Language Processing. Анализ и проектирование систем. искусственный интеллект. нейросети.. Natural Language Processing. Анализ и проектирование систем. искусственный интеллект. нейросети. нейросеть.. Natural Language Processing. Анализ и проектирование систем. искусственный интеллект. нейросети. нейросеть. семантическая сеть.

На сегодняшний день большинство из нас пользуется инструментами искусственного интеллекта и иногда могут даже не знать об этом. Но задумывались ли вы, что такое ИИ? Многие знают термин “Нейросети” и часто приравнивают его к ИИ, но это не так. Нейросети – это одна из разновидностей ИИ, о которых я расскажу в этой статье.

Прежде чем начать разбираться в том, как работают разные ИИ, и какие они вообще бывают, давайте разберемся, что вообще такое искусственный интеллект. Для начала, давайте определимся с основными понятиями.

“Техническая интеллектуальная система – система, обладающая интеллектом”. Но что же такое этот ваш интеллект? Ответ можно сформулировать по-разному, но самым обобщенным будет что-то вроде этого: “Интеллект – способность решать поставленные задачи, учитывая внешние факторы”.

Исходя из этих определений, мы можем сказать, что “Искусственный интеллект – техническая система, способная решать поставленные задачи, адаптируясь под внешние факторы”.

То есть искусственным интеллектом можно назвать любую программу, которая может решать задачи определенного вида?

Почти. ИИ должен иметь возможность обучаться. Обучение – это возможность решать задачи нового типа (которые изначально модель решать не могла), путем добавления новых знаний без переписывания исходного кода. ИИ может быть обучаемым и самообучаемым. Обучаемому нужно давать знания вручную, а самообучаемый может найти их сам в данной ему подборке или при помощи интернета.

Но почему я говорю про какие-то знания, если обычно в информационных системах используются данные? Между ними есть одно простое отличие “данные – информация, обработанная и представленная в формализованном виде для дальнейшей обработки”, а “знания – сведения, воспринимаемые человеком и (или) системой как отражение фактов материального или духовного мира в процессе коммуникации”. Если упростить, то данные – это некоторая информация, которая может нести смысл или быть без него, также этот смысл может быть как истинным, так и ложным. А знания – это информация, которая принимается за истину.

Теперь, когда мы разобрались с определением самого ИИ, можно приступить к рассмотрению нескольких из его проявлений:

  1. Нейронная сеть

  2. Семантическая сеть

  3. Эмерджентный подход

  4. Экспертные системы

Давайте поговорим про каждый из них:

1. Нейронная сеть

Представь себе, что это попытка инженеров и ученых создать симуляцию мозга внутри программы. Конечно, это очень упрощенная модель, но именно такой была изначальная идея.

Нейронная сеть состоит из множества нейронов, которые соединены между собой. Каждый нейрон получает какую-то информацию, обрабатывает ее и передает дальше. Эти связи имеют веса. Веса – это коэффициенты, которые определяют, насколько сильно один нейрон влияет на другой.

Нейронная сеть

Нейронная сеть

Главное здесь – обучение. Мы скармливаем нейронке огромное количество данных, например, тысячи фотографий цифр и знания о том, какая цифра изображена на каждой из картинок. Нейронная сеть будет сначала видеть картинку, потом пытаться угадать, какая цифра на ней изображена, потом узнавать, насколько она ошиблась и корректировать веса. Изначально она будет ошибаться, путая их. Но после каждой корректировки весов точность будет возрастать. Она сама находит закономерности в данных, которые иногда (не в нашем примере) человеку было бы сложно или невозможно выделить.

Языковые модели, такие как ChatGPT, Gemini и подобные работают по такому же принципу, только вместо того, чтобы угадывать, какую цифру вы написали, они угадывают следующее слово в тексте. И так, слово за словом, пишут целые тексты.

Архитектур построения нейронов много, но в этой статье я хочу представить краткую выжимку разных видов ИИ, а не архитектур нейросетей. Так что рассказывать про это я здесь не буду, но можете прочитать подробнее в этой статье

Такой ИИ является самообучаемым, так как мы ему только даём данные для обучения (датасет), а учиться он сам.

Из его преимуществ можно выделить самообучаемость и гибкость, нейронные сети можно использовать в любой отрасли.

Из недостатков: черный ящик: мы не знаем, почему нейросеть сделала тот или иной выбор, нейросети склонны к галлюцинациям (придумывают несуществующую информацию и считают ее за истину), обучение и использование нейросетей требует огромных вычислительных мощностей, долго обучается, готовую модель нельзя дообучить чему-либо, так как тогда начнут искажаться веса, отвечающие за старые знания.

2. Семантическая сеть

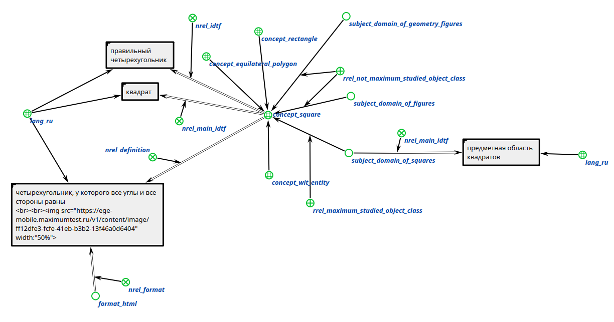
Представьте, что семантическая сеть – это огромная карта знаний. На этой карте есть узлы, которые представляют собой понятия или объекты (например, квадрат, предметная область геометрических фигур, правильный четырехугольник). Эти узлы соединены между собой связями, которые показывают отношения между ними (например, квадрат является правильным четырехугольником, квадрат относится к предметной области геометрических фигур, квадрат является параллелограммом).

Семантическая сеть

Семантическая сеть

Основная идея семантических сетей – хранение знаний в виде графа, где узлы – это понятия, а ребра – отношения. Это позволяет компьютеру понимать взаимосвязи между различными объектами и делать выводы. Например, если система знает, что квадрат является параллелограммом, и стороны параллелограмма взаимнопараллельны, то она может логически вывести, что стороны квадрата взаимнопараллельны, даже если это явно не указано. Подобные графы знаний активно используются в современных поисковых системах для улучшения релевантности выдачи, позволяя им понимать не только ключевые слова, но и семантические связи между запросами и информацией в интернете.

Такой ИИ является обучаемым. Человек или другая система вручную формирует связи и понятия, добавляя новые знания в граф.

Из преимуществ можно выделить: прозрачность (мы всегда можем отследить, почему система сделала тот или иной вывод), объяснимость (система может объяснить свои рассуждения), легкость добавления новых знаний (мы можем добавить только часть знаний, а остальные ИИ выведет логическим путем (если, конечно, в базе знаний есть необходимые знания)), требует минимальных вычислительных мощностей для работы, время обучения зависит только от того, как быстро человек (или иная система) добавит знания в граф, модель можно дополнить новыми знаниями в любой момент.

Из недостатков: ограниченность в обработке неструктурированных данных (таких как изображения или звук), сложность построения больших и сложных семантических сетей вручную

3. Эмерджентный подход

Эмерджентный подход в ИИ – это когда сложное поведение возникает из взаимодействия множества простых элементов, каждый из которых следует своим простым правилам. Нет единого центрального мозга, который диктует всем, что делать. Каждый элемент выполняет свое простое действие.

В этом подходе интеллект не программируется напрямую, а возникает из коллективного поведения множества модулей. Примерами могут быть системы роевого интеллекта (Swarm Intelligence), имитирующие поведение стай птиц, косяков рыб или тех же муравьев. Такие системы часто используются для решения задач оптимизации или распределенных вычислений. Еще одним классическим примером эмерджентного подхода являются клеточные автоматы, такие как “Игра Жизни”. В них из простых правил взаимодействия соседних клеток рождаются удивительно сложные и непредсказуемые паттерны.

Эмерджентный ИИ может быть как обучаемым, так и самообучаемым, в зависимости от того, насколько гибко настроены правила поведения отдельных элементов и как они адаптируются к новой информации.

Из преимуществ: устойчивость к сбоям (выход из строя одного элемента не разрушает всю систему), способность к самоорганизации и адаптации к изменяющейся среде, возможность решения сложных задач без явного программирования сложного поведения.

Из недостатков: сложность предсказания и контроля конечного поведения системы, трудности в отладке и понимании, почему возникло то или иное поведение, а также часто требуется большое количество элементов для проявления разумного поведения.

4. Экспертные системы

Экспертные системы – это один из старейших подходов в ИИ, разработанный для имитации процесса принятия решений человеком-экспертом в конкретной предметной области. Они состоят из двух основных компонентов:

База знаний: содержит факты и правила, сформулированные экспертами. Например, “ЕСЛИ у пациента температура ВЫШЕ 38 И кашель ЕСТЬ, ТО ВОЗМОЖНО простуда”.

Машина вывода: Использует базу знаний для вывода новых фактов или рекомендаций на основе предоставленных данных. Она как бы “рассуждает”, применяя правила к имеющимся фактам.

Такие системы являются обучаемыми, поскольку их база знаний формируется и пополняется экспертами.

Преимущества: прозрачность и объяснимость (можно отследить цепочку рассуждений), возможность формализации знаний в узких областях, низкие вычислительные требования.

Недостатки: сложность создания и поддержки больших баз знаний, хрупкость (неспособность к обобщению за пределами своей предметной области), трудоемкость актуализации знаний.

Заключение

Как мы видим, искусственный интеллект – это не какая-то определенная технология, а обширная область, включающая в себя множество разнообразных подходов и методов. От имитации человеческого мозга в нейронных сетях до формализации знаний в семантических и экспертных системах, и до возникновения сложного поведения из простого взаимодействия в эмерджентных системах – каждый подход имеет свои сильные стороны и области применения.

В современном мире часто используются гибридные системы, которые комбинируют преимущества различных видов ИИ, чтобы решать еще более сложные задачи. Понимание этих фундаментальных различий позволяет глубже оценить возможности и ограничения ИИ, а также его потенциал для будущего.

Автор: kretoffer

Источник