Осторожно! Далее будет длинный и душный пост. Данный пост – результат работы нескольких членов сообщества AI Hub, включая исследование и размышления по поводу распределенного инференса. Это лишь мнение нескольких людей, а не истина в последней инстанции. Приглашаем к обсуждению в комментарии.
Представьте мир, где ваш смартфон не просто запускает нейросеть — он становится частью глобального вычислительного мозга. Мир, где беспилотный автомобиль обрабатывает данные не в далёком облаке, а в динамической сети соседних машин и дорожной инфраструктуры. Мир, где умный завод принимает решения не централизованно, а через коллективный разум тысяч датчиков и роботов, обменивающихся нейронными активациями в реальном времени.
Это не сценарий далёкого будущего — это насущная потребность сегодняшнего дня. Пока гиганты ИИ соревнуются в создании всё более крупных моделей с триллионами параметров, реальный мир сталкивается с жестоким парадоксом: самые продвинутые системы искусственного интеллекта оказываются беспомощными там, где они нужнее всего — на периферии, в условиях ограниченной связи, скудной энергии и жёстких требований к задержкам.
Традиционный подход рушится на наших глазах.
-
Отправлять данные в облако для обработки? Неприемлемо, когда каждая миллисекунда на счету, а конфиденциальность — не пожелание, а требование закона.
-
Запускать современные модели прямо на устройстве? Невозможно, когда модель больше доступной памяти, а её выполнение сажает батарею за считанные минуты.
-
Довериться edge-серверам? Ненадёжно, когда они перегружены, а сеть прерывиста.
Но что если есть четвёртый путь?
Система, где модель не выполняется целиком в одном месте, а искусно распределяется между устройствами — как дирижёр, распределяющий партии симфонии между музыкантами. Смартфон обрабатывает первые слои распознавания лица, умные часы анализируют биометрию, соседний роутер доделывает сложные вычисления, а результат возвращается быстрее, чем успеет мигнуть глаз.
Эта статья — не просто обзор технологий. Это исследование архитектурной революции, переопределяющей саму природу взаимодействия с ИИ. Мы пройдём путь от теоретических концепций распределённого инференса до практических реализаций, способных работать сегодня; разберём подводные камни, которые ломали предыдущие попытки; и предложим дорожную карту для создания систем, где интеллект действительно становится повсеместным — не за счёт централизации, а благодаря распределённой кооперации.
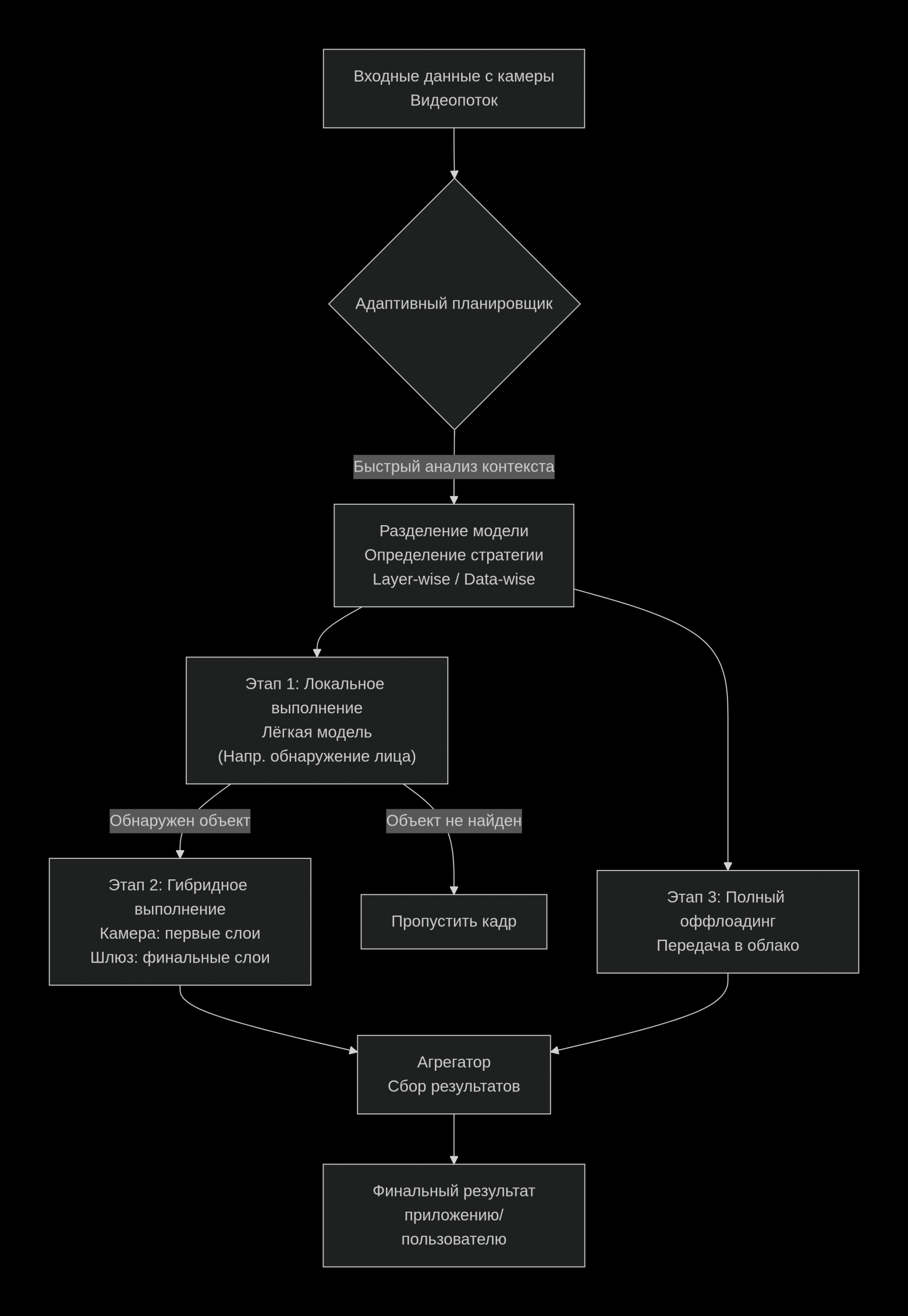
Как это работает: архитектура распределённого edge-инференса
Распределённый инференс на периферийных устройствах работает по принципу разделения модели между несколькими узлами сети, которые совместно выполняют вычисления, обмениваясь промежуточными данными. Это похоже на групповую работу над сложным документом: один участник пишет черновик, второй редактирует, третий проверяет орфографию — так задача выполняется быстрее, чем если бы каждый делал всё целиком.
Общий принцип работы (End-to-End Workflow)
Вот как выглядит типичный жизненный цикл запроса в такой системе:
-
Инициализация: Мобильное приложение или устройство IoT отправляет запрос на сервер для инициализации инференса (например, кадр видео с камеры) в систему.
-
Планирование: Центральный оркестратор анализирует запрос, текущую загрузку сети, доступность и возможности устройств (процессор, память, батарея). На основании этой информации он динамически решает:
Где выполнять вычисления (полностью локально, полностью на сервере, или гибридно).
Как разделить модель (если требуется).
-
Исполнение: Различные части модели исполняются на назначенных устройствах согласно плану. Устройства обмениваются промежуточными результатами (активациями).
-
Агрегация и ответ: Финальные результаты собираются, объединяются (если необходимо) и возвращаются инициатору запроса.
Ключевые технические компоненты системы
Работу этой системы обеспечивают несколько интеллектуальных модулей.
1. Адаптивный планировщик (Scheduler) и оркестратор
Это «мозг» системы. Он принимает решение о том, как распределить вычисления. Планирование может быть:
-
Статическим (на этапе компиляции модели): Просто, но негибко. Подходит для предсказуемых сред.
-
Динамическим (в реальном времени): Сложнее, но эффективнее. Использует метрики (задержка сети, загрузка CPU) для принятия решений.
Пример алгоритма: Планировщик может использовать принцип “работы с перехватом” (work-stealing), как в проекте DeepThings. Если одно устройство завершило свою часть задачи раньше, оно может «украсть» задачу из очереди другого, перегруженного устройства, балансируя нагрузку.
2. Модуль разделения моделей (Model Partitioning)
Этот модуль определяет, как «разрезать» нейронную сеть на части. Существует несколько стратегий:
-
По слоям (Layer-wise): Модель делится горизонтально — одни устройства выполняют начальные слои, другие последующие. Требует последовательного обмена данными.
-
По каналам/данным (Channel/Data-wise): Модель делится вертикально. Например, разные устройства ��брабатывают разные регионы изображения (как в Fused Tile Partitioning в DeepThings), что позволяет выполнять вычисления параллельно.
-
Ранние выходы (Early-exit): Устройство выполняет модель до определённого промежуточного слоя («точки выхода»). Если уверенность предсказания на этом этапе высока, результат возвращается немедленно, экономя ресурсы.
Выбор стратегии зависит от структуры модели, топологии сети и требований к задержке.
3. Коммуникационная среда и протоколы
Это «нервная система» системы. Её эффективность критична, так как передача данных между устройствами может стать узким местом.
-
Протоколы: Используются легковесные и быстрые протоколы, такие как gRPC (на основе HTTP/2) или MQTT (для IoT-сценариев).
-
Оптимизация: Применяются методы сжатия промежуточных данных (квантование, кодирование) для уменьшения объёма передаваемой информации.
4. Модуль агрегации и контроля (Aggregator & Controller)
Этот модуль собирает частичные результаты, выполняет финальные операции (например, усреднение или выбор максимального значения) и формирует итоговый ответ. Также он обеспечивает отказоустойчивость: если одно устройство вышло из строя, его задачу может перераспределить на другое.
Практический пример: Распознавание лица в видеопотоке
Допустим, умная камера в общественном месте должна обнаруживать лица в потоковом видео с соблюдением строгих норм приватности.
1. Планирование: Оркестратор решает запустить легковесную модель обнаружения лиц прямо на камере (этап 1). Если лицо найдено, для его верификации требуется более сложная модель.
2. Разделение: Сложная модель верификации разделяется. Первые слои (извлечение признаков) остаются на камере (этап 2). Это конфиденциально: сырые пиксели изображения никуда не передаются. Извлечённые признаки (небольшой вектор чисел) отправляются на ближайший шлюз (edge gateway).
3. Исполнение и агрегация: Шлюз выполняет оставшиеся слои модели (этап 3), сравнивая признаки с базой данных, и возвращает на камеру результат («совпадение/несовпадение»). Камера принимает финальное решение.
Проблематика edge-инференса
Теперь, когда мы немного рассмотрели, как это работает – следует поговорить о проблематике такого подхода к распределенному ИИ инференсу
Основная проблематика edge-инференса (выполнения моделей на периферийных устройствах) заключается в необходимости запускать сложные алгоритмы ИИ в условиях жёстких аппаратных и средовых ограничений, с которыми не сталкиваются облачные дата-центры.
Аппаратные ограничения: память, вычисления, энергия
Главным барьером являются физические ограничения самих устройств:
-
Ограниченная память: Модели с миллионами параметрами не помещаются в оперативную память (десятки-сотни МБ) и флеш-накопители (1-2 МБ) микроконтроллеров. Использование внешней памяти (off-chip) для хранения весов модели вызывает частые, медленные и энергозатратные обращения к ней, становясь «узким местом».
-
Слабые вычислительные ресурсы: Процессоры устройств (частоты ~216 МГц) не имеют специализированных блоков для матричных операций, поэтому даже простые задачи выполняются медленно.
-
Жёсткий лимит энергопотребления: Устройства часто работают от батарей и должны функционировать месяцами. Вычисления на нейросетях энергоёмки: например, один проход MobileNetV1 на микроконтроллере потребляет ~135 мДж. При этом доступ к off-chip памяти может составлять до 80% общего энергопотребления ИИ-ядра.
Эти ограничения тесно взаимосвязаны и часто противоречат друг другу. Например, оптимизация модели для экономии памяти может привести к росту числа вычислений и, следовательно, к большему расходу энергии.
Фрагментация экосистемы и сложность развёртывания
Вторая группа проблем связана с разнообразием среды:
-
Аппаратная и программная фрагментация: Существует огромное разнообразие процессоров (NVIDIA Jetson, Intel Movidius, ARM), фреймворков (TensorFlow Lite, PyTorch Mobile, ONNX Runtime) и протоколов связи. Единых стандартов нет, что усложняет разработку, интеграцию и масштабирование решений.
-
Сложность управления и развёртывания: Централизованное обновление моделей на тысячах географически распределённых устройств, обеспечение безопасности и мониторинг их работы — отдельная комплексная задача.
Ключевые компромиссы и метрики
Разработчику приходится постоянно искать баланс между противоречивыми целями. Основные метрики, требующие компромисса, представлены в таблице.
|
Метрики |
Практика и ограничения |
Примеры оптимизации |
|
Память |
Критично для выбора железа. ResNet-50 требует ~100 МБ, а типичный MCU — 512 КБ. |
Квантование (снижение б��тности), прунинг (обрезка связей), дистилляция знаний |
|
Энергопотребление |
Бюджет часто ≤1-2 Вт. Определяет автономность устройства. |
Динамическое управление частотой (DVFS), специализированные NPU/TPU, запуск моделей только по событию. |
|
Задержка |
Критична для систем реального времени (роботы, автономный транспорт). Допустимая задержка — менее 10 мс. |
Аппаратное ускорение (GPU, TPU), оптимизация модели и кода, кэширование. |
|
Точность |
Снижается при агрессивной оптимизации модели. |
Поиск баланса, использование адаптивных моделей с ранними выходами (early exits). |
Стратегический подход к решению проблем
Преодоление этих проблем требует комплексного подхода:
-
Чёткое определение требований: Сначала нужно установить приоритеты для конкретного сценария: что критичнее — задержка, точность или автономность? Например, для беспилотного автомобиля задержка важнее всего, а для сельскохозяйственного датчика — энергопотребление.
-
Многоуровневая оптимизация: Проблему нельзя решить на одном уровне. Необходима совместная работа над:
Моделью: Сжатие (квантование, прунинг), выбор архитектуры (MobileNet, TinyML).
Кодом и фреймворками: Использование оптимизированных сред выполнения (TensorFlow Lite, ONNX Runtime).
Аппаратным обеспечением: Задействование специализированных ускорителей (NPU, GPU).
-
Проектирование для адаптивности: Поскольку условия работы (сеть, заряд батареи) могут меняться, эффективны гибридные и адаптивные стратегии. Например, устройство может запускать упрощённую модель локально, а сложный запрос — отправлять на ближайший edge-сервер или в облако.
В результате, задача edge-инференса превращается из чисто технической в архитектурную, требующую глубокого понимания взаимосвязей между моделью, софтом, железом и условиями эксплуатации.
Анализ существующих решений
Академические исследования
DeepThings: Распределение свёрточных сетей на IoT-кластерах
https://github.com/zoranzhao/DeepThings
Суть: Практическая portable C-библиотека, реализующая метод Fused Tile Partitioning (FTP) для разделения CNN на независимые тайлы и runtime-систему с work-stealing для динамического распределения нагрузки.
Архитектура:
-
Модель разделяется на гранулированные задачи (тайлы)
-
Динамический планировщик перераспределяет задачи между устройствами в реальном времени
-
Минимизация передачи данных через повторное использование общих регионов
Ограничения:
-
Сфокусирована только на CNN
-
Требует статической компиляции графа вычислений
-
Ограниченная поддержка различных типов моделей
Исследовательская ценность: Демонстрирует эффективность fine-grained разделения задач и динамического балансирования нагрузки на уровне отдельных операций нейронной сети.
RoCoIn: Отказоустойчивый инференс через редундантность
Суть: Механизм, создающий набор компактных студенческих моделей (через дистилляцию знаний) и стратегически распределяющий их по группам устройств с резервированием.
Архитектура:
-
Исходная большая модель дистиллируется в несколько компактных версий
-
Каждая версия развёртывается на нескольких устройствах для резервирования
-
Используется голосование (voting) для агрегации результатов
Преимущества: Устойчивость к отказу до 30% устройств в кластере.
Недостатки:
-
Дистилляция может привести к потере точности
-
Увеличение общего объёма вычислений из-за редундантности
-
Сложности с синхронизацией и агрегацией результатов
MDI-LLM: Распределение больших языковых моделей
https://github.com/davmacario/MDI-LLM
Суть: Фреймворк для распределения LLM по маломощным edge-устройствам через рекуррентный пайплайнинг.
Инновация: Метод “recurrent pipeline parallelism”, где разные устройства последовательно обрабатывают различные части модели, передавая промежуточные активации.
Особенности:
-
Минимизация пикового использования памяти на каждом устройстве
-
Увеличение пропускной способности через конвейеризацию
-
Поддержка моделей с сотнями миллиардов параметров
Вызовы:
-
Высокие требования к пропускной способности сети
-
Сложность балансировки нагрузки в гетерогенной среде
-
Задержка, накапливаемая в пайплайне
Промышленные решения
KubeEdge + Sedna: Cloud-native edge-платформа
https://github.com/kubeedge/kubeedge | https://github.com/kubeedge/sedna
Суть: Расширение Kubernetes для edge-вычислений с фреймворком для совместного инференса.
Архитектура:
-
KubeEdge: Расширяет контрольную плоскость Kubernetes на периферийные устройства
-
Sedna: Предоставляет CRD (Custom Resource Definitions) для определения edge-инференса, включая совместный инференс, инкрементальное обучение и управление моделями
Возможности:
-
Единая точка управления для облачных и edge-ресурсов
-
Автоматическое развёртывание и обновление моделей
-
Поддержка федеративного обучения
Ограничения:
-
Высокие накладные расходы для очень маломощных устройств
-
Сложность настройки и управления
-
Требует стабильного подключения к облачной контрольной плоскости
TensorFlow Federated (TFF) и PyTorch Edge
http://tensorflow.org/federated | https://pytorch-cn.com/edge
Подход: Фреймворки, предоставляющие инструменты для распределённого ML, но с разной степенью готовности для production-инференса.
Сравнение:
-
TFF: Сильнее в федеративном обучении, слабее в готовых решениях для распределённого инференса
-
PyTorch Edge: Хорошая поддержка мобильных устройств, но отсутствие встроенных механизмов распределения между устройствами
Возможная архитектура системы
После того, как мы рассмотрели возможные варианты для реализации, включая исследования и готовые решения – давайте посмотрим ��а возможный вариант нашей архитектуры для edge-инференса
Общий обзор
Предлагается трёхуровневая архитектура, состоящая из:
-
Клиентский слой – выполняет инференс, частично или полностью
-
Gateway слой – оркестрирует распределение, агрегирует результаты
-
Облачный слой – управление моделями, мониторинг, аналитика
Детализация компонентов
Клиентский Runtime
|
Компонент |
Что делает? |
|
Приложение |
Клиентское приложение |
|
Адаптивный планировщик |
Решает: локально, оффлоад или гибрид |
|
Исполнение моделей (инференс) |
TFLite, ONNX Runtime, PyTorch Mobile или другие системы для инференса на устройствах |
|
Коммуникационный модуль |
gRPC, MQTT, с очередями сообщений |
|
Мониторинг |
Сбор метрик: загрузка CPU/GPU, батарея |
Ключевые особенности клиента:
-
Lightweight: Минимальные накладные расходы на память и CPU
-
Адаптивный планировщик: Использует reinforcement learning для выбора стратегии инференса на основе текущего контекста (сеть, батарея, загрузка)
-
Кэширование моделей: Локальное хранение оптимизированных версий моделей с версионированием
-
Прерываемые вычисления: Возможность остановить и продолжить инференс при изменении условий
Сервис оркестрации
|
Компонент |
Описание |
|
API Gateway |
Приём запросов, аутентификация |
|
Диспетчер заданий |
Разбиение моделей, распределение задач |
|
Реестр устройств |
Discovery устройств, мониторинг состояния |
|
Менеджер моделей |
Хранение, оптимизация, дистрибуция моделей |
|
Агрегатор результатов |
Сбор и объединение частичных результатов |
Алгоритмы диспетчеризации
-
Алгоритм основанный на графе вычислений: Модель представляется как DAG (Directed Acyclic Graph), рёбра – зависимости данных, вершины – операции. Используется алгоритм критического пути для определения оптимального распределения.
-
Алгоритм с учётом энергопотребления: Минимизация общего энергопотребления системы при ограничении на максимальную задержку.
-
Алгоритм устойчивый к сбоям: Всегда назначает задачи на N+1 устройство, где N – минимально необходимое для выполнения.
Облачный слой управления
-
Хранилище моделей: Version control для моделей, аналогичный Git LFS
-
Система мониторинга: Сбор телеметрии со всех устройств, алертирование
-
Сервис аналитики: Анализ паттернов использования, рекомендации по оптимизации моделей
-
Центр управления безопасностью: Распределение сертификатов, управление политиками доступа
Протоколы взаимодействия
Пример протокола управления (устройство ↔ шлюз), protobuf
message DeviceCapabilities {
string device_id = 1;
repeated string supported_ops = 2;
HardwareInfo hardware = 3;
float available_memory_mb = 4;
float battery_level = 5;
NetworkInfo network = 6;
}
message InferenceTask {
string task_id = 1;
ModelPartition partition = 2;
bytes input_data = 3;
repeated string target_devices = 4;
Priority priority = 5;
}
Пример протокола обмена данными (устройство ↔ устройство), protobuf
message ChunkedData {
string task_id = 1;
int32 chunk_index = 2;
int32 total_chunks = 3;
bytes payload = 4;
bytes checksum = 5;
}
Технологический стек
Теперь, давайте рассмотрим возможный технологический стек на основе существующих на сегодняшний день решений для инференса
|
Уровень |
Компонент |
Технологии |
Почему? |
|
Клиент |
Runtime инференса |
TensorFlow Lite, ONNX Runtime, Core ML (iOS), NNAPI (Android) |
Поддержка разнообразного железа |
|
|
Коммуникация |
gRPC (основной), MQTT (для IoT), WebTransport |
Баланс производительности и надежности |
|
|
Сериализация |
FlatBuffers (клиент), Protobuf (сервер) |
Минимальные накладные расходы на мобильных устройствах |
|
Gateway |
Оркестрация |
Rust/Go |
Производительность и безопасность памяти |
|
|
API Gateway |
Envoy Proxy |
Готовые решения для балансировки, ретраев |
|
|
Хранение моделей |
S3 + локальный кэш |
Масштабируемость и доступность |
|
Облако |
Управление |
Kubernetes + KubeEdge |
Индустриальный стандарт оркестрации |
|
|
Мониторинг |
Prometheus + Grafana |
Единая observability-панель |
|
|
CI / CD |
MLflow + DVC |
Версионирование моделей и данных |
Критические вызовы и возможные решения

Подводные камни в распределении моделей
Проблема 1: Коммуникационные накладные расходы
Суть: Передача промежуточных активаций между устройствами может занимать больше времени, чем сами вычисления.
Решение:
-
Компрессия активаций: Применение квантования (8-бит), сжатия с потерями (SVD) или без потерь
-
Предвычисление и кэширование: Кэширование часто используемых промежуточных результатов
-
Оптимальное разделение графа: Алгоритмы поиска разрезов с минимальной пропускной способностью
Проблема 2: Гетерогенность устройств и динамические условия
Суть: Устройства имеют разную производительность, которая может меняться со временем (нагрев, фоновые процессы).
Решение:
-
Динамическое профилирование: Постоянный замер производительности каждого устройства
-
Адаптивное перераспределение: Миграция задач между устройствами в runtime
-
Предиктивная модель: ML-модель, предсказывающая производительность устройства на основе контекста или базы бенчмарков в интернете
Проблема 3: Консистентность и согласованность
Суть: При параллельном выполнении частей модели на разных устройствах возникают проблемы с синхронизацией.
Решение:
-
Версионность промежуточных данных: Каждая активация помечается версией
-
Оптимистичная конкуренция: Разрешение конфликтов на этапе коммита
-
Транзакционное выполнение: Rollback при обнаружении неконсистентности
Вопросы безопасности
Угрозы:
-
Перехват промежуточных данных: Атака “man-in-the-middle” при передаче активаций
-
Компрометация устройства: Внедрение злонамеренного кода в клиентский runtime
-
Атаки на доступность: DDoS на edge-шлюзы
Меры защиты:
-
Сквозное шифрование: Все данные шифруются на устройстве-отправителе и расшифровываются только на устройстве-получателе
-
Аттестация устройств: Remote attestation с использованием TPM/TrustZone
-
Изолированное выполнение: Sandboxing моделей в отдельных процессах или контейнерах
Энергетическая эффективность
Модель энергопотребления:
E_total = E_compute + E_communicate + E_idle
Оптимизации:
-
Интеллектуальное управление частотой CPU/GPU: Dynamic voltage and frequency scaling (DVFS)
-
Пакетирование коммуникаций: Объединение мелких сообщений в пакеты
-
Предсказание простоя: Перевод устройств в low-power состояние при ожидании данных
Заключение и перспективы
Выводы
Создание распределённой системы инференса для edge-устройств представляет собой комплексную задачу, требующую глубокой экспертизы в машинном обучении, системном программировании и распределённых системах. Ключевые инсайты:
-
Не существует универсального решения: Архитектура системы должна адаптироваться под конкретные use-case и ограничения
-
Коммуникационные накладные расходы – главный bottleneck: Оптимизация передачи данных часто важнее оптимизации вычислений
-
Динамическая адаптация необходима: Статические стратегии распределения неэффективны в гетерогенных и изменчивых edge-средах
Будущие направления
-
Распределённые трансформеры и LLM: Адаптация больших языковых моделей для edge-кластеров
-
Нейроморфные вычисления: Использование специализированных процессоров (например, Loihi) для энергоэффективного инференса
-
Федеративный инференс: Объединение возможностей множества устройств без централизованного координатора
-
Использование 5G/6G сетей: Network slicing для гарантированного QoS для инференса
Рекомендации для исследователей и разработчиков
-
Исследователям: Сфокусируйтесь на алгоритмах динамической оптимизации графов вычислений в условиях неопределённости
-
Разработчикам: Используйте существующие компоненты (KubeEdge, ONNX Runtime) как строительные блоки, сосредоточьтесь на уникальной логике распределения
-
Инженерам ML: Проектируйте модели с учётом распределённого выполнения (модульная архитектура, точки раннего выхода)
Благодарю всех, кто принял участие в исследовании, а также тех, кто помогает нам развивать сообщество AI Hub. Так же жду вас у нас на конференции 30 января в Перми.
Буду рад вашим дополнениям и обсуждениям в комментариях!
Автор: poznohub


