Ученые из Линчепингского университета в Швеции выяснили, что за принятие решения об употреблении алкоголя отвечает небольшая группа нервных клеток в головном мозге. Результаты их работы опубликованы в журнале Science Advances.

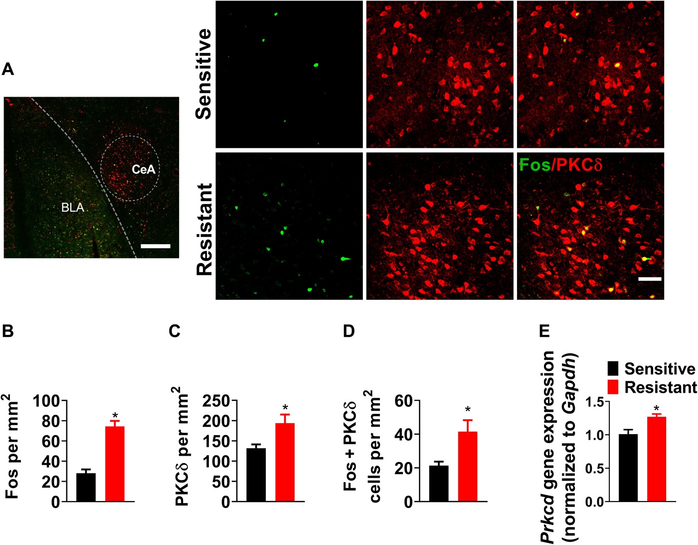
Ученые исследовали беспородных крыс. Они обнаружили, что наличие небольшой группы нервных клеток в определенной области мозга определяет разницу между умением одних животных ограничивать себя и неспособностью остановиться у других.

Таким образом, в ходе работы специалисты выявили грызунов, которые склонны к компульсивному (даже при негативных последствиях) употреблению спиртного. Животные в течение 12 недель приучались пить, нажимая на рычаг, чтобы получить небольшую дозу алкоголя. После этого при нажатии рычага животных начали бить электрическим током (0,2 мА). Однако треть из них все равно продолжили делать это.

Группа нервных клеток, которая отвечает за развитие компульсивного алкоголизма, находится в миндалевидном теле мозга или амигдале (область, которая играет ключевую роль в формировании эмоций, в частности, страха). Патологический выбор крыс был результатом нарушения клиренса γ-аминомасляной кислоты (ГАМК) в центральном ядре миндалины (СеА) из-за снижения экспрессии транспортера ГАМК GAT-3. Низкая экспрессия GAT-3 в составе CeA также была обнаружена в мозговой ткани умерших пациентов с алкогольной зависимостью.

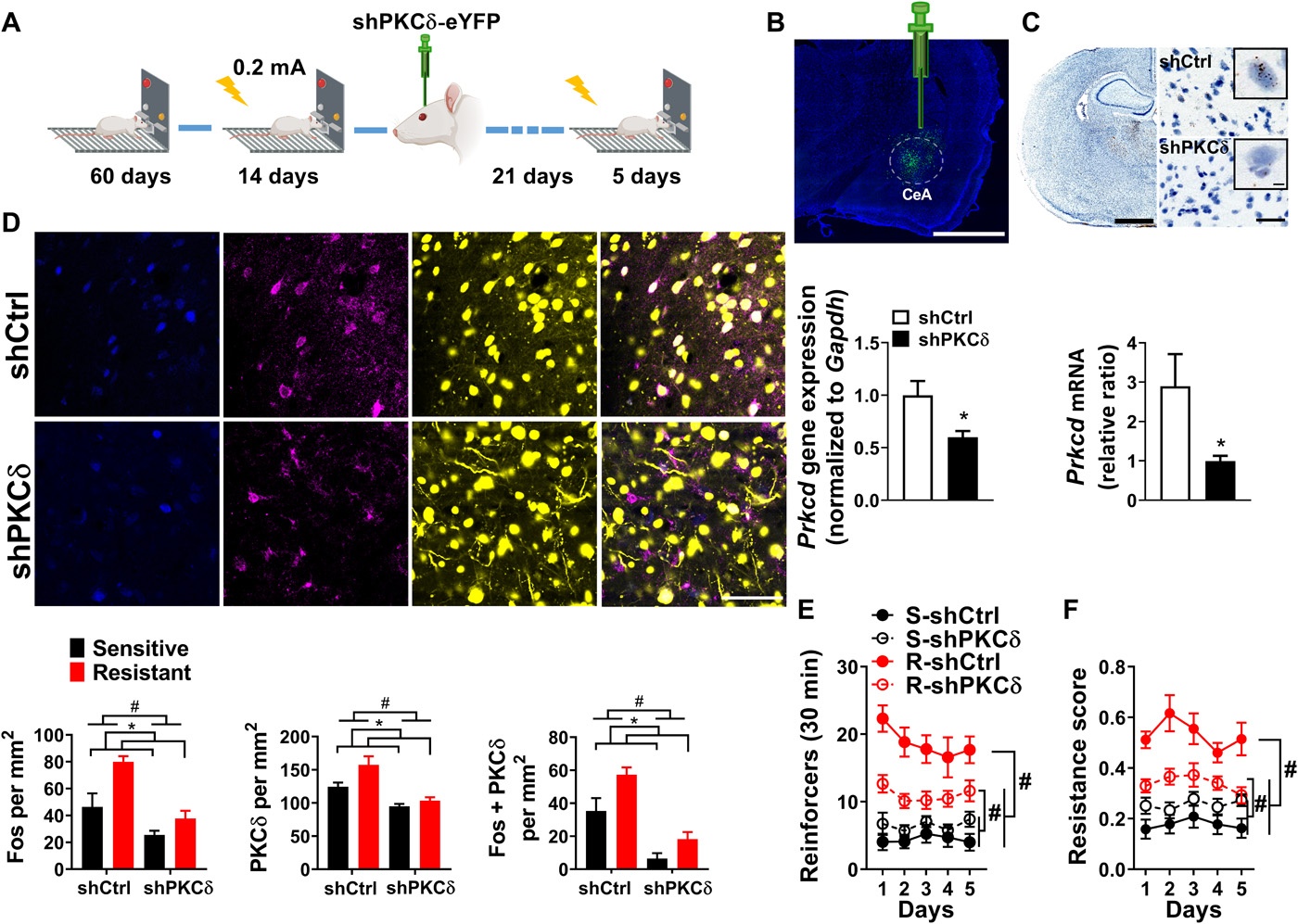
Когда ученые отключили эти клетки, используя методы молекулярной биологии, крысы вновь начали воздерживаться от компульсивного употребления.

Ранее ученые из университета Вашингтона в Сиэтле проанализировали данные жителей 195 стран в возрасте от 15 до 95 лет. Они выяснили, как употребление алкоголя влияет на здоровье людей. По итогам работы ученые заявили, что риск для здоровья человека минимален лишь при употреблении 0 граммов этанола в неделю.
В июле 2021 года ученые из Университетского колледжа Лондона заявили, низкий риск смертности и сердечно-сосудистых заболеваний связан с низким уровнем потребления алкоголя — до 105 г в неделю, что эквивалентно 6,5 бокалам вина или 3,7 литрам пива и сидра. Другое исследование, проведенное в Великобритании с участием 25 тысяч человек, при этом показало, что даже умеренное употребление алкоголя снижает плотность серого вещества, влияя на работу мозга.
Между тем агентство по исследованию рака ВОЗ обнаружило, что риски развития онкологии растут даже при умеренном употреблении алкоголя. По данным агентства, 13,9 % от всех установленных в 2020 году случаев рака приходится на людей, употребляющих до 20 граммов алкоголя в день. Это эквивалентно примерно одной поллитровой бутылке слабоалкогольного пива или бокалу шампанского. Самые высокие показатели для мужчин наблюдались в Монголии, Китае, Молдове и Румынии, самые низкие в Западной Азии и в Северной Африке, включая Кувейт, Ливию и Саудовскую Аравию. Женские показатели оказались выше в Беларуси, Молдове, Румынии, России, Австралии и Новой Зеландии.
Автор: maybe_elf


