Организм человека это уникальный механизм, выполняющий множество функций единовременно. Некоторые из них требуют активного контроля, другие же происходят практически самостоятельно, как фоновый процесс. К таким процессам относится дыхание, которое, как и все в теле, контролируется мозгом, но без необходимости осознанного принятия решения о каждом вдохе и выдохе. Ученые из установили, что дыхание человека является своеобразным источником информации, который может не только точно идентифицировать личность, словно отпечаток пальца, но и рассказать о ментальном и физическом состоянии. Как работает созданное учеными устройство идентификации по дыханию, какие параметры учитываются, и какие данные можно было получить? Ответы на эти вопросы мы най2дем в докладе ученых.
Основа исследования
Дыхание может показаться простым процессом: мы легко его координируем и редко уделяем ему много внимания. Тем не менее дыхание на самом деле контролируется исключительно сложной и обширной сетью мозга, которая действует как дыхательный кардиостимулятор, управляя автономными респираторными паттернами в соответствии с физиологическими гомеостатическими потребностями, при этом допуская произвольное взятие на себя дыхания в ответ на поведенческие потребности. Ключевые компоненты этой сети лежат в стволе мозга в продолговатом мозговом ре-Бtцингеров комплексе. Хотя ритмические всплески ре-Бtцингеровой активности могут управлять вдохом независимо от внешнего воздействия, его активность постоянно модулируется информацией от хеморецепторов и механорецепторов со всей дыхательной системы. Эта модуляция зависит от обширной сети мозга, состоящей из дополнительных медуллярных механизмов, механизмов моста, и нескольких корковых и подкорковых структур, все из которых участвуют как в произвольном, так и в непроизвольном контроле дыхания.
Эта обширная респираторно-мозговая структурная и функциональная сеть подразумевает, что если бы можно было очень точно охарактеризовать дыхание в течение длительного времени, можно было бы вывести значимую информацию о его совокупной активности. Кроме того, поскольку мозг уникален, точные характеристики их внутренне сгенерированных долгосрочных дыхательных паттернов также могут быть уникальными. Учитывая все это, чтобы проверить гипотезу о том, что у людей есть уникальные респираторные отпечатки и что такие отпечатки могут быть информативны о выходной мощности мозга, ученые разработали небольшой носимый респираторный регистратор и точно измеряли носовое дыхание непрерывно в течение 24 часов у 100 здоровых участников.
Результаты исследования

Изображение №1
Было использовано миниатюрное носимое устройство (иллюстрации выше) для измерения носового воздушного потока у 100 участников (средний возраст = 26.33 ± 3.61 года, диапазон = 18–35 лет), каждый из которых носил устройство в течение 24 часов непрерывно, при этом 42 участника вернулись для второго 24-часового сеанса (средний интервал между тестами = 3.5 месяца, диапазон = от 5 дней до 23 месяцев). Участники регистрировали основную ежедневную активность с помощью специального приложения для мобильного телефона и заполняли несколько анкет. Поскольку данные были повреждены в трех из этих сеансов, для дальнейшего анализа были использованы лишь данные от 97 участников.

Изображение №2
Для прямой проверки гипотезы о том, что людей можно идентифицировать по их респираторному паттерну, ученые параметризовали данные с помощью BreathMetrics, ранее опубликованного метода («Automated analysis of breathing waveforms using BreathMetrics: a respiratory signal processing toolbox»), который извлекает 24 параметра из респираторного следа (2A).
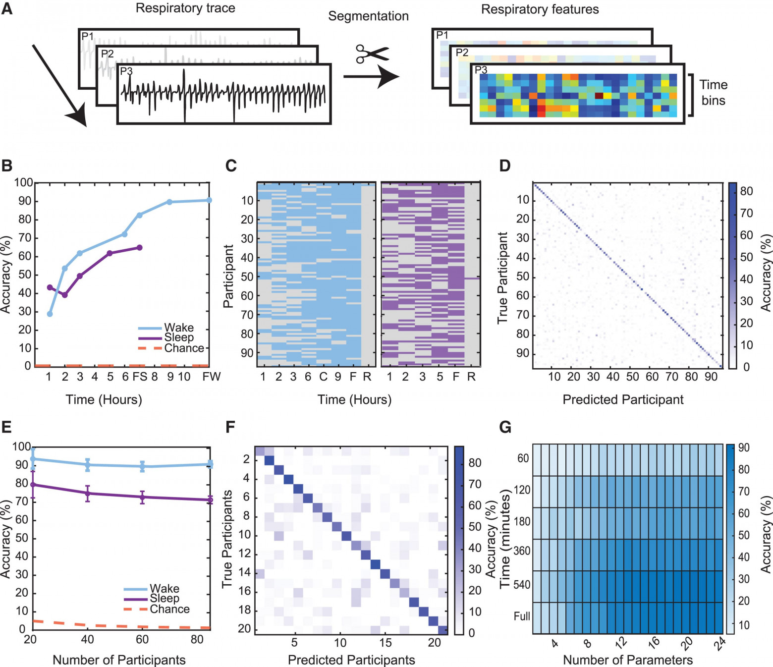
Необработанные данные 97 участников были разделены на временные ряды по 5 минут (без перекрытия), после чего был проведен анализ данных бодрствования и сна отдельно (средняя продолжительность интервалов бодрствования = 15.3 ± 1.54 часа, средняя продолжительность интервалов сна = 7.84 ± 1.33 часа). Используя первые 65% данных для обучения и остальные для тестирования, классификатор нейронной сети WTA (winner takes all от победитель получает все) получил 90.7% индивидуальной идентификации во время бодрствования (24 респираторных признака, шанс = 1.03%, 88 совпадений из 97 участников; 2B–2D) и 64.95% во время сна (63 совпадения из 97 участников; 2B и 2C).
Более низкая производительность во время сна может отражать действительно сниженную специфичность во сне по сравнению с бодрствованием или может просто отражать сниженную мощность из-за более короткой продолжительности периодов сна по сравнению с бодрствованием. Чтобы решить эту проблему, ученые ограничили данные бодрствования каждого участника, чтобы они соответствовали продолжительности их сна, и провели анализ повторно. В результате наблюдалась 82.47% индивидуальная идентификация во время ограниченного бодрствования (80 совпадений из 97 участников). Чтобы дополнительно оценить влияние продолжительности записи, была проведена та же процедура анализа, используя все более и более короткие временные интервалы. Используя только 1 час записи бодрствования, все еще можно было идентифицировать 28.87% участников (28 совпадений из 97 участников), а из 1 часа сна — 43.3% участников (42 совпадения из 97 участников) (2B и 2C).
Чтобы сделать возможным экстраполяцию из выборки на популяцию, ученые повторили анализ, на этот раз случайным образом выбрав только 20 участников для анализа (шанс = 5%), и повторили процесс 100 раз для бодрствования и сна отдельно. Во время бодрствования была получена 93.78% ± 5.35% индивидуальная идентификация. Этот анализ был повторен на 40, 60 и 80 участниках, получив 90.41% ± 3.1%, 89.56% ± 2.5% и 90.82% ± 1.7% соответственно (2E и 2F). Во время сна была получена точность идентификации 79.66% ± 7.22%, а у 40, 60 и 80 участников точность идентификации снизилась до 74.72 ± 4.3, 72.64 ± 3.37 и 71.29 ± 2.08 % соответственно (2E). Следовательно, способность индивидуальной идентификации не ограничивается только когортой участников исследования.
В приведенном выше анализе использовались 24 признака. Чтобы узнать постфактум, сколько из этих признаков было необходимо для такой производительности, было применено два контролируемых подхода к выбору признаков, алгоритм максимальной релевантности и минимальной избыточности (MRMR от maximum relevance minimum redundancy) и анализ соседних компонентов (NCA от neighbor components analysis). Эти алгоритмы были использованы, чтобы избежать 620 септиллионов (24!) повторных анализов, необходимых для тестирования всех возможных комбинаций признаков BreathMetrics. Было установлено, что производительность улучшается по мере добавления параметров до ∼20 параметров (2G). Согласно MRMR, наиболее релевантными признаками для этой задачи идентификации были объем вдоха и рабочий цикл вдоха. Тем не менее, используя только эти параметры, была получена точность идентификации 18.6%. 4 нерелевантных параметра по MRMR были рабочий цикл выдоха, процент вдохов с паузой вдоха, коэффициент дисперсии (COV от coefficient of variance) рабочего цикла выдоха и рабочий цикл паузы вдоха COV. Алгоритм NCA выделил четыре параметра как наиболее значимые характеристики: продолжительность вдоха и выдоха и объем вдоха и выдоха COV. Тем не менее, используя только эти параметры, была получена точность идентификации 25.77%. 4 незначимыми параметрами по NCA были пиковое значение потока вдоха, дыхательный объем и процент дыханий с паузой вдоха или выдоха. В совокупности эти анализы показывают, что, хотя некоторые характеристики были более информативны, чем другие, производительность не была обеспечена ограниченным набором характеристик, и для точных респираторных отпечатков необходимо большое количество характеристик (∼20).

Изображение №3
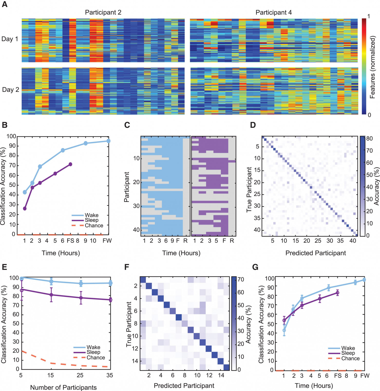
Затем ученые решили выяснить, стабильны ли эти уникальные респираторные характеристики с течением времени. 42 участника вернулись на второй 24-часовой сеанс (средний интервал между записями = 3.57 ± 0.17 месяцев, диапазон = от 5 дней до 23.5 месяцев). Чтобы оценить стабильность, обучение проходило только на данных первого дня, а тестирование на данных второго (3A). Используя все часы бодрствования, идентификация человека на второй день выполнялась со средней точностью 95.24% (3B–3D). Используя все часы сна, было идентифицировано 71.43% (3B и 3C).
Более того, используя только 1 час для обучения и 1 час для тестирования на данных бодрствования, была получена точность 42.86% и 26.19% с использованием данных сна (3B и 3C). Чтобы экстраполировать результаты на популяцию, ученые случайным образом выбрали 100 раз по 5, 15, 25 и 35 участников из выборки. Полученные показатели идентификации составили 99.76% ± 1.78%, 95.32% ± 3.56%, 93.04% ± 2.99% и 93.5% ± 2.57% для 5, 15, 25 и 35 участников соответственно (3E и 3F). Во время сна была получена точность 86.8% ± 10.75%, 80.8% ± 7.6%, 77.6% ± 6.84% и 75.4% ± 2.06% (3E). В целом, можно было идентифицировать людей по их индивидуальным респираторным отпечаткам даже в течение значительных периодов времени, начиная от месяцев и заканчивая почти 2 годами, и эта способность выходит за рамки только исследуемой когорты.
Вышеперечисленные результаты были достигнуты с использованием 24 респираторных параметров, определенных в BreathMetrics. Для дальнейшего изучения подхода к обработке воздушного потока как временной шкалы, а не серии независимых событий (дыханий), ученые использовали инструмент высокосравнительного анализа временных рядов (HCTSA от highly comparative time-series-analysis), который вычисляет 7729 признаков на временной ряд. В отличие от BreathMetrics, который был разработан для анализа дыхания, HCTSA является неспецифическим инструментом временных рядов. Чтобы избежать переобучения, данные были разделены на обучающие и тестовые наборы (50%/50%). Ученые оптимизировали параметры для половины данных и тестировали на другой половине, выбирая каждый раз 94 (квадратный корень из обучающей матрицы) из 7729 признаков. Поскольку эта половина выбирается случайным образом, этот процесс повторялся 30 раз.
Наблюдалась средняя точность идентификации 96.81% ± 1.62% (3G). Построение графика производительности как функции количества используемых признаков показало, что точность выходит на плато при ∼100 признаках. Более того, график наборов признаков вместе показал, что 24 параметра BreathMetrics работают лучше, чем оптимальные 24 параметра, взятые из инструмента временных рядов, но использование ∼100 параметров дает немного лучший общий результат (96.81% против 90.7%). Из этих данных следует, что людей можно идентифицировать по характеру их носового дыхания с точностью, близкой к биометрической.

Изображение №4
Респираторные паттерны явно связаны с аспектами физиологии. Например, респираторные паттерны связаны с возбуждением, при котором дыхательный объем и минутная вентиляция снижаются во время сна, а мощность индекса латеральности (LI от laterality index), а именно степень асимметрии носового воздушного потока через ноздри, увеличивается. Чтобы определить, есть ли подобного рода показатели в данных, ученые сначала использовали датчик положения/движения для определения времени бодрствования и сна, а затем сравнили средние значения дыхания в этих двух состояниях. В соответствии с литературными данными наблюдалось значительное снижение дыхательного объема (4A), значительное снижение минутной вентиляции (4B) и значительно более высокую мощность LI во время сна (4C). Учитывая степень этих различий, необходимо было установить, возможно ли классифицировать сон и бодрствование, используя только данные о дыхании. Ученые применили инструмент многокластерного неконтролируемого выбора признаков (MCFS от multi-cluster unsupervised feature selection) и ввели пять основных признаков (частоту дыхания и ее ковариацию, рабочий цикл вдоха и выдоха и дисперсию мощности LI) в линейный классификатор, который классифицировал сон и бодрствование со 100% точностью (4D). Если использовать только 5 минут данных, на выходе было 94.33% классификации.
В то время как сон/бодрствование является динамическим процессом, респираторные паттерны также были связаны с менее динамичными физиологическими характеристиками, такими как индекс массы тела (BMI от body-mass index). Чтобы выяснить, отражается ли BMI в измерениях, были проверены корреляции между показателями BMI и респираторными параметрами. Значительные корреляции возникли между показателем BMI и дыхательным объемом во время сна (4F) и объемом выдоха во время сна. Эта связь между дыханием и BMI может просто отражать дополнительные метаболические потребности добавленной массы, без необходимой связи с мозговыми драйверами дыхания. Чтобы решить эту проблему, ученые повторно провели вышеуказанный анализ, используя только респираторные показатели, связанные с носовым циклом. Общий объем вдоха остается постоянным в течение носового цикла, а флуктуирующая асимметрия отражает только автономные аспекты мозговых дыхательных драйверов (4G). Это означает, что нейронная динамика в мозговых драйверах дыхания связана с BMI.
Помимо аспектов физиологии, респираторные паттерны были связаны с различными аспектами познания и эмоций, но эта связь возникла в крайностях, связанных с патологией. Например, измененные респираторные паттерны связаны с клинической депрессией, клинической тревожностью и с нейроразвивающей патологией аутизма. Чтобы определить, может ли чувствительность респираторных отпечатков информировать об этих чертах у типичной здоровой популяции, ученые проверили наличие связей между долгосрочными записями носового воздушного потока и результатами трех стандартных анкет, которые заполнили участники: оценка депрессии Бека (Beck) и анкета тревожности (TA от trait anxiety), которые заполнили 84 участника, и анкета коэффициента аутизма (AQ от autism quotient), заполненная 86 участниками.

Изображение №5
Для того чтобы сначала проверить общую связь между респираторными показателями и этими когнитивными показателями, был проведен канонический корреляционный анализ (CCA от canonical correlation analysis) между всеми респираторными параметрами (показатели BreathMetrics в бодрствовании и во сне) и всеми когнитивными параметрами (Beck, TA и AQ). Анализ проводился в когорте из 80 участников, которые прошли все три теста. Анализ выявил сильную многомерную связь между респираторными паттернами и когнитивными функциями (5A). Также наблюдались значимые корреляции для каждого измерения в отдельности (5B).
Учитывая этот общий результат, можно было провести более подробный анализ связи между моделями дыхания и каждым независимым измерением. Учитывая типичную здоровую, относительно молодую когорту, были зафиксированы общие низкие баллы по шкале Бека (диапазон 0–20, среднее = 4.94). Для первоначального скрининга соответствующих респираторных параметров были сравнены 15-й процентиль баллов с низким баллом (все баллы по шкале Бека = 0, n = 21) с 15-м процентилем баллов с высоким баллом (диапазон баллов по шкале Бека = 10–20, n = 16) для каждого параметра, используя ANOVA с коррекцией для множественных сравнений. Наблюдались значительные различия в среднем пиковом значении потока вдоха во время бодрствования, которое увеличивалось при более высоком значении Бека (5C) и в рабочем цикле паузы выдоха во время бодрствования, которое также увеличивалось при более высоком значении Бека. Другими словами, участники с более низкими и более высокими показателями по шкале Бека (но все они без клинической депрессии) имеют значительные различия в респираторных паттернах. Более того, если усреднить каждый параметр по времени и построить предиктор, можно предсказать показатели по шкале Бека типичных здоровых людей только по респираторным характеристикам (5D).
Когорта также имела низкие баллы TA (диапазон 25–62, среднее = 38.02). Ученые снова сравнили 15-й процентиль баллов с низким баллом (диапазон TA = 25–31, n = 16) с 15-м процентилем баллов с высоким баллом (диапазон TA = 45–62, n = 16) по каждому параметру. Было обнаружено, что участники с более высоким показателем TA имеют значительно более короткие вдохи во время сна (среднее низкое значение TA = 1.5 ± 0.42 с) и увеличенный COV рабочего цикла паузы вдоха во время сна (среднее низкое значение TA = 0.15 ± 0.32) (5E). Более того, если построить предиктор, можно предсказать оценку TA из респираторных характеристик (5F). Наконец, чтобы установить, можно ли оценить оценку TA только по циклу носового дыхания, ученые повторили приведенный выше анализ, используя только характеристики носового цикла. Повторно было проведено сравнение 15-е процентили с низкими и высокими показателями (используя 30-минутные блоки). Было обнаружено, что участники с более низкими показателями TA имеют значительно более высокую корреляцию с носовым дыханием во время сна.
Наконец, когорта также имела общие низкие баллы AQ (диапазон 7–36, среднее значение = 17.64). Чтобы снова провести скрининг соответствующих респираторных параметров, ученые снова сравниваем 15-й процентиль баллов с низкими баллами (диапазон AQ = 7–10, n = 14) с 15-м процентилем баллов с высокими баллами (диапазон AQ = 24–36, n = 13). Наблюдались значительные различия в продолжительности паузы вдоха во время бодрствования, которые увеличивались с более высоким показателем AQ, COV рабочего цикла паузы вдоха во время сна, и в процентном соотношении вдохи с задержкой вдоха во сне, которые также увеличивались с оценкой AQ (5G).
Другими словами, участники с более низкими и более высокими оценками AQ (но все они без аутизма) имеют значительные различия в респираторных паттернах. Более того, если построить предиктор, можно предсказать оценку AQ по респираторным характеристикам (5H).
Для более детального ознакомления с нюансами исследования рекомендую заглянуть в доклад ученых и дополнительные материалы к нему.
Эпилог
В рассмотренном нами сегодня труде установили, что дыхание человека, как отпечатки пальцев, является индивидуальным. Из этого следует, что благодаря паттернам дыхания можно идентифицировать человека. Дополнительно учеными было установлено, что паттерны дыхания имеют сильную корреляцию с физиологическим и ментальным состоянием человека.
В ходе наблюдений участники исследования в течение 24 часов непрерывно носили специальное устройство, которое фиксировало паттерны их носового дыхания. Стоит отметить, что большинство клинических тестов, связанных с фиксацией дыхания, длятся не более 20 минут. Следовательно, более длительный период сбора данных позволил построить более точную и детальную картину дыхания человека. Затем испытуемые заполнили по три анкеты, оценивающие депрессию, тревожность и коэффициент аутизма. Полученные данные были использованы для идентификации испытуемых, которая была успешна в 96.8% случаев, что можно приравнять с точностью идентификации по отпечатку пальцев.
Также ученые установили, что показатели носового дыхания могут показать, какое физическое и психическое состояния человека. Паттерны дыхания показали сильную корреляцию с индексом массы тела, циклом сна и бодрствования, уровнями депрессии и тревожности и даже поведенческими чертами. Например, участники, набравшие относительно высокие баллы по опросникам на тревожность, имели более короткие вдохи и большую изменчивость пауз между вдохами во время сна. Следовательно, отслеживание дыхания может стать одним из инструментов ранней диагностики.
В будущем ученые намерены улучшить устройство, считывающее дыхания, сделав его более удобным для постоянного ношения, более стабильным (не менять свое положение при движении головой) и потенциально считывать ротовое дыхание.
Немного рекламы
Спасибо, что остаётесь с нами. Вам нравятся наши статьи? Хотите видеть больше интересных материалов? Поддержите нас, оформив заказ или порекомендовав знакомым, облачные VPS для разработчиков от $4.99, уникальный аналог entry-level серверов, который был придуман нами для Вас: Вся правда о VPS (KVM) E5-2697 v3 (6 Cores) 10GB DDR4 480GB SSD 1Gbps от $19 или как правильно делить сервер? (доступны варианты с RAID1 и RAID10, до 24 ядер и до 40GB DDR4).
Dell R730xd в 2 раза дешевле в дата-центре Maincubes Tier IV в Амстердаме? Только у нас 2 х Intel TetraDeca-Core Xeon 2x E5-2697v3 2.6GHz 14C 64GB DDR4 4x960GB SSD 1Gbps 100 ТВ от $199 в Нидерландах! Dell R420 — 2x E5-2430 2.2Ghz 6C 128GB DDR3 2x960GB SSD 1Gbps 100TB — от $99! Читайте о том Как построить инфраструктуру корп. класса c применением серверов Dell R730xd Е5-2650 v4 стоимостью 9000 евро за копейки?
Автор: Dmytro_Kikot


