Помните ai16z, тот самый “хедж-фонд на ИИ” с отсылкой к Andreessen Horowitz? Так вот, из шутки он вырос в ElizaOS v2 — open-source фреймворк, который реально позволяет собирать автономных агентов.
Сегодня это уже не набор скриптов, а полноценная операционная система для цифровых компаньонов: с собственной памятью, мозгом (LLM) и возможностью работать напрямую с Web3 и внешними сервисами. Короче, из бот-игрушки он превратился в инструмент для серьёзных автономных агентов в Web3. В этой статье я разберу архитектуру ElizaOS v2, покажу ключевые компоненты и объясню, зачем она нужна нам, разработчикам.
ElizaOS написан на TypeScript и задуман как универсальный конструктор AI-агентов. Каждый агент в системе — это отдельный runtime, который может хранить опыт, адаптироваться и расширяться через плагины.
За счёт модульной архитектуры агенты подключаются к:
-
социальным сетям (Discord, Telegram, X) для общения с пользователями,
-
Web3-инфраструктуре (DeFi, NFT) для транзакций и управления активами,
-
сторонним сервисам и API (например, GitHub).
В отличие от привычных ончейн-ботов без памяти и доступа к данным, агенты в ElizaOS способны анализировать контекст и строить собственные планы действий.
Результат — цифровые сущности, которые могут:
-
анализировать блокчейн-данные,
-
голосовать по DAO-предложениям,
-
управлять портфелем,
-
вести коммуникацию от имени проекта,
-
генерировать медиа-контент.
История и эволюция
Как уже говорили, ElizaOS зародилась как AI16z — первый в мире хедж-фонд, управляемый искусственным интеллектом. Проект стартовал в октябре 2024 года как отсылка к a16z, крупной американской венчурной компании, которая инвестирует в технологические стартапы. Проект быстро начал набирать обороты, выйдя за пределы шутки: AI-агенты не просто управляли токенами и аккаунтами, а начали демонстрировать реальные механизмы координации и принятия решений.
Уже в начале 2025 года стало очевидно, что проект выходит на новый уровень — как технически, так и репутационно. Чтобы избежать юридических и имиджевых конфликтов с настоящим a16z, команда приняла решение о переименовании в ElizaOS. Новый бренд стал отражением перехода от экспериментального MVP к целенаправленной разработке инфраструктуры для автономных AI-агентов.
С тех пор ElizaOS прошла быстрый цикл эволюции. Архитектура стала более модульной, улучшилось взаимодействие агентов с Web3-средами, управление ресурсами было унифицировано, и проект начал привлекать активное сообщество разработчиков. Переход ко второй версии системы сопровождался ростом экосистемы, запуском грантового фонда и появлением десятков новых AI-интеграций.
На сегодняшний день ElizaOS — это не просто фреимворк для создания агентов, а развивающаяся операционная система для децентрализованных, автономных и координируемых AI-сущностей в Web2 и Web3 пространстве.
Архитектура и компоненты
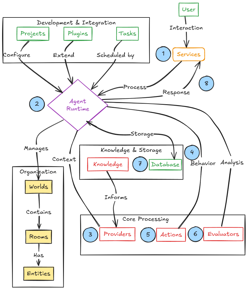
Рассмотрим архитектуру и флоу работы протокола.
На основании схемы можем выделить:
Core Components:
-
Agent Runtime — Главный компонент агента. Он отвечает за работу с базой данных и координирует другие компоненты.
-
Services — Компонент, который позволяет подключать агентов к внешним сервисам. По сути, является входным каналом для коммуникации с агентами. Например, Discord, X, Telegram.
-
Database — это место, где агент хранит всё, что ему нужно помнить. Например, с кем он общался, что происходило, какие команды выполнял, как связаны разные участники, и настройки его работы.
Intelligence & Behavior:
-
Actions — Это то, что агент умеет делать: отправлять транзакции, отвечать на вопросы, генерировать контент и тд.
-
Providers — Это компоненты, которые формируют контекст для LLM-модели агента. Они собирают и структурируют релевантную информацию (например, данные пользователя, предыдущие сообщения, состояние системы), чтобы агент мог принимать решения с учетом всего необходимого контекста.
-
Evaluators — Это когнитивные компоненты, которые анализируют диалоги агента после их завершения, извлекают важные факты и закономерности, и обновляют базу знаний агента. Они помогают агенту самостоятельно учиться и совершенствоваться на основе прошлого опыта.
-
Knowledge — Это система структурированного хранения информации и долговременной памяти агента. Она обеспечивает сохранение фактов, выводов и персонализированных данных, чтобы агент мог использовать их в будущих взаимодействиях.
Structure & Organization:
-
Worlds — Как «отдельные миры» или проекты, внутри которых работает агент. Похоже на сервера в Discord или рабочие области.
-
Rooms — Каналы внутри мира, где проходят конкретные обсуждения — как чаты, каналы.
-
Entities — Все участники внутри комнат: пользователи, агенты, боты и любые другие сущности, с которыми можно взаимодействовать.
Development & Integration:
-
Plugins — Плагины, которые позволяют агенту делать определенные действия. Например, есть плагины, которые позволяют работать с блокчейном или отправлять сообщения в Telegram.
-
Projects — Готовые сборки агентов, которые можно использовать. Они уже настроены, с плагинами, памятью, ролями и логикой.
-
Tasks — Планировщик. С его помощью агент может запускать действия по расписанию или откладывать задачи на потом (Например задать агенту проверять цену на ETH каждый день и дать сигнал при наступлении нужной цены, или даже купить).
Флоу работы согласно схеме:
-
Service Reception: Пользователь отправляет сообщение через платформу (например, пишет в Discord чат, отправляет сообщение в Telegram) и агент получает сообщение
-
Runtime Processing: главный компонент координирует процесс генерации ответа
-
Context Building: Провайдеры предоставляют контекст
-
Action Selection: Агент оценивает и выбирает подходящие
actions -
Response Generation: Выбранные
actionsформируют ответ -
Learning & Reflection: Оценщики изучают диалог, чтобы понять, что можно улучшить, и использовать это для дообучения модели
-
Memory Storage: Новая информация сохраняется в базе данных (история взаимодействий, результаты анализа, и др.)
-
Response Delivery: Ответ отправляется обратно к пользователю через сервис
Что это даёт? Таким образом, реализуется непрерывный цикл функционирования системы: взаимодействие → анализ → совершенствование. Этот механизм обеспечивает агентам возможность постоянно учиться и совершенствоваться в ходе взаимодействия.
Стало немного понятно, но остались вопросы. Для этого следует детальнее разобрать самые важные компоненты в работе.
Service
Сервис выступает прослойкой между Eliza агентами и платформами, такими как Discord, Telegram.
Сервисы отвечают за интеграцию с конкретными платформами (например, обработку сообщений в Discord или постов в X).
Один агент может управлять сразу множеством сервисов и сохраняет контекст отдельно для каждой платформы.
Agent Runtime
Как уже говорили, это главный компонент, который принимает сообщения от service и занимается управлением цикла обработки и ответа на сообщение или команду пользователя.
Рассмотрим детальную схему работы:
-
Начальный прием: Пользователь отправляет сообщение, которое принимается Platform services
-
Построение контекста:
2.1. Runtime Core запрашивает контекст у системы State Composition
2.2. State Composition собирает данные из различных провайдеров
2.3. Провайдеры получают необходимые данные из источников (Пользователь, База знаний, Недавние сообщения и др.)
2.4. Полный контекст возвращается в Runtime Core
-
Обработка действий:
3.1. Runtime Core определяет применимые Actions и выбирает оптимальное
3.2. Выбранное действие может запросить генерацию контента у Моделей (Таких как GPT)
3.3. Модели генерируют ответ
3.4. Результат действия возвращается в Runtime Core
-
Обучение и сохранение:
4.1. Разговор анализируется Evaluators для выявления значимых выводов и фактов
4.2. Обновления Knowledge отправляются в Memory System
4.3. Все релевантные данные сохраняются в Database
-
Доставка ответа:
5.1. Финальный ответ отправляется обратно в Platform services
5.2. Ответ от Platform services отправляется пользователю
Возникает вопрос, а как агент понимает, какой подходящий Action использовать для запроса?
Actions
Является одним из главных компонентов, который определяет, как агенты реагируют на сообщения и выполняют задачи. Это может быть как простой текстовый ответ, заранее заготовленный, ответ LLMs (например, GPT), либо выполнение команды (например, отправка транзакции в блокчейн). Каждый Action выполняет какое-то одно действие. Но возможно использовать связку из action.
Структура Action:
name: Уникальный идентификатор
similes: Альтернативные имена/триггеры
description: Объяснение назначения и использования
validate: Функция, которой проверяется, что action подходящий
handler: Основная логика реализации, которая будет выполняться при выборе этого action
examples: Примеры использования
suppressInitialMessage: флаг, который показывает, нужно ли агенту сразу дать ответ до выполнения action или просто начать готовить ответ. Нужно, когда агент будет выполнять несколько actions вместе, и нет необходимости в промежуточных ответах.
Базовый шаблон который можно использовать:
const customAction: Action = {
name: 'CUSTOM_ACTION',
similes: ['ALTERNATE_NAME', 'OTHER_TRIGGER'],
description: 'Detailed description of when and how to use this action',
validate: async (runtime: IAgentRuntime, message: Memory, state?: State) => {
// Проверка, что можно выбрать этот action.
return true;
},
handler: async (
runtime: IAgentRuntime,
message: Memory,
state?: State,
options?: any,
callback?: HandlerCallback
) => {
// Логика обработки действия
const responseContent = {
thought: 'Internal reasoning about what to do (not shown to users)',
text: 'The actual message to send to the conversation',
actions: ['CUSTOM_ACTION'],
};
if (callback) {
await callback(responseContent);
}
return true;
},
examples: [
[
{
name: '{{name1}}',
content: { text: 'Trigger message' },
},
{
name: '{{name2}}',
content: {
text: 'Response',
thought: 'Internal reasoning',
actions: ['CUSTOM_ACTION'],
},
},
],
],
suppressInitialMessage: true,
};
Таким образом, флоу работы и исполнения actions:
-
Все доступные Actions проверяются на применимость к текущему сообщению через функцию
validate -
Валидные actions форматируются и включаются в контекст агента, который получен ранее от провайдеров
-
LLM принимает решение, какие actions выполнить на основе сообщения пользователя и контекста
-
Далее, выполняется последовательность из Actions через функцию
handler
Ну и после завершения обработки ответа, Evaluators извлекает новые факты от общения с юзером и записывает Memory System и Database.
Таким образом создаётся эффективный цикл обучения и совершенствования агента.
Чтобы не писать свои actions, можно использовать уже готовые, их называют плагинами. Вы можете создать плагин или подключить уже существующие.
Plugins
Изначально существует core плагин, называемый Bootstrap.
Он идёт как база в elizaOs, который состоит из известных уже нам компонентов, таких как Actions, Providers, Service, Evaluators. Его код не рекомендуют править.
export const bootstrapPlugin: Plugin = {
name: 'bootstrap',
description: 'Agent bootstrap with basic actions and evaluators',
actions: [...],
events: {...},
evaluators: [...],
providers: [...],
services: [TaskService, ScenarioService],
};
Данный плагин, по сути, инициализирует минимальный функционал для возможности работы агентов.
Таким образом, все остальные плагины просто добавляют дополнительные actions, events, evaluators и тд.
ElizaOs поддерживает регистр из плагинов, которые вы легко можете добавить в свой проект прям. Посмотреть и установить доступные плагины можно через команду elizaos plugins list либо в репозитории тут.
Если же вы хотите создать свой и поделиться с сообществом, то можно создать pull request.
На данный момент мы выяснили, как проходит путь от сообщения до формирования ответа.
Рассмотрим каким образом следующий компонент проводит анализ и записывает данные для последующих запросов.
Evaluators
Evaluators — это когнитивные компоненты ElizaOS, ответственные за анализ диалогов, извлечение знаний и построение понимания после обработки основного ответа агентом. В отличие от Actions, которые генерируют видимые пользователю ответы, Evaluators выполняют фоновые когнитивные задачи и формируют как раз тот самый Knowledge и Memory System агента.
Структура интерфейса:
interface Evaluator {
name: string; // Уникальный идентификатор
similes?: string[]; // Альтернативные названия
description: string; // Описание назначения
examples: EvaluationExample[]; // Примеры использования
handler: Handler; // Логика реализации
validate: Validator; // Проверка критериев запуска
alwaysRun?: boolean; // Запуск независимо от валидации
}
Ключевые типы Evaluators:
-
Fact Evaluator:
-
Отвечает за формирование “эпизодической памяти” агента, извлекая из разговоров:
-
Facts: Неизменные истины (“Пользователь живет в Москве”)
-
Status: Временные состояния (“Пользователь работает над проектом”)
-
Opinions: Субъективные мнения (“Пользователь предпочитает TypeScript”)
-
-
Reflection Evaluator:
-
Генерирует саморефлексивные мысли о качестве разговора
-
Извлекает факты
-
Идентифицирует и отслеживает отношения между сущностями (Общение одного юзера с другим)
-
Получается, что компонент обновляет базу знаний Knowledge, сохраняет результаты анализа для будущего использования в Memory System, а в свою очередь это позволяет агентам непрерывно обучаться на основе взаимодействий, аккумулируя знания и корректируя поведение, что создает эффект долговременной персонализации и адаптации к пользователям.
Потенциальные сценарии использования
На основе существующей экосистемы плагинов и интеграций ElizaOS, можно реализовать множество практических сценариев:
DeFi Портфельный Менеджер
Агент, который на базе плагинов для работы с блокчейнами (EVM, Solana, Avalanche) и криптобиржами:
-
Мониторит состояние портфеля в разных сетях
-
Отслеживает возможности для арбитража между DEX
-
Выполняет транзакций через 1inch
-
Защищает от MEV-атак через приватные мемпулы
-
Отправляет уведомления через Telegram о изменениях на рынке
-
Анализирует безопасность новых токенов через GoPlus и Quick Intel плагины
DAO Координатор
Агент, который помогает управлять децентрализованными организациями:
-
Мониторит предложения в Snapshot и выдаёт их анализ
-
Создаёт резюме дискуссий из Discord и Telegram групп
-
Взаимодействует с мультисигом через плагины кошельков
-
Публикует отчёты о голосованиях в социальных сетях через X плагин
-
Проверяет безопасность смарт-контрактов через интеграции с аудитами
-
Генерирует контент для комьюнити через медиа-плагины (изображения, видео)
AI Маркетолог для Web3 проектов
Агент для продвижения проектов в Web3 пространстве:
-
Создаёт и публикует контент в социальных сетях (X, Lens, Farcaster)
-
Анализирует тренды через плагины новостей и Web Search
-
Генерирует графический контент через плагины изображений и 3D Generation
-
Взаимодействует с комьюнити в Discord и Telegram
-
Отслеживает активность и метрики проекта в различных сетях
-
Выдаёт аналитику и рекомендации по корректировке стратегии
NFT Community Manager
Агент для управления NFT-сообществами:
-
Отвечает на вопросы в Discord через соответствующие интеграции
-
Генерирует персонализированный контент для держателей NFT
-
Отслеживает активность коллекции на маркетплейсах
-
Организует автоматические выдачи наград и аирдропы
-
Создаёт потоковый контент с помощью плагинов генерации музыки и изображений
-
Хранит данные коллекций через децентрализованные хранилища (IPFS)
Исследовательский Ассистент
Агент, помогающий в исследованиях криптопроектов:
-
Собирает данные из множества источников через плагины Web Search и News
-
Анализирует блокчейн-транзакции через EVM и другие плагины
-
Готовит отчёты и выгружает их в различных форматах (PDF)
-
Проводит сравнительный анализ токеномики разных проектов
-
Преобразует YouTube-видео в текстовые конспекты
Способов применения огромное множество благодаря модульной архитектуре и обширной экосистеме плагинов, которая постоянно растёт и развивается.
Заключение
После разбора архитектуры ElizaOS становится ясно, почему эта технология вызывает интерес. В первую очередь подкупает структура с четким разделением компонентов — это дает гибкость при настройке и масштабировании. Благодаря плагинам не нужно переписывать основной код, можно просто расширять функционал по мере необходимости.
Интеграция с разными LLM (GPT, Claude и другими) — еще один плюс системы. Агенты получают мощные инструменты для анализа и принятия решений. А если добавить сюда память и контекст, получаются действительно адаптивные помощники, а не просто наборы инструкций.
Механизмы обучения тоже заслуживают внимания. Система с Evaluators и Memory System позволяет агентам учиться на каждом взаимодействии, запоминая полезную информацию и улучшая качество ответов со временем. Такой подход сильно отличает ElizaOS от обычных ботов — агенты становятся лучше, чем больше с ними работаешь.
Способов применения огромное множество. Начиная от создания агента помощника который будет генерировать посты в соцсети, до агента который будет заниматься арбитражем либо взаимодействовать с комьюнити в Discord.
Ссылки
Мы с коллегами периодически пишем в нашем Telegram-канале. Иногда это просто мысли вслух, иногда какие-то наблюдения с проектной практики. Не всегда всё оформляем в статьи, иногда проще написать пост в телегу. Так что, если интересно, что у нас в работе и что обсуждаем, можете заглянуть.
Автор: lexa144


