
В ходе эволюции различные виды приобретали новые физиологические или поведенческие особенности, нацеленные на выживание вида. Кто-то стал самым быстрым млекопитающим в мире, кто-то научился жить под водой, а кто-то обзавелся самым развитым интеллектом. Последнее, конечно же, касается человека. Наш мозг является основной силой нашего вида, а это в свою очередь означает, что наша физиология далека от совершенства. К сожалению, тело человека подвержено различного рода заболеваниям, дефектам и травмам, которые могут разительным образом изменить жизнь. Повреждение спинного мозга является крайне тяжелой травмой, которая несет за собой серьезные последствия. Ученые из Миннесотского университета распечатали на 3D-принтере специальный каркас, способный направлять рост стволовых клеток в функционирующие нервные клетки, успешно восстанавливая двигательную активность, тем самым восстанавливая целостность спинного мозга. Из чего сделан этот каркас, как он работает, и насколько он эффективен? Ответы на эти вопросы мы найдем в докладе ученых.
Основа исследования
Несмотря на значительные достижения в области общественного здравоохранения в области клинического лечения, которые улучшают качество жизни пациентов, частота травм спинного мозга (SCI от spinal cord injury) остается стабильной. Только в США число людей с SCI около 302 000. К сожалению, в настоящее время не существует доступных методов лечения SCI.
В соответствии с более ранними исследованиями, трансплантация регионально-специфичных нейрональных прогениторных клеток является важным подходом для функционального восстановления. Регионально-специфичные спинномозговые нейрональные прогениторные клетки (sNPC от spinal neural progenitor cell) образовали функциональные связи с нейронными цепями хозяина через область поражение спинного мозга. Необходимо определить популяции трансплантированных клеток и вводить регионально-специфичные клетки в поврежденную область, чтобы максимизировать регенеративный потенциал. Кроме того, определение механизма действия этих клеток является сложной задачей. Многие исследования на грызунах продемонстрировали функциональные преимущества различных методов лечения, но это были преимущественно нейропротекторные механизмы при острых и подострых травмах, которые не будут транслироваться в хроническую травму спинного мозга. Таким образом, следует искать новые стратегии, такие как создание релейного механизма путем интеграции трансплантированных клеток в нейронную цепь. Органоиды спинного мозга являются идеальными субстратами для этого начинания, поскольку они наиболее анатомически схожи со спинным мозгом хозяина.
Стратегии 3D-биопечати для трансплантации нейрональных стволовых клеток продемонстрировали потенциал для усовершенствования методов лечения спинномозговых травм. Например, прямая инъекция клеток в полость поражения создает проблему недостаточной структурной поддержки. 3D-печатные каркасы смягчили эту проблему, предложив структурную поддержку и обеспечив механическое и биологическое направление для клеток. Более того, технологии 3D-печати продемонстрировали возможность создания каркасов, нагруженных клетками, которые могут соответствовать форме области поражения, что потенциально может улучшить взаимодействие трансплантата с хозяином после трансплантации. Однако, несмотря на эти преимущества, применение стратегий 3D-печатных каркасов на множественных органоспецифичных типах клеток, таких как органоиды, остается на начальной стадии.
Чтобы продвинуть разработку регионально-специфичных нейрональных прогениторных клеток для клинического использования, ученые создали 3D-печатные каркасы органоидов спинного мозга с использованием клинически значимых sNPC, полученных из индуцированных плюрипотентных стволовых клеток человека (iPSC от induced pluripotent stem cell), которые обладают потенциалом избегать иммунного отторжения. Предыдущие исследования показали, что регионально-специфичные sNPC, полученные из iPSC, сохраняют свою региональную специфичность после трансплантации. Большинство sNPC дифференцировались в нейроны и олигодендроциты и экспрессировали вентральные шейные/грудные HOX-гены. Эти клетки продемонстрировали перспективность в дифференцировке in vivo для замещения утраченных или поврежденных клеток, тем самым воспроизводя ткань спинного мозга.
Хотя существует множество природных и синтетических полимеров, которые можно использовать для печати каркасов, ни один полимер не обладает всеми необходимыми свойствами в оптимальном режиме. Силикон является широко признанным материалом, используемым в медицинских приложениях благодаря своей высокой биосовместимости, превосходной стойкости к окислению и высокой газопроницаемости, что поддерживает выживание клеток, требующих кислорода. Ранее ученые провели комплексную характеризацию силиконовых каркасов in vitro. Кроме того, неразлагаемая природа силикона делает его подходящим материалом для каркасов для изучения развития напечатанных клеток в органоиды под механическим управлением без искажающего влияния деградации каркаса.
Учитывая эти преимущества, ученые разработали 3D-биопечатные силиконовые каркасы для органоидов спинного мозга in vivo для содействия функциональному восстановлению в модели крысы с перерезанным спинным мозгом. Система печати из нескольких материалов на основе экструзии поместила эти sNPC в микроканалы внутри напечатанных на 3D-принтере каркасов, которые были созданы на жертвенных слоях, чтобы избежать повреждений при отсоединении от культуральной пластины перед трансплантацией. После культивирования in vitro напечатанные на 3D-принтере каркасы, содержащие sNPC, созрели в органоидные каркасы спинного мозга. Впоследствии эти органоидные каркасы были трансплантированы крысам для восстановления нейронных связей в спинном мозге в месте поражения. Чтобы понять процесс их формирования и эффективность, ученые исследовали зрелость нейронов, формирование нейронной сети и сборку органоидов in vitro, а также их способность интегрироваться в спинной мозг реципиента после трансплантации in vivo.
Результаты исследования

Изображение №1
Выше схематически представлен процесс печати и трансплантации 3D-органоидных каркасов спинного мозга в модель крысы с пересечением спинного мозга.
Для печати жертвенного слоя из гидрогеля Pluronic на стеклянной подложке использовалась экструзионная многокомпонентная система печати (1A). Затем поверх этого слоя был напечатан силиконовый каркас, края которого соприкасались со стеклянной подложкой. Жертвенный слой был разработан таким образом, чтобы растворяться в клеточной среде во время культивирования, в то время как оставшиеся силиконовые края предотвращали плавание каркаса в клеточной среде и облегчали его извлечение из стеклянной подложки для трансплантации путем аккуратной обрезки краев во избежание повреждений. Силиконовые каркасы для трансплантации имели размеры ≈ 1.6 мм в ширину, 0.65 мм в высоту и 2 мм в длину. Для исследования in vitro длина составляла ≈ 5 мм, а жертвенный слой и силиконовые контактные края были исключены, поскольку не требовалось отделять каркас от подложки. Каждый каркас содержал три канала размером ≈200 мкм в ширину и 440 мкм в высоту.
Открытый дизайн каркаса и чернила с клетками на основе Matrigel были основаны на предыдущем исследовании ученых. В частности, открытые каналы были выбраны потому, что они облегчали проведение визуализации, позволяли удобно контролировать возможное загрязнение при длительном культивировании, сокращали диффузионное расстояние для питательных веществ и кислорода, а также обеспечивали быструю оценку целостности каналов с клетками перед трансплантацией. Во время трансплантации эта многослойная конструкция защищала клетки и обеспечивала структуру, имитирующую серое вещество спинного мозга.
Видео №1
После отверждения силиконовых каркасов в течение как минимум 5 часов в три канала печатались чернила с клетками, состоящие из sNPCs, Matrigel и нейронной среды с факторами роста. На видео №1 показан процесс печати каркаса спинного мозга для трансплантации. Для визуализации в чернила с клетками добавляли красные красители. Объем чернил с клетками рассчитывали на основе размеров каналов. Наконечник печатающей форсунки поддерживался при температуре 4 °C с помощью охлаждающей системы, что обеспечивало печатаемость чернил. После печати выдерживался 10-минутный период, чтобы способствовать надежному закреплению чернил в каналах каркаса.

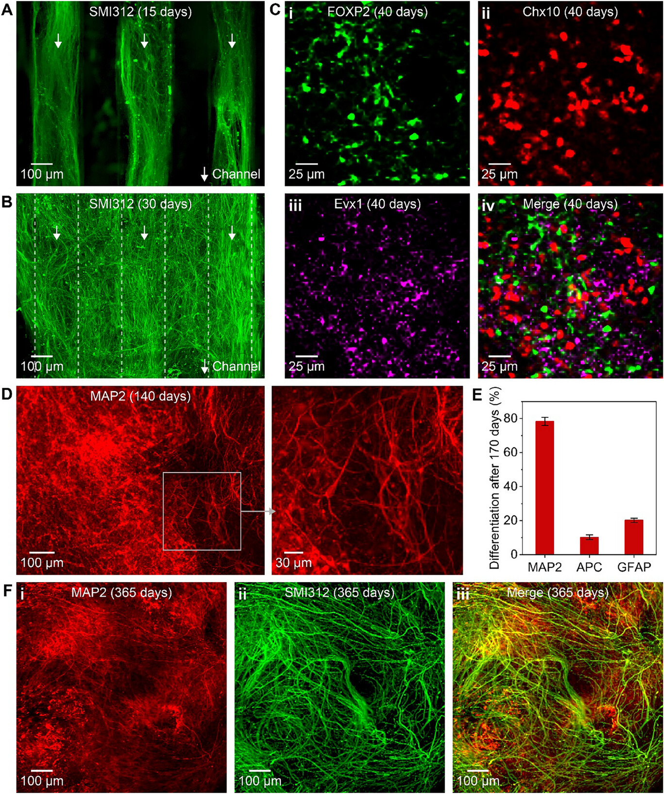
Изображение №2
Судьба sNPC, полученных из человеческих iPSC и напечатанных в каналах каркаса, анализировалась in vitro в разные временные точки, включая 15, 30, 40, 140, 170 и 365 дней после печати. Выше показаны репрезентативные снимки напечатанных клеток, окрашенных с использованием маркеров SMI312, Evx1, FOXP2, Chx10, MAP2, GFAP и APC. Для исследования этих окрашенных клеток проводилась иммуногистохимия (IHC от immunohistochemistry).
На 2A показаны 3D-биопечатные sNPC в каналах каркаса после 15 дней культивирования, окрашенные маркером зрелых нейронов SMI312. Это указывает на рост аксонов, направляемых микромасштабными каналами на начальной фазе. Снимок на 2B, сделанный сверху, с открытой поверхности каркаса, показывает аксоны, заполняющие каналы каркаса (2A) и выходящие за их пределы, формируя нейронную сеть после 30 дней культивирования. На 2C показаны биопечатные sNPC, экспрессирующие Chx10, FOXP2 и Evx1 после 40 дней культивирования, что соответствует V2a, V1 и V0 нейронам соответственно. Это продемонстрировало их дифференцировку в несколько органоспецифических типов клеток и подтвердило концепцию формирования органоида. Более того, с использованием конфокальной микроскопии наблюдалась «слоистость» этих маркеров, аналогичная пластинчатой организации в спинном мозге.
На 2D показана экспрессия MAP2 в sNPCs после 140 дней культивирования, что свидетельствует о выживании аксонов и дендритов, а также о созревании и сохранении нейронов вдоль каркаса. Количественный анализ на 2E, проведенный после 170 дней культивирования, показал, что большинство клеток экспрессировали MAP2 (78.35 ± 2.37%), в то время как меньшая часть клеток экспрессировала маркеры астроцитов (GFAP: 20.18 ± 1.25%) и зрелых олигодендроцитов (APC: 10.20 ± 1.40%). 2F демонстрирует экспрессию SMI312 и MAP2 в тканевой конструкции, собранной из 3D-печатного каркаса с sNPC после 365 дней культивирования. Это показало, что ткань обладала долгосрочной выживаемостью, сохраняла нейронную идентичность и формировала высокоорганизованные пучки аксонов.

Изображение №3
Для выяснения дифференциальных паттернов экспрессии генов в модели каркаса, нагруженного sNPC, полученного с помощью 3D-биопечати, по сравнению с двумерной культурой клеток через 25 дней после дифференцировки из iPSC было проведено РНК-секвенирование (RNA-seq). При отсчете от момента печати каркасов эти 25 дней эквивалентны 21 дню культивирования после печати. Неконтролируемая иерархическая кластеризация (3A) продемонстрировала четкое разделение между двумя группами с минимальной внутригрупповой вариабельностью. Кластерный анализ дифференциально экспрессируемых генов (DEG от differentially expressed gene) выявил выраженные различия в уровнях экспрессии генов между 3D-печатными органоидами спинного мозга и двумерной культурой клеток. Дальнейший анализ выявил 500 DEG, наиболее распространенными из которых оказались HOXB4, HOXA5, HOXB7 и HOXB9. Согласно функциональной аннотации в базе данных Gene Ontology (GO), повышенная экспрессия DEG была в первую очередь связана с формированием органоидов (3B-i), регионализацией (3B-ii) и постмитотическим формированием нейронов (3B-iii), что согласуется с результатами иммуногистохимии. Эти данные свидетельствуют о том, что клетки в 3D-биопечатных конструкциях демонстрируют органоидоподобный фенотип с разнообразной, специфичной для спинного мозга нейрональной идентичностью по сравнению с клетками в условиях двумерной культуры.
Патч-кламп электрофизиология (т.е. метод локальной фиксации потенциала) была проведена проведен для исследования электрических свойств модели каркаса, нагруженного sNPC, напечатанного на 3D-принтере, в сравнении с sNPC в двумерной культуре клеток через 19 дней после дифференцировки из iPSC. При отсчете от момента печати 19-дневный период соответствует 15 дням культивирования после печати. Патч-кламп электрофизиология на целых клетках использовалась для анализа потенциалов действия, вызванных током (3C). Входящие натриевые и задержанные выпрямляющие калиевые токи свидетельствовали о наличии потенциалзависимых натриевых и калиевых каналов на их мембранах и о функциональном профиле нейронов. Все зарегистрированные модели каркасов, нагруженных sNPC, генерировали непрерывные повторяющиеся спайки (3C-i), в отличие от таковых в двумерной культуре (3C-ii). Результаты показали, что sNPC в каналах каркаса, напечатанных на 3D-принтере, дифференцировались в функциональные нейроны и демонстрировали повышенную зрелость по сравнению с нейронами в 2D-культуре через 15 дней после печати.

Изображение №4
Совокупность результатов in vitro, полученных в различные временные точки, показала, что 3D-биопечатные sNPC в каналах каркаса формировали органоиды с несколькими типами клеток, специфичными для различных органов, через 40 дней после печати. Поэтому перед трансплантацией 3D-печатные каркасы, нагруженные sNPC, культивировали в течение 40 дней для получения 3D-печатных органоидных каркасов. Затем каркасы отделяли от стеклянных подложек, разрезая их по контактным краям. Для каждой крысы использовали два каркаса. Каркасы собирали, соединяя поверхности каналов, таким образом, чтобы один каркас располагался вентрально, а другой – дорсально. Эти каркасы были имплантированы в зазор размером 1.8 мм, созданный путем 2-миллиметрового рассечения спинного мозга крысы сразу после травмы (1B и 4A).
После трансплантации для оценки функционального восстановления крыс, достигнутого благодаря 3D-биопечатанным органоидным каркасам спинного мозга, использовали шкалу двигательной активности BBB (от Basso, Beattie и Bresnahan). Группу с органоидными каркасами сравнивали с группами только с травмой и только с пустыми каркасами. Через две недели после трансплантации баллы по шкале BBB во всех группах были < 2 (4B). В группе с напечатанными на 3D-принтере органоидными каркасами баллы по шкале BBB заметно увеличились с 3-й (4.8 ± 1.56) по 7-ю (7.9 ± 1.11) неделю. Через 12 недель после трансплантации в группе с органоидными каркасами наблюдалось значительное функциональное восстановление (8.4 ± 0.93) по сравнению с группами, у которых были пустые каркасы (3.6 ± 1.25) или без каркасов вообще (2.25 ± 0.72). Эти результаты показали, что органоидные каркасы улучшили функциональное восстановление крыс после травмы спинного мозга.
Кроме того, через 12 недель после трансплантации у всех групп измеряли вызванные моторные потенциалы (MEP от motor evoked potential). MEP индуцировали стимуляцией моторной коры головного мозга крысы магнитным стимулятором и регистрировали с икроножной мышцы задней конечности с помощью введенного электрода-иглы. Группа, имплантированная 3D-биопечатанными органоидными каркасами спинного мозга (2.18 ± 0.35 мВ), показала значительно более высокие амплитуды MEP по сравнению с группой с пустыми каркасами (1.07 ± 0.17 мВ) и группой без каркасов вообще (0.83 ± 0.18 мВ) (4C). Эти результаты указывают на то, что органоидные каркасы усиливали нейронную связанность и функциональное восстановление через зону пересечения, обеспечивая более эффективную передачу моторных сигналов из мозга через спинной мозг к мышцам по сравнению с другими группами.
Через 12 недель после трансплантации каркасы и прилегающие ткани спинного мозга были удалены из группы, получавшей органоиды. Они были очищены от тканей, а затем подвергнуты иммуноферментному анализу с использованием человеческого цитоплазматического маркера SC121 и нейронального маркера NF200 для идентификации аксональных проекций от каркасов. Колокализация, показанная на 4D-i, продемонстрировала интеграцию имплантированных клеток и тканей спинного мозга реципиента вблизи областей соединения, выделенных белой пунктирной линией. Кроме того, были выявлены аксональные проекции вдоль каналов каркасов, показанные справа от белой пунктирной линии. На 4D-ii, 4D-iii и 4D-iv представлены снимки канала, отмеченного белой стрелкой на 4D-i, с большим увеличением. Кроме того, наблюдалось, что эти положительные проекции SC121 образуют активные синаптические сети внутри и на границе каркасов и отрезанных концов спинного мозга, что указывает на функциональную интеграцию трансплантата с нейронными популяциями хозяина.
Кроме того, аксиальные срезы спинного мозга реципиента из группы с 3D-печатным органоидным каркасом были исследованы с помощью иммуногистохимического анализа. Ученые исследовали положительные проекции SC121 (4E), которые были локализованы либо с нейрональным маркером NF200, либо с маркером олигодендроцитов APC как в ростральном, так и в каудальном направлении от каркаса. На 4F показано, что большинство клеток, положительных по SC121, дифференцировались в нейроны (63.10 ± 2.31%), в то время как меньшинство дифференцировалось в олигодендроциты (20.21 ± 1.07%) в группе с 3D-печатным органоидным каркасом. Однако, как и ожидалось, ни в группе без каркасов, ни в группе с пустыми каркасами SC121 не наблюдался.
Для более детального ознакомления с нюансами исследования рекомендую заглянуть в доклад ученых.
Эпилог
В рассмотренном нами сегодня труде ученые разработали специальные каркасы, напечатанные на 3D-принтере, которые используются для восстановления травм спинного мозга.
Травма спинного мозга является одной из самых тяжелых для человека, она не поддается лечению ввиду гибели нервных клеток и невозможность восстановления нервных волокон в месте повреждения. Описанные в данном исследовании каркасы могут разительным образом изменить эту мрачную перспективу.
Данный метод включает в себя создание уникального 3D-печатного каркаса для выращивания органов в лабораторных условиях, называемого органоидным каркасом, с микроскопическими каналами. Эти каналы затем заселяются регионально-специфичными спинномозговыми прогениторными клетками (sNPC от spinal neural progenitor cell), которые представляют собой клетки, полученные из взрослых стволовых клеток человека и способные делиться и дифференцироваться в определенные типы зрелых клеток.
Во время практических испытаний эти каркасы были трансплатнированы крысам с полностью удаленным участком спинного мозга. Клетки успешно дифференцировались в нейроны и удлиняли свои нервные волокна в обоих направлениях — ростральном (к голове) и каудальном (к хвосту) — формируя новые связи с существующими нервными цепями хозяина. Со временем новые нервные клетки плавно интегрировались в ткань спинного мозга хозяина, что привело к значительному восстановлению функций у крыс.
Несмотря на то, что данная работа находиться на начальной стадии, ученые уверены, что их разработка откроет новые возможности лечения для пациентов с травмами спинного мозга.
Немного рекламы
Спасибо, что остаётесь с нами. Вам нравятся наши статьи? Хотите видеть больше интересных материалов? Поддержите нас, оформив заказ или порекомендовав знакомым, облачные VPS для разработчиков от $4.99, уникальный аналог entry-level серверов, который был придуман нами для Вас: Вся правда о VPS (KVM) E5-2697 v3 (6 Cores) 10GB DDR4 480GB SSD 1Gbps от $19 или как правильно делить сервер? (доступны варианты с RAID1 и RAID10, до 24 ядер и до 40GB DDR4).
Dell R730xd в 2 раза дешевле в дата-центре Maincubes Tier IV в Амстердаме? Только у нас 2 х Intel TetraDeca-Core Xeon 2x E5-2697v3 2.6GHz 14C 64GB DDR4 4x960GB SSD 1Gbps 100 ТВ от $199 в Нидерландах! Dell R420 – 2x E5-2430 2.2Ghz 6C 128GB DDR3 2x960GB SSD 1Gbps 100TB – от $99! Читайте о том Как построить инфраструктуру корп. класса c применением серверов Dell R730xd Е5-2650 v4 стоимостью 9000 евро за копейки?
Автор: Dmytro_Kikot


