Я не математик, но люблю решать задачи. Я люблю трудные задачи, которые не знаешь, как решать, а если и знаешь, трудно написать код верно.
Наконец, все работает. Остаются черновики, которые выбросить жалко. Выброшу лишнее с черновика и оставлю конспект, который и через годы напомнит решение.
Говорят “У человека феноменальная память – он помнит все”. Он записывает. Не помните, что делали три дня назад? Ведите дневник, а не покупайте “таблетки для памяти”.
Задача
Дан массив положительных целых чисел. Сделать так, чтобы каждые два соседних числа оказались взаимно просты. Заменить два соседних числа a и b на наименьшее общее кратное lcm(a, b), когда a и b– взаимно не просты.
Два числа a и b взаимно просты, когда наибольший общий делитель чисел gcd(a, b) равен 1.
Наибольший общий делитель
b – делитель a, когда a делится на b. Пример: 6 делится на 6, 3, 2 и 1, поэтому 6, 3, 2 и 1 – делители 6.
c – общий делитель чисел a и b, когда a делится на c и b делится на c.
Примеры:
12 = 6 * 2 = 3 * 4 = 3 * 2 * 2
18 = 9 * 2 = 3 * 3 * 2
45 = 9 * 5 = 3 * 3 * 5
3 - общий делитель чисел 18, 45.
9 - общий и наибольший делитель чисел 18, 45.
3 - общий и наибольший делитель чисел 12, 18, 45.
Часто говорят “множители числа” вместо “делители”.
Поиск наибольшего общего делителя: разложение числа на множители
Разложить число a на множители значит подобрать делители числа a и записать
Число p – простое, когда p делится только на 1 и p.
Разложить число a на простые множители значит записать
где – простые числа, а степени
– положительные целые. При этом
– простые числа не повторяются.
Найдем наибольший общий делитель чисел a и b, когда разложим числа на простые множители.
Поиск наибольшего общего делителя: алгоритм Евклида
Большие числа раскладывать на множители утомительно. Алгоритм Евклида поможет найти наибольший общий делитель проще.
| a, когда b = 0
gcd(a, b) = |
| gcd(b, a mod b), когда b != 0
int gcd(int a, int b) {
return b ? gcd(b, a % b) : a;
}
Алгоритм Евклида работает за время O(log n), где n = min(a, b).
Наименьшее общее кратное
Наименьшее общее кратное чисел a и b – наименьшее целое число c, которое делится на a и делится на b. Обозначают lcm(a, b).
Решение задачи
Движемся по массиву слева направо, ищем два смежных числа, которые взаимно не просты – 1 < gcd(c, d).
Пусть в массиве [a, b, c, d, e, f] взаимно просты a, b и взаимно просты b, c, а c, d – нет. Заменим числа c и d на c1 = lcm(c, d). Теперь придется снова проверить взаимную простоту c1 и b. Продолжим движение вправо, но запомним, что должны сходить влево. Заменяем числа nums[i], nums[i + 1], пока они взаимно не просты.

Теперь сходим влево – заменяем числа nums[i - 1], nums[i], пока они взаимно не просты.
Порядок замен не важен – это можно доказать.
Теперь проверим числа nums[i], nums[i + 1] снова, если заменили nums[i - 1], nums[i] хотя бы раз. Повторяем замены вправо и влево, чтобы nums[i] оказался взаимно прост с обоими соседями – слева nums[i - 1] и справа nums[i + 1].
Затем переходим к следующему числу i = i + 1 и снова объединяем с непростыми соседями. Продолжаем, пока не дойдем до конца массива.
Код на C++
Напишем и проверим код на leetcode.com.
Задача предлагает массив vector<int> nums, но мы хотим удалять числа посреди массива, а vector справляется с этим плохо, потому что хранит числа в памяти непрерывно. Вот так работает метод vector::erase():
-
Способ 1 – запросить новый блок памяти, копировать элементы, кроме удаленного:

-
Способ 2 – сдвинуть элементы после удаленного влево на один:

Превратим массив в двусвязный список – он удаляет элементы из середины быстрее.

using NumsList = list<int>;
using NumsVector = vector<int>;
NumsVector replaceNonCoprimes(NumsVector &vec) {
NumsList nums{vec.begin(), vec.end()};
// ...
}
Теперь шагаем по списку слева направо: берем следующее число и объединяем с “непростыми” соседями справа и слева. Функция mergeRight объединяет число с соседом справа, а mergeLeft – слева.
NumsVector replaceNonCoprimes(NumsVector &vec) {
// ...
auto iter = nums.begin();
while (nums.end() != iter) {
bool replaced = mergeRight(nums, iter);
if (replaced) {
do { replaced = mergeRight(nums, iter); }
while(replaced);
do { replaced = mergeLeft(nums, iter); }
while(replaced);
} else {
++iter;
}
}
//...
}
Затем копируем числа из списка в массив и возвращаем:
using NumsList = list<int>;
using NumsVector = vector<int>;
NumsVector replaceNonCoprimes(NumsVector &vec) {
// ...
vec = {nums.begin(), nums.end()};
return vec;
}
Отправляем на проверку – программа работает.
LeetCode говорит, что программа жрет больше времени и памяти, чем другие.
Простой, но медленный и прожорливый код
using NumsList = list<int>;
bool nonCoprimes(int a, int b) {
return 1 < std::gcd(a, b);
}
bool mergeRight(NumsList &nums, NumsList::iterator &iter) {
bool merged = false;
if (!nums.empty() && nums.end() != iter) {
auto right = next(iter);
if (nums.end() != right && nonCoprimes(*iter, *right)) {
*iter = std::lcm(*iter, *right);
nums.erase(right);
merged = true;
}
}
return merged;
}
bool mergeLeft(NumsList &nums, NumsList::iterator &iter) {
bool merged = false;
if (!nums.empty() && nums.end() != iter && nums.begin() != iter) {
auto left = prev(iter);
if (nonCoprimes(*left, *iter)) {
*iter = std::lcm(*left, *iter);
nums.erase(left);
merged = true;
}
}
return merged;
}
vector<int> replaceNonCoprimes(vector<int>& vec) {
NumsList nums{vec.begin(), vec.end()};
auto iter = nums.begin();
while (nums.end() != iter) {
bool replaced = mergeRight(nums, iter);
if (replaced) {
do { replaced = mergeRight(nums, iter); }
while(replaced);
do { replaced = mergeLeft(nums, iter); }
while(replaced);
} else {
++iter;
}
}
vec = {nums.begin(), nums.end()};
return vec;
}
Оптимизация
Интуиция подсказывает – программа расходует память, когда копирует числа из вектора в список. Научим программу работать с вектором.
Не удаляем элементы массива, но стираем – пишем 0. Так мы не используем метод vector::erase(), но теперь массив содержит нули между соседними числами.

Запомним части массива, которые разбиваем – пусть mergeLeft знает, где ближайший сосед слева. Так не придется ходить по массиву и искать соседние числа среди нулей.
Индекс right подскажет функции mergeRight, где ближайший сосед справа. Массив не содержит нулей правее right – туда программа еще не добралась.
Уберем нули из массива, прежде чем отдать массив на проверку. Два способа:
-
Копируем числа в новый массив, кроме нулей
NumsVector result;
for (const auto &n: nums) {
if (0 < n) {
result.push_back(n);
}
}
Пусть программа знает, сколько чисел стерла, тогда знает, сколько памяти нужно:
NumsVector result{nums.size() - merged_count};
int w = 0;
for (const auto &n: nums) {
if (0 < n) {
result[w++] = n;
}
}
-
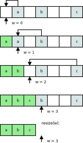
Сожмем исходный массив так, что нули окажутся в хвосте, а хвост отстрижем
int w = 0;
for (int r = 0; r < nums.size(); ++r) {
if (0 < nums[r]) {
nums[w++] = nums[r];
}
}
nums.resize(w);
Экономим еще немного памяти, если используем vector вместо stack:
using SlicesStack = vector<int>;
Скромный и неприхотливый код
using NumsVector = vector<int>;
using SlicesStack = vector<int>;
NumsVector replaceNonCoprimes(NumsVector &nums) {
int merged_count = 0;
int i = 0;
SlicesStack slices;
int right = i + 1;
while (i < nums.size() && right < nums.size()) {
bool merged = mergeRight(nums, i, right, merged_count);
if (merged) {
mergeLeft(nums, i, slices, merged_count);
} else {
if (1 < right - i) {
slices.push_back(i);
}
i = right;
right = i + 1;
}
}
if (0 < merged_count) {
int w = 0;
for (int r = 0; r < nums.size(); ++r) {
if (0 < nums[r]) {
nums[w++] = nums[r];
}
}
nums.resize(nums.size() - merged_count);
}
return nums;
}
bool coprimes(int a, int b) {
return 1 == std::gcd(a, b);
}
bool mergeRight(NumsVector &nums, int i, int &right, int &merged_count) {
bool merged = false;
while (right < nums.size() && !coprimes(nums[i], nums[right])) {
nums[i] = std::lcm(nums[i], nums[right]);
nums[right] = 0;
++right;
merged = true;
++merged_count;
}
return merged;
}
void mergeLeft(NumsVector &nums, int i, SlicesStack &slices, int &merged_count) {
int p = i - 1;
while (0 <= p) {
if (0 == nums[p]) {
if (slices.empty()) { return; }
p = slices.back();
}
if (!coprimes(nums[p], nums[i])) {
if (i - 1 == p) {
slices.push_back(p);
}
nums[i] = std::lcm(nums[p], nums[i]);
nums[p] = 0;
++merged_count;
p = --slices.back();
if (p < 0 || 0 <= p && 0 == nums[p]) {
slices.pop_back();
p = !slices.empty() ? slices.back() : -1;
}
} else { break; }
}
}
Пишите в комментариях, как бы вы еще сэкономили память или ускорили код, или предлагайте другие решения.
Автор: sa2304


