Привет, я Маша. Я помогаю компаниям внедрить базу знаний. Чтобы система приносила пользу, я погружаюсь в процессы каждой команды — от разработчиков до службы поддержки. За время работы я заметила — проблемы у всех компаний похожие:

В этой статье я расскажу, как база знаний помогает компаниям перестать терять деньги на бесконечное обучение новичков, путаться в старых инструкциях и срывать сроки проектов. Поделюсь реальными сценариями использования, цифрами и объясню, как организовать работу с базой знаний внутри компании. В конце расскажу про функции 6 баз знаний, чтобы вы могли выбрать подходящую для своих задач.
Что такое система управления знаниями и кому она нужна?
Система управления знаниями — это цифровая библиотека компании, в которой собраны документы, видео и текстовые инструкции, регламенты и опыт сотрудников. Она помогает быстро находить рабочую информацию, редактировать её и делиться ей с другими пользователями.
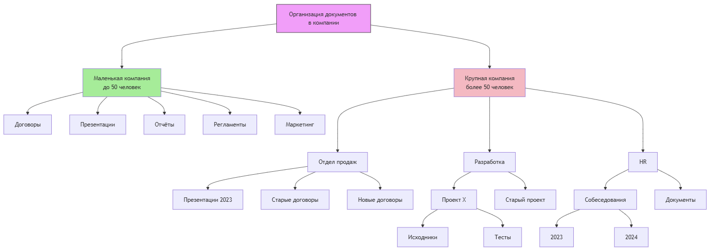
Пока компания маленькая, она хранит информацию в Google Диске. Но когда штат вырастает до 50+ человек, даже платной версии становится мало:
-
На диске хранятся тысячи файлов.
-
Каждый отдел создаёт свою структуру хранения.
-
Найти информацию тяжело даже с поиском — одна опечатка в запросе, и документ не обнаружен.
В итоге сотрудники тратят время на поиск информации, а не на решение задач. А так как никто не контролирует актуальность информации в документах, сотрудники повторяют ошибки из проекта в проект.
С новичками особая проблема. Они не могут быстро разобраться в чужой системе хранения документов. Поэтому либо увольняются, либо часто отвлекают опытных коллег. Эти коллеги отвлекаются от своих задач. В итоге компания тратит много денег на найм и обучение, а прибыльные проекты стоят.
Поэтому компании переходят на системы управления знаниями. Спрос на такие решения особенно высок в крупном бизнесе, где больше документов, сотрудников, а информация часто обновляется. Таким организациям простых инструментов уже недостаточно.
Ниже я поделюсь реальными сценариями использования, цифрами и объясню, как организовать работу с базой знаний внутри компании.
Как выбрать базу знаний
По моему опыту, компании выбирают один из двух вариантов:
1. Разработка собственной базы знаний.
К этому варианту обычно приходят российские банки, госкомпании и организации, работающие с государством. Они хранят там конфиденциальные данные и связывают её с внутренними системами: клиентскими базами, финансовой отчётностью, системами безопасности.
2. Готовые решения.
Компании, которые хотят начать работать сразу и не тратить время на разработку, покупают готовые решения. Это рациональный подход: вендоры годами развивают продукты, дорабатывают функционал и решают сложные кейсы с клиентами. Такой опыт невозможно быстро воспроизвести внутри компании.
Кто ищет базу знаний и для каких задач
Компании ищут базу знаний под конкретную задачу. В основном этим занимаются представители IT-команд и проектов, руководители производственных блоков, клиентского сервиса, маркетинговых, юридических, финансовых и других подразделений, HR-директора.
HR
HR обращаются за базой знаний при высокой текучке или массовом найме.
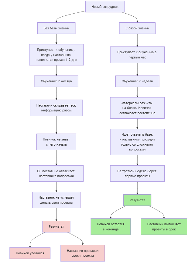
В такой ситуации метод прямого наставничества — дорогой по времени и деньгам. Опытный специалист два месяца объясняет базовые вещи. При этом его собственных задач меньше не становится. В итоге из-за нехватки времени он просто скидывает новичку всю информацию разом. Стажёр не справляется с таким объёмом и уходит. А компания снова тратит деньги и время на поиск и обучение людей.
С единой базой знаний HR могут:
-
Быстро обучать новых сотрудников.
-
Снижать нагрузку на наставников.
-
Давать всем одинаковую базу знаний.
-
Помогать сотрудникам быстро находить информацию.
-
Организовать работу удалённых команд.
Как помогает база знаний
В базе знаний HR создаёт онбординг-пространство с информацией о компании, должностными инструкциями, видеоуроками о продуктах. Новичок сам изучает эти материалы. К наставнику приходит только с конкретными вопросами.
После каждого блока новичок проходит тест, чтобы проверить усвоение материала. Так HR точно понимает, как сотрудник прошёл обучение, а наставник знает, какие рабочие задачи можно ему поручить.
В итоге учебные курсы длятся 2—3 недели вместо 2 месяцев. Компания экономит деньги на зарплате наставника и быстрее получает нового работающего сотрудника.
Руководители клиентского сервиса
Их команда обычно помогает клиентам решать проблемы, отвечает на вопросы по телефону, почте или в чате.
Как правило, руководители клиентского сервиса хотят решить три задачи:
-
Уменьшить количество ошибок в консультациях.
-
Ускорить обработку обращений клиентов.
-
Быстро доносить изменения о работе продукта до всех операторов.
Как помогает база знаний
В базе знаний руководитель клиентского сервиса объединяет всю необходимую информацию. Это помогает команде поддерживать высокое качество сервиса во всех каналах, не теряться в тысячах статей и инструкций и оперативно отвечать на запросы клиентов. Новички с помощью базы знаний легко погружаются в проект и быстро показывают первые результаты.
Так, например, компания «Совкомбанк» внедрила систему управления знаниями Minerva Knowledge на 5 тыс. сотрудников контакт-центра, а потом расширила её на всю группу — более 20 тыс. человек.
Это помогло сэкономить десятки миллионов минут в год: время обработки звонков (AHT) снизилось на 10%, общее время удержания вызова в паузе (Hold Time) сократилось с 11 до 8 часов на одного оператора в месяц, а количество нерешённых заявок уменьшилось на 43%.
Кроме того, операторы стали лучше разбираться в контенте и втрое реже обращаться за помощью к ведущим специалистам. А новички начали доходить до уровня опытных специалистов за один-два месяца вместо трёх.
Руководители проектов и тимлиды
Часто на небольших проектах один человек совмещает роль тимлида и руководителя проекта, поэтому дальше я буду писать о руководителе проекта, но подразумевая и тимлидов.
Руководитель проектов, как и HR, отвечают за знания в компании, но с другим фокусом. Если в фокусе у HR — базовая информация для всех сотрудников, то у руководителей проектов — сроки, процессы, требования по проектам и технические знания своих команд. Они с помощью единой базы знаний могут:
-
Быстро вводить сотрудников в проект.
-
Делиться проверенными решениями между командами компании.
-
Сохранить и передать технические особенности проектов.
-
Ввести стандарты, например, единые правила разработки для всех.
Как помогает база знаний
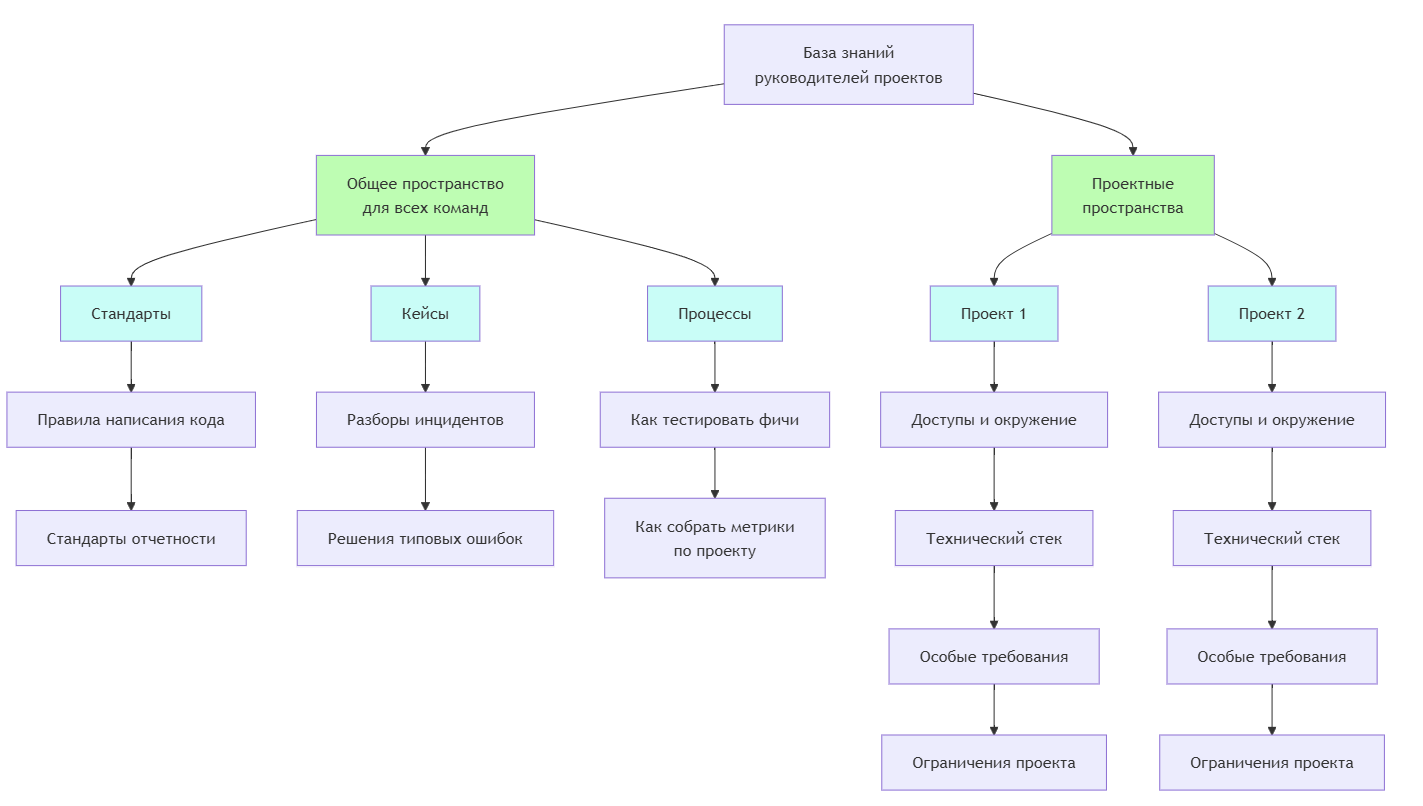
Вот один из сценариев, как руководители используют базу знаний. Они создают в ней два пространства:
-
Общее для всех команд — с кейсами решений сложных задач, стандартами и описаниями процессов.
-
Отдельное для каждого проекта — с информацией о доступах, инструментах, ограничениях.
Это экономит деньги компании и ускоряет производство. Потому что сотрудники не тратят время на поиск решений — они берут готовые. Особенно это важно для компаний, где несколько команд решают похожие задачи.
Показательный пример из Xerox: там инженеры из разных стран делятся в базе знаний техническими решениями. Однажды в бразильском офисе сломался цветной принтер стоимостью $40 000 (3, 9 млн рублей). Инженер не мог найти причину поломки, и компания готовилась купить новый. Но в базе знаний он обнаружил решение канадского коллеги — заменить деталь за 90 центов (80 рублей). Вообще, Xerox подсчитали, что с тех пор, как они внедрили базу знаний, им удалось избежать около 300 000 ненужных решений.
А еще, ведение базы знаний защищает проект от потерь, даже когда уходит опытный сотрудник.
В IBM столкнулись с этой проблемой, когда 40% опытных разработчиков собирались уйти на пенсию. Компания создала базу знаний с документацией и видеоинтервью с экспертами. После ухода ключевых инженеров из проекта Watson новые сотрудники быстро освоились и продолжили работу в прежнем темпе. Время адаптации сократилось на 60%, а компания сэкономила $25 миллионов за два года.
Какие системы управления знаниями использовать?
-
Minerva Knowledge
Это система управления знаниями полного цикла для быстрого решения инцидентов и повышения качества релизов. С её помощью команды организуют совместную работу. А ещё — на неё переезжают из Confluence.
Продукт развивает компания Minervasoft. Её решения входят в реестр отечественного ПО, ими пользуются более 100 тысяч человек из ведущих российских компаний: таких как «Совкомбанк», «Мосэнергосбыт», «Систэм Электрик», «ЭР-Телеком», «Ингосстрах» и других организаций.
Компания предлагает два продукта под задачи:
-
Minerva Knowledge для управления корпоративными знаниями.
-
Minerva Learn для обучения сотрудников.
Minerva Knowledge помогает объединить опыт всей команды. На платформе можно создавать статьи, шаблоны, интерактивные сценарии, загружать любые файлы и встраивать данные из других систем. А потом находить всё это с помощью умного поиска.
Аналитика помогает понять, какие статьи необходимо обновить или удалить. Например, если их не читают или поиск занимает много времени.
Для быстрого обучения сотрудников можно использовать Minerva Learn: собирать курсы из материалов, опубликованных в базе знаний, назначать проверочные тесты и видеть успеваемость в отчётах.
Для быстрого решения запросов можно использовать Minerva Copilot. Это ассистент для сотрудников с генеративным ИИ — пишешь вопрос и получаешь ответ на основе материалов из базы знаний.
Если вам неважно, будет ли это российская разработка, то вот список зарубежных систем с разбором функционала:
-
Confluence
-
Notion
-
SharePoint
-
Obsidian
-
GetGuru
Кто заполняет базу знаний
Заполнять базу знаний можно двумя способами: с помощью внешней команды или силами компании. Обычно команды используют аутсорс на старте, пока сотрудники осваиваются с базой знаний. Внешний подрядчик настраивает структуру, помогает с созданием статей, обучает команду и вместе с ней создаёт концепцию управления знаниями.
Дальше компания может вести базу знаний самостоятельно. Например, по трём сценариям:

1. Каждый сотрудник сам заполняет базу знаний.
Так сделали в Xerox. Двое администраторов следят за структурой и правилами, а инженеры пишут статьи и обновляют техническую информацию.
Сначала инженеры сопротивлялись — не хотели тратить время на статьи в загруженный рабочий день. Тогда Xerox разрешил подписывать статьи именем автора. Инженеры начали гордиться публикациями и получать признание коллег.
2. Базу знаний заполняет отдельная команда.
Обычно в компании этим занимается отдельная команда контент-менеджеров. Специалисты пишут им в чат об изменениях в работе: новые способы решения задач, обновления в инструкциях или процессах, частые вопросы от клиентов и ответы на них. Администраторы оформляют эту информацию в понятные статьи и добавляют в нужный раздел базы знаний.
Так работает McKinsey & Company. Это крупная американская консалтинговая компания, которая помогает бизнесу решать сложные задачи. Там консультанты записывают свои решения после каждого проекта: какие проблемы были у клиента, как их решили и какой получили результат. Администраторы базы знаний собирают эти записи и создают подробные кейсы для коллег.
3. Информация автоматически попадает в базу знаний.
Так работает Amazon на своих складах. Искусственный интеллект собирает всю информацию о товаре и его пути через:
-
датчики, которые следят за товарами;
-
действия сотрудников и клиентские обращения;
-
показатели работы оборудования.
На основе этих данных база знаний автоматически создаёт инструкции. Например, если часто возникает проблема с упаковкой — добавляет решение. Или если товар заканчивается — обновляет правила доставки.
Чтобы ничего не сломалось, за процессом следят 2—3 администратора.
Этот способ снижает ошибки, но подходит только для процессов, которые можно измерить и посчитать.
Больше статей про управление знаниями и спорные вопросы в найме, менеджменте и планировании — в блоге компании Minervasoft.
Автор: manager_01


