Окситоцин известен как гормон любви. Он помогает нам сближаться и формировать романтические привязанности. Но его роль, как оказалось, шире. Исследование на степных полёвках показало, что этот гормон также важен и для дружбы. Когда у животных нет рецепторов к окситоцину, тогда они медлят с установлением связей, перестают различать друзей и случайных знакомых. На уровне мозга это сопровождается более слабым выбросом окситоцина и изменениями в системе вознаграждения, поддерживающей положительные эмоции от общения.
Исследование было проведено командой из UC Berkeley и UCSF под руководством Деяна М. Блека (Black et al., 2025) и опубликовано на bioRxiv.
Что именно обнаружили учёные и какое отношение это имеет к нам — читайте в этой статье.
Окситоцин давно привлекает внимание нейробиологов. Этот нейропептид участвует в самых разных социальных процессах: от распознавания знакомых лиц и эмпатии до формирования доверия и ощущения вознаграждения от общения. Его называют универсальным усилителем социального сигнала. Он помогает мозгу выделять значимые социальные стимулы и быстрее формировать привязанности.
Для изучения таких механизмов степные полёвки оказались идеальными моделями. В отличие от большинства лабораторных грызунов, они образуют не только устойчивые пары с партнёрами, но и выборочные дружеские связи с другими особями. Это делает их уникальными для исследований, где важно различать романтические и платонические отношения.
Понимание того, как именно работает система окситоцина, важно и для медицины. Нарушения социальной избирательности и снижение ценности близких связей характерны для некоторых состояний, как например: аутизма, депрессии, тревожности. Поэтому эксперименты на полёвках помогают нам приблизиться к ответу на вопрос: какие молекулярные механизмы лежат в основе способности человека различать «своих» и «чужих».
Как ставили эксперимент
Исследователи решили проверить, насколько рецепторы окситоцина действительно нужны для построения дружеских связей. Для этого они использовали степных полёвок с полностью «выключенным» геном рецептора окситоцина. Дальше наблюдали за их поведением в разных условиях и сравнивали с обычными животными.
Сначала проверяли, кого полёвки выберут — знакомого партнёра или незнакомца. Такой тест позволил понять, насколько быстро формируется привязанность и есть ли у животных избирательность. Затем их помещали в большую «мини-экосистему» с множеством отсеков с антеннами и RFID-метками, чтобы автоматически отслеживать, с кем они проводят время. Это дало возможность увидеть, сохраняют ли они связь с прежним партнёром или начинают вести себя более хаотично в группе.
Отдельно оценивали социальную мотивацию: полёвка могла нажимать на рычаг, чтобы получать доступ к партнёру или к другому стимулу. Количество нажатий показывало, насколько для неё важно именно общение.
И, наконец, учёные заглянули в их мозг. С помощью новых нанодатчиков NanOx, которые светятся при контакте с молекулами окситоцина, они измеряли, как именно и в каких зонах мозга происходит выброс этого вещества. Это позволило связать поведенческие изменения с конкретными нейрохимическими процессами.
Что выяснилось
Рис. 1. У самок Oxtr1-/- снижена агрессия и задержано формирование привязанности к партнёру.
У геномодифицированных полёвок, лишённых рецепторов окситоцина, социальное поведение оказалось заметно искажённым.
Прежде всего, у них замедлялось формирование дружеской связи. Если у обычных животных уже через сутки совместного проживания появлялось устойчивое предпочтение к новому партнёру, то у полёвок без рецепторов этого не происходило. Только спустя неделю они начинали проявлять избирательность. Это говорит о нарушении раннего этапа «узнавания своего».
В условиях группового проживания такие животные быстро теряли избирательность. Уже в первые часы они переставали проводить больше времени со старыми партнёрами и вели себя так, будто все вокруг равнозначны. Со временем различия с обычными полёвками сглаживались, но именно начальный этап, когда важно удержать связь, оказался критически зависим от работы рецепторов окситоцина.
В тестах на мотивацию различия проявились ещё ярче. Обычные полёвки активно нажимали на рычаг, чтобы получить доступ к другу, а геномодифицированные — нет. Более того, иногда они проявляли больший интерес к предмету, чем к знакомому партнёру. При этом мотивация к «супружескому» партнёру сохранялась, что подчёркивает: именно дружеские связи особенно уязвимы при отсутствии рецепторов.
На уровне мозга у генетически модифицированных животных наблюдалось снижение выброса окситоцина в области мозга «прилежащее ядро». Количество активных зон, где происходила секреция, оказалось меньше, и каждая из них выделяла меньше вещества. Дополнительно у таких животных замедлялось очищение дофамина, что указывает на нарушения в работе системы вознаграждения.
Всё это вместе показывает, без рецепторов окситоцина дружба становится менее избирательной, менее устойчивой и приносит меньше удовольствия.
Почему это важно для понимания человека
Это исследование показывает, что окситоцин нельзя сводить только к «гормону любви». Его рецепторы оказываются важны для того, чтобы мозг различал значимые социальные связи и случайные контакты.
Для человека это открывает важную перспективу. Мы знаем, что близкие связи (дружба, доверие, командная работа) напрямую связаны с психическим здоровьем и устойчивостью к стрессу. Потеря избирательности, когда все контакты кажутся одинаково «плоскими», характерна для многих состояний: от депрессии и социальной тревожности до расстройств аутистического спектра. В этом смысле результаты на полёвках дают модель, которая помогает понять, какие именно молекулярные механизмы могут лежать в основе таких нарушений.
Исследование показывает, что романтические и дружеские связи опираются на разные уровни устойчивости. У полёвок без рецепторов мотивация к «супружескому» партнёру сохранялась, а вот дружеские отношения разрушались первыми. Это может объяснить, почему у людей при некоторых расстройствах именно дружба и командные связи страдают раньше всего, хотя романтическая или семейная привязанность может сохраняться.
Окситоциновые рецепторы — это про социальную навигацию в целом. Они помогают мозгу выделять тех, кто для нас действительно важен, и поддерживать ощущение вознаграждения от близких отношений. Потеря этой избирательности делает социальный мир размытым и менее значимым.
Технологическая часть: как «увидеть» окситоцин в мозге
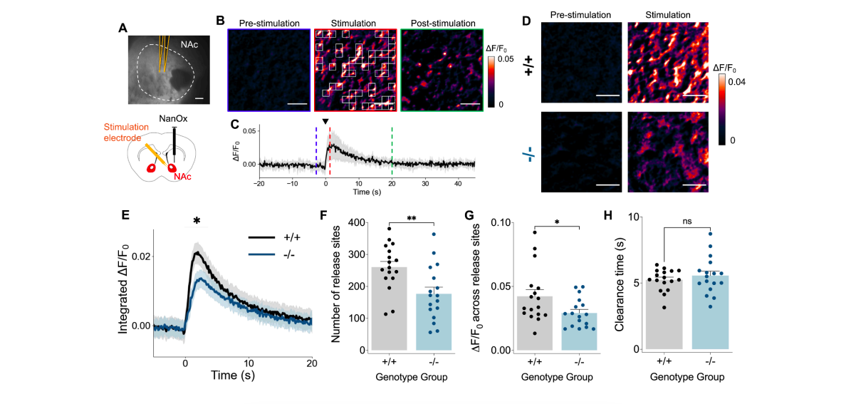
Рис. 2. Флуоресцентная визуализация с использованием NanOx выявляет сниженное окситоциновое сигналирование в прилежащем ядре у полёвок Oxtr1-/-.
Одна из самых сильных сторон исследования — это то, что учёные смогли напрямую измерить выброс окситоцина в мозге. Для этого они использовали наносенсоры NanOx, специально разработанные для регистрации именно этого нейропептида.
Принцип работы
В основе работы сенсора — одностенные углеродные нанотрубки (SWCNT), которые стабильно светятся в ближнем инфракрасном диапазоне. На поверхность нанотрубки «наматывается» определённая последовательность одноцепочечной ДНК. Эта ДНК меняет электронные свойства нанотрубки так, что при контакте с молекулой окситоцина изменяется интенсивность её свечения.
Подготовка к эксперименту
Из мозга полёвок делали острые срезы, которые помещали в искусственную спинномозговую жидкость. Срезы обрабатывали раствором с наносенсорами, и те встраивались во внеклеточное пространство. Затем в область мозга «прилежащее ядро» устанавливали микроэлектроды и вызывали электрической стимуляцией выброс нейромедиаторов. Чтобы исключить «шум» от дофамина, в раствор добавляли агонист D2-рецепторов (квинпирол), который подавляет дофаминовый выброс.
Регистрация сигнала
Флуоресценцию фиксировали на специально собранном ближнеинфракрасном микроскопе: возбуждение лазером 785 нм, регистрация на InGaAs‑матрицу. Съёмка велась с частотой 8 кадров в секунду. Изображение делили на сетку 6,8 × 6,8 мкм, и каждая ячейка анализировалась отдельно. Если в момент стимуляции сигнал превышал базовый уровень на три стандартных отклонения, то участок считался активным сайтом выброса окситоцина.
Что измеряли
Учёные оценивали несколько параметров:
-
общий интегральный сигнал по всему полю зрения (ΔF/F₀);
-
количество активных сайтов выброса;
-
амплитуду сигнала в каждом сайте;
-
скорость очистки — то, как быстро уровень окситоцина возвращается к базовому.
Результаты
У полёвок без рецепторов окситоцина:
-
интегральный сигнал был ниже,
-
активных сайтов оказалось меньше,
-
каждый сайт выделял меньше окситоцина,
-
скорость очистки не отличалась от нормы.
Дополнительно с помощью аналогичных сенсоров (nIRCat) проверили дофамин. У животных без рецепторов окситоцина дофамин очищался медленнее, а плотность сайтов выброса была ниже.
Значение метода
NanOx позволил показать, что при отсутствии рецепторов снижается не только чувствительность к окситоцину, но и сам его выброс. То есть система не компенсирует потерю рецепторов усилением секреции, а наоборот, сигнал ослабевает на всех уровнях. Это объясняет, почему социальные связи становятся менее избирательными и менее вознаграждаемыми.
Заключение
Окситоциновые рецепторы — это не только про романтическую любовь. Они работают как своего рода «нейрохимический навигатор», который помогает мозгу выделять значимые социальные связи и поддерживать их ценность. Потеря этой избирательности превращает социальный мир в размытый фон, где дружба и доверие перестают быть опорой. Для человека это означает, что устойчивые социальные отношения — не просто приятное дополнение, а фундаментальная часть работы мозга, напрямую связанная с психическим здоровьем и благополучием.
Самое время сделать звонок другу ;)
Автор: naslou1


