В 2016 году Минфин заявил, что потребность в бухгалтерах в ближайшие годы будет стремиться к нулю. Однако через два года прогноз скорректировали: оказалось, что без бухгалтеров невозможно обойтись. Вместе с тем автоматизация отдельных сфер их деятельности может быть оправданной и весьма эффективной.
Всем привет! Меня зовут Мирза, я руководитель проектов ROBIN компании SL Soft. Сегодня расскажу про интеллектуальную автоматизацию и поделюсь своим опытом внедрения платформы ROBIN для трансформации бухгалтерских процессов на примере одного проекта, реализованного для крупного продуктового ритейлера.

Кратко о роботах и интеллектуальной автоматизации
Интеллектуальная автоматизация — это концепция, предполагающая использование технологий искусственного интеллекта в симбиозе с программными роботами и OCR для автоматизации бизнес‑процессов в компании.
Программный робот — это программное обеспечение, которое может выполнять повторяющиеся рутинные операции вместо человека. К примеру, можно настроить программного робота, который будет подключаться к приложению 1С, формировать справку 2-НДФЛ и отправлять по почте сотруднику — шаг за шагом, как это сделал бы бухгалтер. Важно, что робот работает с пользовательским интерфейсом приложений — это основное отличие от классических методов автоматизации. Подробнее об основах роботизированной автоматизации можно прочитать в этой статье.
Интеллектуальная автоматизация имеет несколько ключевых преимуществ перед классической:
-
Высокая скорость разработки, внедрения и внесения изменения благодаря Low‑code/No‑code конструкторам. Для использования данного инструментария не нужен программист. Это, конечно, не означает, что любой бизнес‑пользователь сможет сам автоматизировать свой процесс — обычно внедрением программных роботов занимаются бизнес‑аналитики. Надо пройти обучение, но оно существенно меньше по объему, чем изучение языка программирования.
-
Избежание доработок информационных систем. Зачастую классическая автоматизация спотыкается о необходимость выстраивания сквозных процессов. А чем больше информационных систем задействовано в процессе, тем это сложнее. У каждой ИС свой владелец (со своими задачами и интересами), свой подрядчик на поддержке, свой контракт — договориться об автоматизации бывает очень не просто. В случае с интеллектуальной автоматизацией задачу взаимодействия с ИС берут на себя программные роботы, используя существующие графические интерфейсы. И даже там, где доработки невозможны (legaсу‑системы, внешние и государственные ресурсы) и автоматизация казалась мечтой, программные роботы отлично справляются.
-
Когнитивные функции с использованием ИИ и OCR. Автоматизация, дополненная искусственным интеллектом, охватывает процессы, где классические подходы или RPA (Robotic Process Automation) были малоэффективны или невозможны. Особенно это актуально для бухгалтерских операций, характеризующихся сложной, разветвленной логикой. При отсутствии четко регламентированных инструкций бухгалтеры часто принимают решения, опираясь на свой опыт и интуицию. Например, программный робот с ИИ может автоматически отсканировать документ, распознать ключевые данные и на их основе, вместо сотрудника принять решение — подписать документ, отправить его на доработку или запросить уточнения.
Разбор кейса: интеллектуальная автоматизация сверки взаиморасчетов
Рассмотрим применение интеллектуальной автоматизации в бухгалтерии на примере одного из наших проектов для крупного продуктового ритейлера.
Я думаю, практически всем известен процесс сверки взаиморасчетов, выполняемый любой организацией. Основная цель этого процесса — найти и зафиксировать расхождения (если таковые имеются) по всем расчетам между сторонами сверки.
Самое простое, что может выполнить программный робот в этом процессе, — это сопоставить два акта сверки формата Excel, полученные от сотрудника (из сетевой папки, по электронной почте) или из системы, и сформировать протокол расхождений. Однако интеллектуальная автоматизация позволяет сделать гораздо больше.
В рамках проекта был автоматизирован весь бизнес‑процесс сверки взаиморасчетов с десятками тысяч контрагентов ритейлера — от создания графика сверки контрагентов до занесения результатов в нормативно‑справочную систему. При выполнении данной задачи был задействован комплекс технологий:
-
RPA — для выполнения рутинных операций,
-
OCR — для извлечения данных со сканов документов,
-
ML — для классификации сообщений,
-
NER — для извлечения именных сущностей из сообщений.
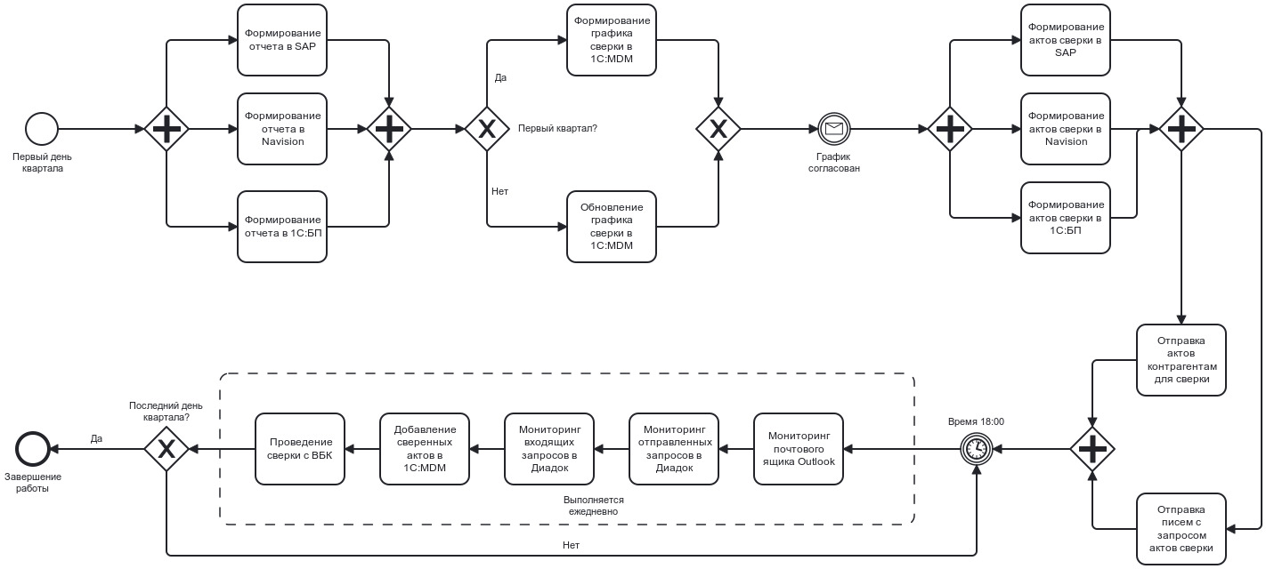
Сам бизнес‑процесс, перенесенный в платформу, крупными мазками представлен на схеме:

В частности, роботы вместо сотрудников распределяют сверку контрагентов по кварталам, основываясь на финансовых оборотах и количестве контрагентов. Для этого используется сложная система расчетов. Помимо этого, роботы формируют акты сверки, которые затем отправляются контрагентам через три системы заказчика: SAP, Navision ERP и 1С:Бухгалтерия предприятия.
Для понимания сложности и масштабности задачи: ранее, чтобы сформировать готовый график сверки, отдел бухгалтерии должен был выгрузить несколько отчетов по разным сценариям из каждой системы, свести их в один файл и вручную распределить, в каком квартале необходимо сверять каждого контрагента. Этот процесс повторялся ежеквартально. Кроме того, вручную формировались акты сверки для каждого контрагента — около 15 тысяч актов в квартал. Теперь эти действия полностью автоматизированы. Роботы обновляют график сверки ежеквартально, а также формируют и рассылают акты сверки для всех контрагентов.
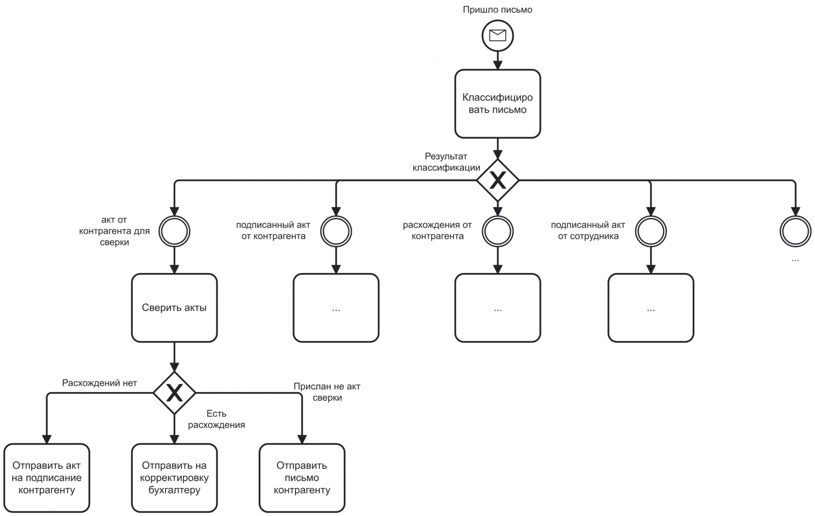
Также была автоматизирована работа с обратной связью от контрагентов. Когда поступает письмо по электронной почте, платформа с помощью модуля ROBIN AI его классифицирует, с использованием NER извлекает из сообщений и документов необходимые атрибуты, а затем принимает соответствующие решения. (Я был удивлен, что большая часть электронного документооборота между компаниями до сих проходит через электронную почту). Для этого в программном роботе настроены сценарии реагирования на разные классы сообщений.

Рассмотрим подробнее первую (левую) ветку сценария: если на почту поступил акт сверки от контрагента, то срабатывает соответствующий сценарий. Робот распознает данные с поступившего акта, определяет, какой контрагент его прислал, затем сверяет со своим актом, который ранее был сформирован по данному контрагенту в ERP‑системе. В случае выявления расхождений оповещает ответственных сотрудников и запускает процесс корректировки, результаты сверки кладет в систему учета выполненных сверок, в качестве которой выступает 1С:MDM, где заведены карточки всех контрагентов. Если контрагент по ошибке прислал не акт сверки, а какой‑то другой документ (такое случается довольно часто, человеческий фактор все‑таки:) ), то робот в ответном письме сообщает об ошибке и снова запрашивает акт.
Дополнительно было настроено распознавание информации со сканов актов сверки с помощью модуля OCR, что позволяет эффективно работать с различными форматами документов, которые присылают контрагенты: Excel, PDF (в том числе, без выделенного текстового слоя), изображения и другие. Это особенно важно, поскольку контрагенты используют собственные форматы документов, зачастую с уникальной структурой. Например, один контрагент может прислать акт сверки в виде скана с принтера, а другой — в виде таблицы Excel со сложной версткой.
Без внимания со стороны человека все равно не обойтись. Бухгалтеры могут выборочно контролировать процесс сверки и отслеживать его стадии по каждому контрагенту с помощью графика сверки, который автоматически обновляется программным роботом в системе 1С:MDM. Выбор пал именно на эту систему, так как в ней содержится вся справочная информация по контрагентам, и, в отличие от Excel, с созданной таблицей графика сверки могут работать параллельно сразу несколько бухгалтеров.
По результаты выполнения проекта хочется отметить несколько результатов:
-
Платформа интеллектуальной автоматизации связала в единый процесс сверки по всем компаниям холдинга, а их около 60, в том числе, сверку с зарубежными контрагентами (с ведомостями банковского контроля). Работа ведется в трех системах: SAP, Navision и 1С.
-
Теперь сотрудникам не нужно думать о том, как и где выгружать акты сверки и вести график сверки — все выполняется автоматически и значительно быстрее, чем вручную.
-
Процесс автоматизирован без единой доработки информационных систем заказчика, а значит, и без длительного согласования бюджетов и приоритетов развития этих ИС.
-
Платформа ROBIN встроилась в текущий процесс быстро, от старта проекта до внедрения решения в промышленную эксплуатацию прошло 3 месяца. Дополнительного обучения сотрудников (пользователей) не потребовалось, так как работа ведется в привычных для сотрудников системах, а результаты выполненных процессов они получают через форму «График сверки» в 1С:MDM и почтовый ящик.
Стоит отметить, что описанный выше процесс и логика его выполнения не имеют жесткой структуры, что делает их гибкими для изменений. Настройка осуществляется в графическом конструкторе, который позволяет легко модифицировать процесс: добавлять новые шаги, дорабатывать существующие и адаптировать процесс под изменяющиеся потребности компании. Администрирование осуществляется через отдельный модуль — оркестратор. Подробнее о компонентах платформы ROBIN можно прочитать в документации: https://wiki.rpa‑robin.ru/x/g4DYEw.
Где еще применить интеллектуальную автоматизацию
В бухгалтерии платформу ROBIN можно внедрить и для других задач:
-
распознавание первичной документации из ЭДО и занесение информации в бухгалтерскую систему,
-
автоматическое формирование отчетов, выписок, справок любой сложности с последующей отправкой ответственным сотрудникам,
-
учет и начисление амортизации на основные средства,
И это лишь небольшая часть возможных сценариев. Полный перечень процессов перечислять нет смысла, поскольку задачи и потребности бизнес‑заказчиков сильно отличаются в зависимости от компании.
Важно, что решение не ограничено отраслевой спецификой и может быть применимо в самых разных ситуациях. Программный робот, оснащенный искусственным интеллектом, способен выполнять задачи за компьютером, заменяя как ручной труд в процессах, где требуется как следование четким правилам, так и более сложный подход, связанный с анализом данных или принятием решений на основе заданных алгоритмов.
На примере проекта в крупной розничной компании я показал, что платформа интеллектуальной автоматизации способна выполнять сложные задачи в зоопарке систем и с использованием нескольких дополняющих друг друга технологий искусственного интеллекта. ИИ открывает новые горизонты для автоматизации не только бухгалтерских процессов, но и других задач, превращая программных роботов в интеллектуальные решения, способные адаптироваться к сложным и неоднозначным задачам.
Спасибо всем, кто дочитал. Буду рад ответить на ваши вопросы.
Автор: MirzaA


