Принято считать, что работа аналитика — это сухие цифры, SQL-запросы и работа с графиками. Безусловно, hard skills наш фундамент, но на деле львиная доля времени аналитика уходит на другое. Это множественная коммуникация с заказчиками, упаковка пожеланий в строгие требования и последующий (а часто и параллельный) перевод этих смыслов на язык, понятный разработке. Чтобы эта цепочка не распалась, одних hard skills мало, здесь в целом нужен определенный склад ума.
Так вот, чтобы понять, «мое аналитика или не мое», нужно заглянуть глубже — в психологию и черты характера. Я давно увлекаюсь психологией, и психологические методики не раз помогали мне решать сложные рабочие задачи и находить общий язык с коллегами в трудных ситуациях. Но поскольку я не профессионал в этой области, то предлагаю обратиться к эксперту. Вместе мы попробуем составить психологический портрет аналитика и разобраться, какой именно склад ума необходим в нашей профессии.
Эта статья будет полезна тем, кто только выбирает направление в IT или планирует сменить профессию в сторону аналитической деятельности. Она поможет примерить на себя роль аналитика и понять, насколько комфортно будет находится в ней каждый день.

Давайте познакомимся, прежде чем перейти к сути. Эта статья объединяет практику и психологию: я описываю ключевые черты аналитика через призму реальных задач, а приглашенный эксперт разбирает эти черты с точки зрения психологии и структуры личности.
Александра Руденко
Фулстек-аналитик в команде разработки облачной платформы Cloud.ru Evolution. Мой путь в IT был разным: довольно долго я работала техническим менеджером проектов и QA-инженером на Java, но в итоге нашла себя именно в аналитике и последние 3 года работаю в этом направлении.
Сергей Акимов
Врач-психотерапевт, эксперт в области лечения пограничных состояний и аффективных расстройств, а также специалист по терапии хронических болевых синдромов поможет разобрать реальные рабочие задачи аналитика с точки зрения психологии и структуры личности.

Структурное мышление: искусство превращать хаос в систему
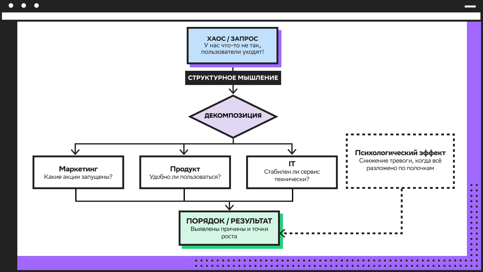
Александра: не секрет, что в работе аналитика часто много информационного шума, то есть избыточной, порой искаженной или абстрактной информации. К примеру, продуктовый менеджер может прийти с таким запросом: «Кажется, у нас что-то не так с сервисом, пользователи уходят, посмотри, в чем дело». Если у аналитика не будет структурного мышления, то он утонет в хаосе.
Моя задача в такой ситуации — применить декомпозицию и навести порядок. Я разбиваю абстрактное «посмотри, в чем дело» на четкие блоки и провожу ресерч: это проблема в маркетинге — какие акции сейчас активно используются в нашем сервисе? Или это проблема в самом продукте — им неудобно пользоваться? Или в технической части — клиенты не могут зайти в сервис?
Структурный подход позволяет не просто смотреть в данные, а видеть в них скелет всего бизнес-процесса. Это как собирать сложный конструктор без инструкции: аналитик сам создает порядок из груды деталей.
Сергей: структурное мышление — это, по сути, работа наших когнитивных схем. С точки зрения психологии, это способность мозга к категоризации и синтезу. Люди с таким складом ума обладают низким уровнем когнитивной нагрузки при работе с большими объемами информации, потому что их психика автоматически ищет паттерны и связи.
Интересно, что этот навык тесно связан с потребностью в безопасности. Упорядочивая хаос вокруг себя, аналитик снижает уровень тревоги — и своей, и всей команды. Назовем это «созданием опор»: когда мир вокруг понятен и разложен по полочкам, в нем гораздо проще принимать взвешенные решения, не поддаваясь панике.

Критическое мышление и здоровый скептицизм
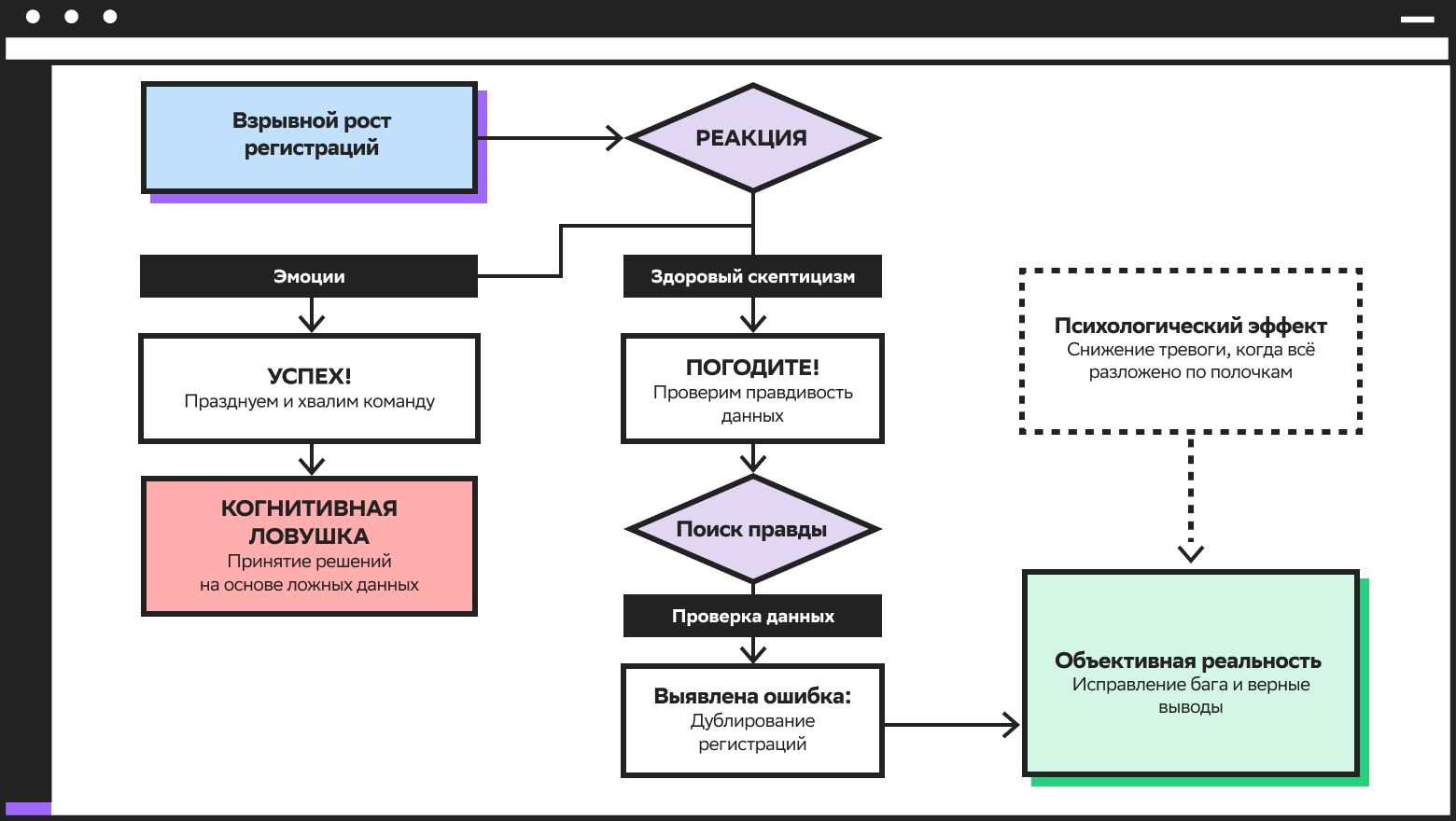
Александра: представим ситуацию, когда сервис выходит в продакшен, и вдруг мы видим на дашборде взрывной рост регистраций. Первая реакция — бежать открывать шампанское и хвалить команду.
Но в этот момент аналитик-скептик внутри меня говорит: «Подожди радоваться, давай проверим матчасть». Я иду в базу данных и вижу, что один и тот же пользователь при нажатии кнопки, регистрировался несколько раз. А значит, взрывное количество регистраций — это всего лишь дубли, умноженные на два. В итоге «успех» оказывается техническим сбоем и шампанское открывать еще рано.
Критическое мышление здесь — это предохранитель, который не дает аналитику принимать решения на основе поверхностных данных.
Сергей: с точки зрения психологии здоровый скептицизм — это признак высокой автономии личности. Это способность выстраивать границы между чужим мнением (даже авторитетным) и реальностью.
Для аналитика это качество критически важно, так как оно защищает от когнитивных ловушек, например от предвзятости подтверждения, когда мы подсознательно ищем только те факты, которые согласуются с нашей первой догадкой. Психологически мы рассматриваем это как навык наблюдения: умение не сливаться с эмоцией или идеей, а смотреть на нее со стороны, беспристрастно оценивая факты.

Внимание к деталям, или профессиональная дотошность
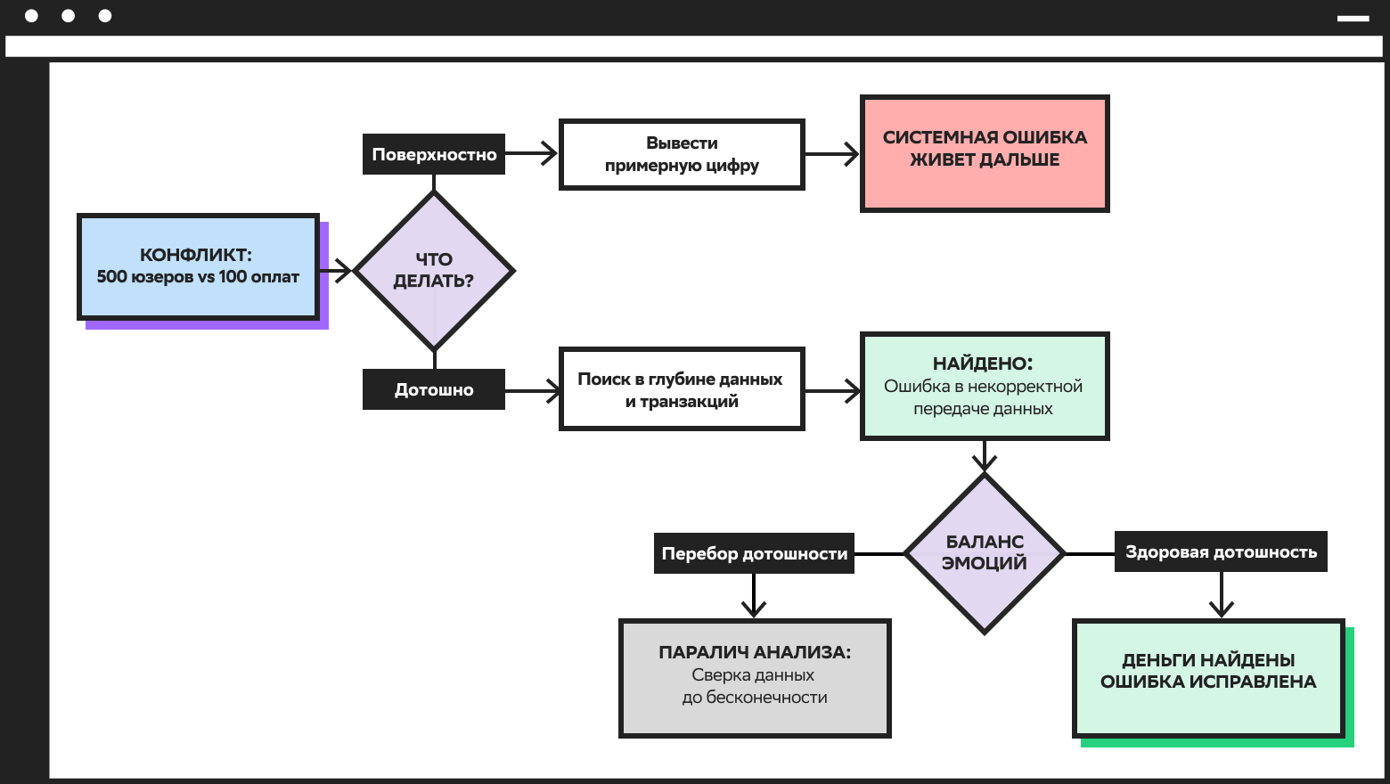
Александра: часто дотошность спасает аналитика, когда возникает конфликт данных. Например, команда продукта рапортует о 500 новых пользователей в день, а финансовый отдел видит оплату только от 100. Поверхностно можно сослаться на среднюю статистику со сноской «ориентировочные данные» и не париться, верно? 🙂
Но дотошный аналитик идет вглубь. Я начинаю сверять каждого пользователя и его транзакцию. В итоге нахожу расхождения: не все данные клиентов корректно формировались в отчетный документ для передачи его в финансовый отдел, то есть в логику формирования отчета закралась ошибка.
Такое внимание к деталям позволяет не только подсветить прямые финансовые риски для бизнеса, но и выявить системный сбой на уровне межсистемного взаимодействия.
Сергей: то, что в бизнесе называют вниманием к деталям, в психологии часто (но не всегда) связано с определенным уровнем обсессивности — в хорошем, адаптивном смысле этого слова. Это способность удерживать фокус на микрообъектах, не теряя при этом общую картину.
Однако здесь важно соблюсти баланс. Психологический разбор показывает, что чрезмерная дотошность может перерасти в «паралич анализа», когда страх совершить ошибку мешает выдать результат вовремя. Мы оцениваем это качество как умение выдерживать тревогу перед неопределенностью: аналитик берет на себя ответственность за точность, и это требует устойчивой психики.

Коммуникабельность и переводческие навыки
Александра: мало найти инсайт — нужно уметь его продать. Аналитик постоянно выступает в роли переводчика. К примеру, утром я могу обсуждать с разработчиками технические нюансы логирования данных на языке Python и SQL, а в обед объяснять моему продуктовому менеджеру и другим стейкхолдерам на графиках, почему их любимая фича будет неудобной для пользователя.
Коммуникабельность для нас — это не просто любовь к общению, а умение подбирать нужный язык для разной аудитории. Аналитик должен уметь доносить сложные технические выводы простыми словами, не теряя при этом сути.
Сергей: в психологии этот навык называется «развитым социальным интеллектом» и эмпатией. Чтобы быть хорошим переводчиком, аналитику нужно чувствовать боли и потребности собеседника.
Это работа с ожиданиями: когда аналитик говорит бизнесу, что гипотеза провалена, он по сути приносит плохие новости. Здесь важна психологическая устойчивость и умение аргументировать свою позицию без агрессии, оставаясь в позиции взрослого. Мы видим здесь зрелую личность, которая может уверенно направлять команду к объективной реальности, опираясь на факты.
Вместо итога: как понять, подходит или не подходит
Александра: как видите, аналитика — это не холодные цифры, а динамичная работа на стыке логики, психологии и бизнеса. Мой путь от менеджера и QA к фуллстек-аналитику подтверждает: технические навыки можно нарастить, но фундаментом всегда будет склад ума. Если человеку нравится докапываться до сути, он любит наводить порядок там, где его нет, — то этот человек уже наполовину аналитик 🙂
Сергей: личность аналитика — это баланс между дисциплиной ума и гибкостью восприятия. Не стоит пугаться, если вы не нашли в себе все черты сразу в идеальном проявлении. Психика пластична. Главный индикатор — это драйв, который вы чувствуете, когда удается распутать сложную задачу. Если этот процесс приносит вам удовлетворение, значит, ваша структура личности совпадает с требованиями профессии.
Наш общий совет: аналитика — это работа с фактами и умение видеть структуру там, где другие видят хаос. Если в описанных нами качествах вы узнали себя — это отличный повод сделать шаг навстречу новой карьере. Удачи!
Автор: Aleksandra_Moscow


