Хочу рассказать про один странный пет-проект, который немного вырвался из-под контроля.
Все описанные потоки можно попробовать в github Скачивайте, ставьте звездочки)
Началось всё обычно: есть VPS (2 ядра, 6 ГБ RAM, 40 GB NVMe), есть свободное время и желание сделать что-то полезное. А ещё есть давняя хотелка — попробовать Kafka в реальном бою. Ну и Telegram-канал для изучения английского как-то сам напросился: новости BBC, разбор лексики, викторины — вроде не сложно, но и не совсем hello world.
Спойлер: Kafka я попробовал, канал работает до сих пор, а архитектура получилась немного безумной — с двумя очередями и разделением ответственности, которое я буду защищать в комментариях. Под катом — почему n8n не справился бы в одиночку, как подружить NiFi с расписанием и зачем я заставляю DeepSeek всегда класть правильный ответ в индекс 0.
С чего всё началось
У меня был VPS с Ubuntu, Docker и желание автоматизировать всё, что автоматизируется. Исходные вводные:
-
Железо: 2 vCPU, 6 GB RAM, 40 GB NVMe — скромно, но для экспериментов хватает.
-
Задача: телеграм-канал с новостями на английском (только культура и искусство, политику не трогаем).
-
Регулярность: пост раз в 3 часа с 9 до 22.
-
Контент: сама новость, разбор лексики/грамматики и викторина для закрепления.
-
Условие: никого не дёргать, всё само.
Источник данных нашёлся быстро — BBC News API. Бесплатный прокси к BBC, отдаёт свежие статьи в json. Идеально.
Почему не один инструмент
Самый простой путь — взять n8n, настроить триггер по расписанию, прокинуть через HTTP-запросы к DeepSeek и Telegram. И это реально сработало бы. Но было два “но”:
-
Я хотел разобраться с Kafka. Не на абстрактных логах, а в живом проекте.
-
Меня напрягала хрупкость расписания: если в 10 утра API ляжет, пайплайн встанет. А если, наоборот, отдаст 20 статей вместо 5, n8n их все прочитает и… что делать дальше? Городить БД для хранения очереди?
Так родилась идея разделить ответственность: пусть один сервис отвечает за сбор и фильтрацию, другой — за темп публикации, третий — за взаимодействие с LLM и телеграмом. Получилась небольшая event-driven архитектура, где:
-
NiFi забирает статьи раз в сутки, фильтрует и складирует во внутреннюю очередь.
-
Kafka работает как буфер между NiFi и n8n.
-
n8n просто реагирует на события и публикует посты.
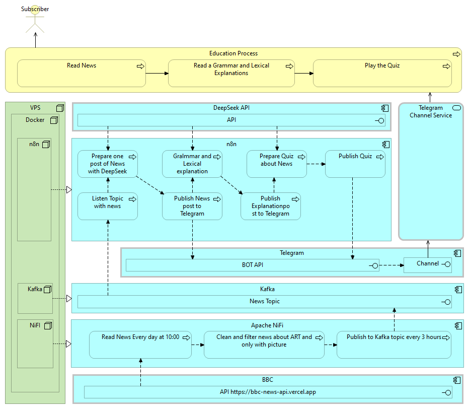
Архитектурная схема (Archimate) выглядит так:
NiFi: слой сбора и внутренняя очередь
Я давно работаю с NiFi и неплохо знаю этот инструмент. Мой пайплайн в NiFi выглядит как граф из процессоров:
-
В 10 утра дёргаем BBC API.
-
Полученный массив разбиваем на отдельные статьи (SplitJson).
-
Фильтруем: только раздел “art”, только с описанием, только с картинкой.
-
Обогащаем метаданными (UpdateAttribute) и кладём во внутреннюю очередь.
Дальше начинается самое интересное. Между фильтрацией и публикацией в Kafka стоит процессор ControlRate, который выпускает из очереди ровно одну статью раз в 3 часа. То есть внутри NiFi образуется вторая очередь (первая — это сам FlowFile Queue), и именно она задаёт темп публикации.
Почему я не опубликовал всё сразу в Kafka? Потому что тогда темп пришлось бы контролировать на стороне n8n, а это сложнее: нужно хранить offset’ы, думать о сбоях, равномерности. А так — NiFi делает ровно то, что умеет лучше всего: отдаёт данные порционно по расписанию.
Kafka: буфер, который всё стерпит
Kafka у меня тоже в Docker, в модной конфигурации KRaft (без Zookeeper). Один топик bbc-news-topic, одна партиция, retention 7 дней — на случай, если я уеду в отпуск, а канал должен работать.
Сюда NiFi публикует статьи, сюда же стучится n8n. Kafka в этой схеме — просто труба. Но труба надёжная: если n8n упадёт, сообщения никуда не денутся. Если NiFi временно недоступен, n8n всё равно дочитает то, что уже есть в топике.
Для мониторинга поставил AKHQ.io — удобно смотреть, что там в топиках происходит и не забилось ли всё.
Две очереди: почему это не оверхед, а архитектура
Теперь к главному, за что меня, возможно, будут ругать в комментариях. У меня две очереди:
-
Внутренняя очередь NiFi (там лежат отфильтрованные статьи).
-
Kafka (там лежат сообщения для n8n).
Можно было сделать проще: NiFi публикует всё утром в Kafka, а n8n забирает по таймеру раз в 3 часа. Но тогда возникают вопросы:
-
Если n8n прочитает все 10 статей сразу (потому что они есть в топике), а публиковать будет раз в 3 часа, то где хранить состояние? Какие статьи уже обработаны, а какие ещё нет? Придётся лепить базу данных или использовать state-менеджмент n8n, который для такого сценария не очень удобен.
-
Если n8n упадёт после чтения, но до публикации, offset уедет и статья потеряется навсегда.
-
Если в понедельник API отдаст 2 статьи, а во вторник — 15, паузы между постами станут неконтролируемыми.
Моё решение с двумя очередями эти проблемы решает:
✅ NiFi отвечает за темп. Он выпускает статьи строго раз в 3 часа, независимо от того, сколько их накопилось.
✅ n8n просто реагирует на события. У него одна задача: получить сообщение и обработать. Никакого тайминга, никакого хранения состояния.
✅ Offset’ы коммитятся только после успешной публикации всего цикла (новость + разбор + викторина). Если что-то пошло не так, сообщение остаётся в Kafka и будет обработано при следующем запуске.
✅ Если статей мало — очередь внутри NiFi опустеет, и последняя статья уйдёт по расписанию. Если много — они спокойно ждут своей очереди внутри NiFi.
Минусы? Конечно. Это сложнее, чем один скрипт на Python. Это требует понимания и NiFi, и Kafka, и n8n. Это оверхед для канала с нулем подписчиков. Но проект-то учебный — я хотел попробовать инструменты и построить архитектуру, которую потом можно масштабировать. И в этом контексте две очереди — не баг, а фича.
n8n: мозги проекта
Если NiFi и Kafka — это “логистика”, то n8n — это “креатив”. Здесь происходит вся магия с LLM и Telegram.
Воркфлоу слушает Kafka-топик (Kafka Trigger). При появлении сообщения запускается цепочка из семи шагов.
Парсинг сообщения из Kafka
Kafka отдаёт сообщение как строку, поэтому первый шаг — превратить строку в объект. Без этого никак.
const messageString = $input.first().json.message;
const parsed = JSON.parse(messageString);
return { ...$input.first().json, ...parsed };
Промпт №1 — добавить хэштеги
Первый промпт — самый простой. Нужно взять уже отформатированный текст новости и добавить в конец 4 хэштега. Никакого творчества, просто “оформи подпись”. DeepSeek справляется без проблем.
Скрытый текст
Роль: Ты — редактор новостного Telegram-канала.
Задача: Оформи подпись к фотографии для новостного поста, не добавляй ничего нового, только красивое форматирование.
Исходные данные:
- Оформленная новость:{{ $json.formattedPost }}
Требования:
- 4 хештега в конце (с заглавной буквы)
- Ничего не добавляй в текст новости
Формат:
Оформленная новость
#Хештег1 #Хештег2 #Хештег3 #Хештег4
Скачивание картинки
Почему картинка качается после подготовки основного текста, а не раньше? Потому что тащить бинарные данные через узлы DeepSeek — то ещё удовольствие. Проще скачать перед самой отправкой в Telegram. HTTP Request к image_link — и готово.
Промпт №2 — разбор лексики и грамматики
Вот тут пришлось повозится. DeepSeek может выдать пост на 5000 знаков, а Telegram режет всё, что длиннее 4096. Пришлось жёстко ограничить промпт: не длиннее 3800 символов.
Остальные требования родились из экспериментов:
-
Живые примеры, а не сухие определения.
-
Произношение сложных слов в квадратных скобках.
-
Группировка по темам (глаголы, существительные, фразы).
-
Чистый HTML, потому что Telegram его понимает, а markdown — нет.
Скрытый текст
Роль: Ты — креативный и увлечённый преподаватель английского языка. Твои студенты обожают тебя за то, что ты делаешь сложное — простым, а скучное — интересным.
Задача: Создай подробный разбор лексики и грамматики на основе этой новости. Это будет отдельный пост, который идёт сразу после новости с фото.
Исходные данные:
- Заголовок новости: {{ $('Code in JavaScript').item.json.title }}
- Краткое содержание: {{ $('Code in JavaScript').item.json.summary }}
⚠️ ТЕХНИЧЕСКОЕ ОГРАНИЧЕНИЕ: Весь пост должен быть не длиннее 3800 символов.
ТВОЙ СТИЛЬ:
- Объяснения живые, с примерами, с любовью к языку
- Выбирай 6-7 самых интересных слов и 2 грамматические конструкции (можно больше)
- Для каждого слова: яркое объяснение + 1-2 живых примера
- Добавляй произношение для сложных слов в квадратных скобках
- Используй аналогии и жизненные ситуации в примерах
- Группируй слова по темам, если это уместно
- Добавляй эмодзи для оживления, но не перебарщивай (📚 ✨ 💡)
СТРУКТУРА:
1. ЗАГОЛОВОК (привлекающий внимание):
Например: <b>📚 Разбираем лексику из новости о NASA</b> или <b>✨ Слова, которые сделают твой английский космическим</b>
2. ВВЕДЕНИЕ (1-2 предложения):
Например: "Привет, друзья! 👋 Давайте заглянем «под капот» этой короткой новости и найдём настоящие языковые сокровища."
3. ОСНОВНАЯ ЧАСТЬ — ЛЕКСИКА:
Для каждого слова:
- <b>Слово</b> [произношение] — объяснение (на русском)
- <i>Пример 1</i> (курсивом)
- <i>Пример 2</i> (если есть)
Можно группировать с помощью жирных заголовков:
<b>🚀 Ключевые глаголы</b>
<b>🌕 Полезные существительные</b>
<b>💫 Интересные фразы</b>
4. ГРАММАТИЧЕСКИЙ РАЗДЕЛ:
<b>✨ Грамматика: название конструкции</b>
Простое объяснение (на русском)
<i>Пример из новости или жизни</i>
5. ЗАКЛЮЧЕНИЕ (по желанию):
Короткое напутствие, вопрос к студентам
ТРЕБОВАНИЯ К ФОРМАТИРОВАНИЮ (Telegram HTML):
- Для <b>жирного текста</b> используй тег <b>
- Для <i>курсива</i> используй тег <i>
- Разделяй смысловые блоки пустыми строками
- Объяснения — на русском, примеры — на английском
- НЕ ИСПОЛЬЗУЙ символы ### для заголовков — они не работают в Telegram
- НЕ ИСПОЛЬЗУЙ двойные звёздочки ** — они не работают в HTML-режиме
- Все теги должны быть правильно закрыты (<b>текст</b>, а не <b>текст)
ВАЖНО: Весь пост должен быть в HTML-формате, готовом для отправки в Telegram с parse_mode=HTML.
Промпт №3 — викторина
Второй по сложности промпт. Здесь главная проблема — заставить модель отдавать правильный ответ строго под индексом 0.
Почему? Потому что потом я сам перемешиваю варианты на стороне n8n. Если доверить рандомизацию модели, результаты могут быть любыми: иногда правильный ответ будет на первом месте, иногда на последнем, а иногда модель вообще вернёт строку, которую сложно распарсить.
Формат ответа — строгий JSON:
{
"quiz": {
"question": "Вопрос на английском",
"options": ["правильный", "неправильный1", "неправильный2", "неправильный3"],
"explanation": "Объяснение на русском до 200 символов"
}
}
Магия JavaScript: парсинг и перемешивание
DeepSeek старается, но иногда оборачивает JSON в markdown-блоки: json ... . Приходится чистить.
Очистка:
const rawText = $input.first().json.text;
const cleaned = rawText
.replace(/```jsons*/g, '')
.replace(/```s*$/g, '')
.replace(/`/g, '')
.trim();
const quizData = JSON.parse(cleaned);
const quiz = quizData.quiz || quizData;
А дальше — самое интересное. Забираем правильный ответ из индекса 0, перемешиваем рандомно все варианты и возвращаем новый индекс.
const quiz = $input.first().json.quiz;
const correctAnswer = quiz.options[0];
const shuffled = [...quiz.options];
for (let i = shuffled.length - 1; i > 0; i--) {
const j = Math.floor(Math.random() * (i + 1));
[shuffled[i], shuffled[j]] = [shuffled[j], shuffled[i]];
}
const correctIndex = shuffled.indexOf(correctAnswer);
return {
question: quiz.question,
options: shuffled,
correct_option_id: correctIndex,
explanation: quiz.explanation
};
Стоит отметить, что в n8n нет готовой ноды для Telegram Quiz, поэтому отправляем прямой HTTP-запрос к Bot API.
Что получилось в итоге
Каждые 3 часа в канале появляются три поста:
-
Новость с фото и хэштегами — просто красивая подача.
-
Разбор лексики и грамматики — живой текст с примерами, эмодзи и произношением.
-
Викторина — закрепляет материал, варианты всегда перемешаны.
Грабли, на которые я наступил (чтобы вы не наступали)
-
LLM оборачивает JSON в markdown. DeepSeek считает своим долгом добавить
json ...даже когда его просят не надо. Пришлось чистить регуляркой. -
Telegram не принимает длинные сообщения. Если вариант длиннее N символов — ошибка. Добавил обрезку.
-
n8n и бинарные данные — плохая история. Пробрасывать картинки через ноды LLM — мучение. Проще скачивать перед отправкой.
Стоило ли оно того?
Если смотреть прагматично — можно было сделать проще. n8n + Python-скрипт на cron решили бы задачу за выходные. Но тогда я бы не разобрался в NiFi, не пощупал Kafka в деле и не получил бы архитектуру, которую действительно интересно рассказывать. Впрочем и текущее решение тоже сделано за 3 дня: первый день настройка образов в Docker Compose, второй день – настройка пайплайнов, третий день – отладка и запуск.
Этот проект для меня был про “попробовать новое”. И новое — это не только DeepSeek с его промптами, но и Kafka с её offset’ами, и n8n с его ограничениями.
Вопросы, критика, идеи — добро пожаловать в комментарии.
Автор: smirnag


